Report Overview
Visitedpublic
2026-03-30 20:57:48
Tags
Submit Tags
URL
rbohy-zgpvh.maillist-manage.net
Finishing URL
www.zoho.com/campaigns/explainer/maillist-manage.html
IP / ASN

204.141.42.68
Title
Online Email and Social Marketing From Zoho
Detections
urlquery
0
Network Intrusion Detection
0
Threat Detection Systems
0
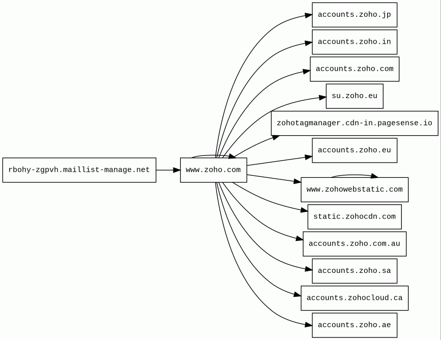
Host Summary
| Host | Rank | Registered | First Seen | Last Seen | Sent | Received | IP | Fingerprints |
|---|---|---|---|---|---|---|---|---|
accounts.zoho.com.au | 499777 | unknown | 2019-08-28 | 2026-03-24 | 412 B | 578 B | ![]() 103.138.128.66 | |
accounts.zoho.sa | 686773 | unknown | 2023-11-21 | 2026-03-27 | 408 B | 582 B | ![]() 199.67.80.71 | |
www.zoho.com | 29523 | 2004-01-16 | 2012-05-20 | 2026-03-28 | 10 kB | 1.6 MB | ![]() 185.20.209.52 | |
su.zoho.eu | 2192965 | unknown | 2019-07-12 | 2026-03-28 | 429 B | 940 B | ![]() 185.230.212.29 | |
accounts.zoho.eu | 340836 | unknown | 2017-02-04 | 2026-03-27 | 1.5 kB | 52 kB | ![]() 185.230.212.11 | |
www.zohowebstatic.com | 525611 | 2018-11-14 | 2020-10-23 | 2026-03-24 | 14 kB | 1.9 MB | ![]() 52.84.50.27 | |
static.zohocdn.com | 77506 | 2019-04-16 | 2019-11-06 | 2026-03-25 | 4.1 kB | 595 kB | ![]() 185.20.209.147 | |
accounts.zoho.com | 70103 | 2004-01-16 | 2012-12-10 | 2026-03-30 | 408 B | 582 B | ![]() 204.141.42.100 | |
rbohy-zgpvh.maillist-manage.net | unknown | 2022-06-10 | 2026-03-30 | 2026-03-30 | 1.1 kB | 7.9 kB | ![]() 204.141.42.68 | |
zohotagmanager.cdn-in.pagesense.io | unknown | 2017-07-31 | 2025-09-21 | 2026-03-28 | 461 B | 179 kB | ![]() 3.167.2.14 | |
accounts.zohocloud.ca | 671777 | 2022-11-05 | 2023-08-04 | 2026-03-27 | 413 B | 582 B | ![]() 199.67.85.65 | |
accounts.zoho.ae | 1893484 | unknown | 2026-01-23 | 2026-03-28 | 408 B | 554 B | ![]() 160.32.184.68 | |
accounts.zoho.jp | 446038 | 2006-11-22 | 2022-02-15 | 2026-03-30 | 408 B | 554 B | ![]() 103.163.152.67 | |
accounts.zoho.in | 199382 | 2005-02-25 | 2018-08-21 | 2026-03-26 | 408 B | 897 B | ![]() 169.148.146.92 |
Amazon CloudFront (CDN)
Amazon CloudFront is a fast content delivery network (CDN) service that securely delivers data, videos, applications, and APIs to customers globally with low latency, high transfer speeds.Amazon Web Services (PaaS)
Amazon Web Services (AWS) is a comprehensive cloud services platform offering compute power, database storage, content delivery and other functionality.Java (Programming languages)
Java is a class-based, object-oriented programming language that is designed to have as few implementation dependencies as possible.Amazon S3 (CDN)
Amazon S3 or Amazon Simple Storage Service is a service offered by Amazon Web Services (AWS) that provides object storage through a web service interface.Related reports
Threat Detection Systems
No alerts detected
JavaScript (30)
No JavaScripts
HTTP Transactions (68)
| URL | IP | Response | Size |
|---|




