Report Overview
Visitedpublic
2026-02-24 19:05:30
Tags
Submit Tags
URL
gamedrive.org/yakuza-kiwami-3-and-dark-ties-2026-all-dlc/
Finishing URL
gamedrive.org/yakuza-kiwami-3-and-dark-ties-2026-all-dlc/
IP / ASN

172.67.216.195
Title
Yakuza Kiwami 3 And Dark Ties (2026) ALL DLC » GameDrive - Free Download PC Games With High Speed Link
Detections
urlquery
0
Network Intrusion Detection
0
Threat Detection Systems
11
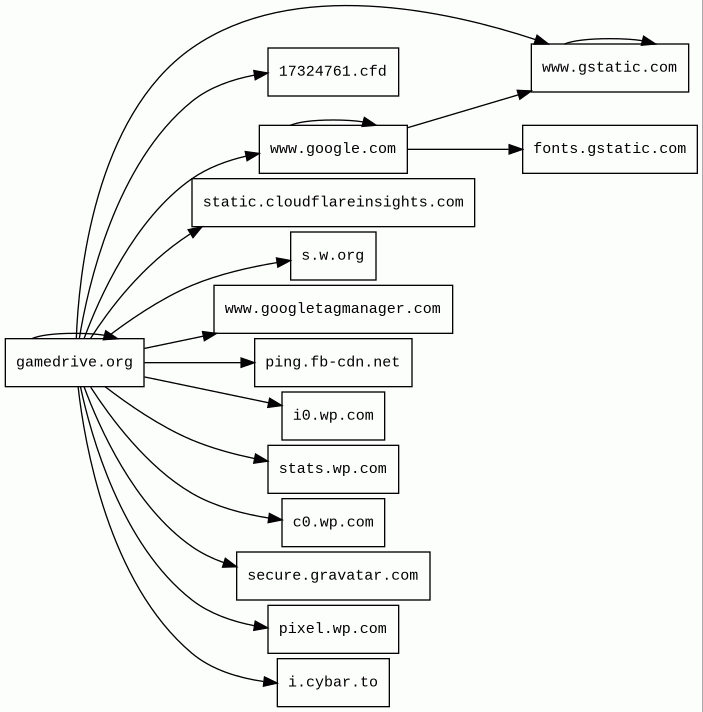
Host Summary
| Host | Rank | Registered | First Seen | Last Seen | Sent | Received | IP | Fingerprints |
|---|---|---|---|---|---|---|---|---|
secure.gravatar.com | 16323 | 2004-07-15 | 2012-05-22 | 2026-02-23 | 1.0 kB | 3.4 kB | ![]() 192.0.73.2 | |
pixel.wp.com | 22824 | 1997-03-28 | 2017-01-30 | 2026-02-22 | 551 B | 251 B | ![]() 192.0.76.3 | |
i0.wp.com | 841 | 1997-03-28 | 2013-09-17 | 2026-02-23 | 10 kB | 196 kB | ![]() 192.0.77.2 | |
stats.wp.com | 22660 | 1997-03-28 | 2017-01-30 | 2026-02-22 | 410 B | 4.3 kB | ![]() 192.0.76.3 | |
c0.wp.com | 63915 | 1997-03-28 | 2018-09-24 | 2026-02-23 | 2.6 kB | 139 kB | ![]() 192.0.77.37 | |
s.w.org | 27695 | 1993-12-01 | 2017-01-30 | 2026-02-23 | 452 B | 1.1 kB | ![]() 192.0.77.48 | |
www.gstatic.com | 146047 | 2008-02-11 | 2012-05-29 | 2026-02-22 | 3.3 kB | 3.6 MB | ![]() 142.251.38.99 | |
static.cloudflareinsights.com | 4073 | 2019-08-30 | 2019-09-24 | 2026-02-22 | 504 B | 20 kB | ![]() 104.16.79.73 | |
17324761.cfd 1 alert(s) on this Host | unknown | 2025-12-17 | 2025-12-21 | 2026-02-22 | 421 B | 1.6 kB | ![]() 104.21.52.49 | |
www.googletagmanager.com | 283 | 2011-11-11 | 2012-10-04 | 2026-02-22 | 432 B | 406 kB | ![]() 142.250.178.104 | |
ping.fb-cdn.net | unknown | 2025-12-17 | 2025-12-17 | 2026-02-18 | 449 B | 738 B | ![]() 104.21.27.159 | |
gamedrive.org 69 alert(s) on this Host | 248802 | 2022-10-01 | 2019-04-04 | 2026-02-18 | 35 kB | 7.4 MB | ![]() 104.21.24.40 | |
www.google.com | 22 | 1997-09-15 | 2015-05-10 | 2026-02-22 | 2.6 kB | 116 kB | ![]() 142.251.38.100 | |
i.cybar.to | unknown | unknown | 2025-10-18 | 2026-02-02 | 439 B | 18 kB | ![]() 104.21.11.192 | |
fonts.gstatic.com | unknown | 2008-02-11 | 2014-04-02 | 2026-02-22 | 543 B | 41 kB | ![]() 172.217.21.163 |
Nginx (Web servers, Reverse proxies)
Nginx is a web server that can also be used as a reverse proxy, load balancer, mail proxy and HTTP cache.Cloudflare (CDN)
Cloudflare is a web-infrastructure and website-security company, providing content-delivery-network services, DDoS mitigation, Internet security, and distributed domain-name-server services.MySQL (Databases)
MySQL is an open-source relational database management system.PHP (Programming languages)
PHP is a general-purpose scripting language used for web development.Site Kit:1.173.0 (Analytics, WordPress plugins)
Site Kit is a one-stop solution for WordPress users to use everything Google has to offer to make them successful on the web.WordPress:6.9.1 (CMS, Blogs)
WordPress is a free and open-source content management system written in PHP and paired with a MySQL or MariaDB database. Features include a plugin architecture and a template system.Google Analytics (Analytics)
Google Analytics is a free web analytics service that tracks and reports website traffic.jQuery (JavaScript libraries)
jQuery is a JavaScript library which is a free, open-source software designed to simplify HTML DOM tree traversal and manipulation, as well as event handling, CSS animation, and Ajax.jQuery Migrate (JavaScript libraries)
Query Migrate is a javascript library that allows you to preserve the compatibility of your jQuery code developed for versions of jQuery older than 1.9.Redux Framework:4.5.10 (WordPress plugins)
Redux Framework is a modular PHP library that allows developers to create customisable settings panels and controls for WordPress projects, providing a consistent user interface for managing options and settings.WordPress (CMS, Blogs)
WordPress is a free and open-source content management system written in PHP and paired with a MySQL or MariaDB database. Features include a plugin architecture and a template system.Site Kit:1.172.0 (Analytics, WordPress plugins)
Site Kit is a one-stop solution for WordPress users to use everything Google has to offer to make them successful on the web.WordPress Block Editor (Page builders)
Sites using the WordPress Block Editor, also known as Gutenberg.reCAPTCHA (Security)
reCAPTCHA is a free service from Google that helps protect websites from spam and abuse.Cloudflare Browser Insights (Analytics, RUM)
Cloudflare Browser Insights is a tool that measures the performance of websites from the perspective of users.Gravatar (Miscellaneous)
Gravatar is a service for providing globally unique avatars.Related reports
Threat Detection Systems
| Detection System | Indicator | Verdict | Alert |
|---|---|---|---|
| Nextron YARA rules | gamedrive.org/category/fitgirl-repacks/ | malware | Detects hex encoded code that has been base64 encoded |
| Nextron YARA rules | gamedrive.org/category/update-only/ | malware | Detects hex encoded code that has been base64 encoded |
| Nextron YARA rules | gamedrive.org/category/software/ | malware | Detects hex encoded code that has been base64 encoded |
| Nextron YARA rules | gamedrive.org/category/macos-games/ | malware | Detects hex encoded code that has been base64 encoded |
| Nextron YARA rules | gamedrive.org/category/scene-release/ | malware | Detects hex encoded code that has been base64 encoded |
| Nextron YARA rules | gamedrive.org/category/elamigos-repacks/ | malware | Detects hex encoded code that has been base64 encoded |
| Nextron YARA rules | gamedrive.org/category/dodi-repacks/ | malware | Detects hex encoded code that has been base64 encoded |
| Nextron YARA rules | gamedrive.org/category/kaos-repacks/ | malware | Detects hex encoded code that has been base64 encoded |
| Nextron YARA rules | gamedrive.org/category/adult/ | malware | Detects hex encoded code that has been base64 encoded |
| DigiCert UltraDNS | gamedrive.org | malicious | Sinkholed |
| Hagezi Threat Feed | 17324761.cfd | malicious | Sinkholed |
JavaScript (44)
No JavaScripts
HTTP Transactions (108)
| URL | IP | Response | Size |
|---|
