Report Overview
Visitedpublic
2026-01-03 16:45:58
Tags
Submit Tags
URL
shopbeepampered.com/
Finishing URL
shopbeepampered.com/
IP / ASN

23.227.38.65
Title
Bee Pampered – Shop Bee Pampered
Detections
urlquery
0
Network Intrusion Detection
0
Threat Detection Systems
1
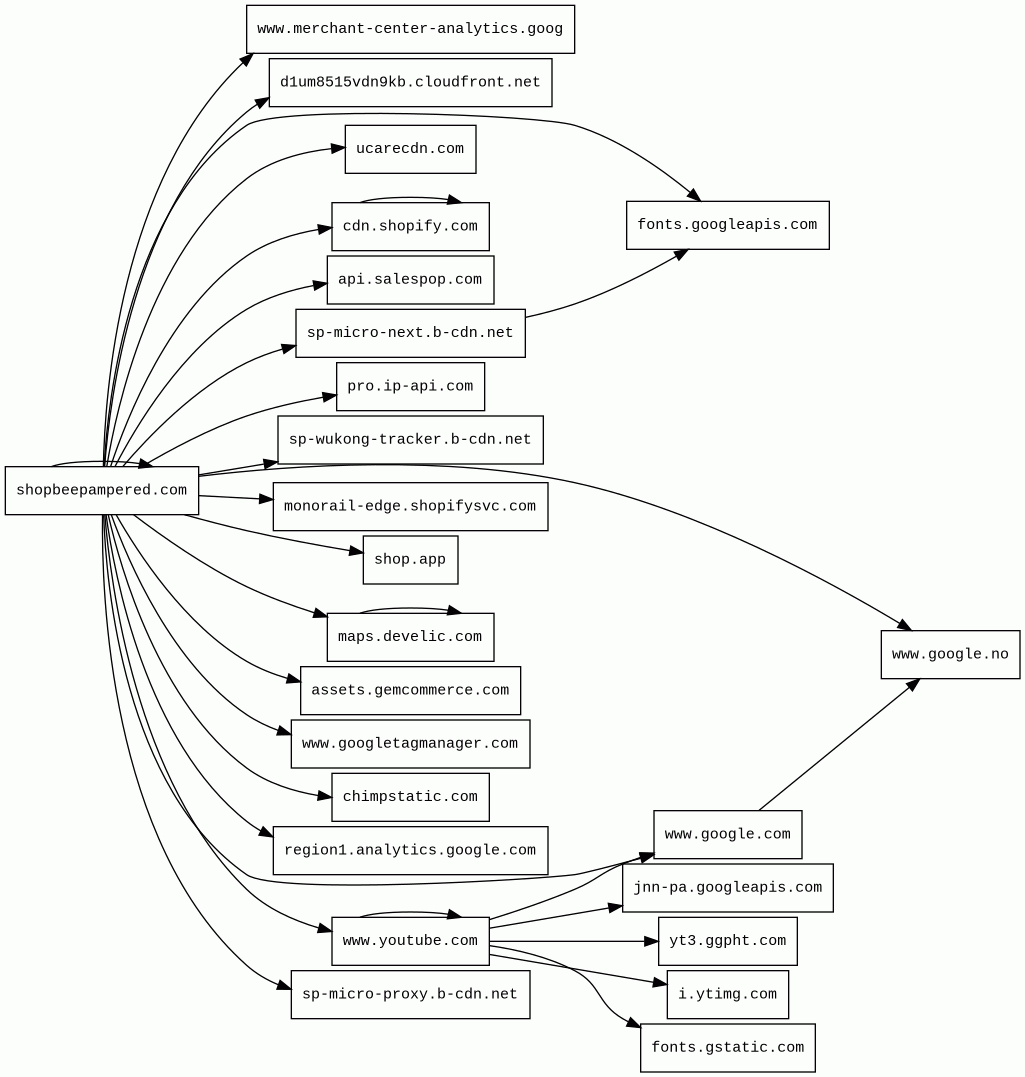
Host Summary
| Host | Rank | Registered | First Seen | Last Seen | Sent | Received | IP | Fingerprints |
|---|---|---|---|---|---|---|---|---|
fonts.googleapis.com | 313 | 2005-01-25 | 2012-05-23 | 2025-12-28 | 4.4 kB | 135 kB | ![]() 142.250.74.10 | |
shopbeepampered.com | unknown | unknown | No data | No data | 104 kB | 1.9 MB | ![]() 23.227.38.65 | |
www.youtube.com 2 alert(s) on this Host | 286 | 2005-02-15 | 2013-04-13 | 2025-12-28 | 11 kB | 7.0 MB | ![]() 142.250.178.46 | |
www.google.com | 22 | 1997-09-15 | 2015-05-10 | 2025-12-28 | 6.3 kB | 124 kB | ![]() 142.250.178.100 | |
cdn.shopify.com | 3587 | 2005-03-11 | 2012-06-22 | 2025-12-29 | 4.8 kB | 481 kB | ![]() 23.227.39.200 | |
api.salespop.com | 698821 | 2015-11-11 | 2022-07-18 | 2026-01-02 | 1.1 kB | 2.8 kB | ![]() 35.71.150.51 | |
sp-micro-proxy.b-cdn.net | 754971 | 2016-04-25 | 2021-03-30 | 2025-12-28 | 1.1 kB | 31 kB | ![]() 194.242.11.186 | |
pro.ip-api.com | 40593 | 2012-04-24 | 2015-04-06 | 2025-12-30 | 582 B | 315 B | ![]() 51.77.64.70 | |
region1.analytics.google.com | 22257 | 1997-09-15 | 2022-03-17 | 2025-12-28 | 1.1 kB | 853 B | ![]() 216.239.32.36 | |
sp-micro-next.b-cdn.net | 697549 | 2016-04-25 | 2021-06-16 | 2026-01-02 | 907 B | 338 kB | ![]() 194.242.11.186 | |
assets.gemcommerce.com | 782903 | 2021-08-11 | 2025-07-14 | 2026-01-01 | 2.3 kB | 230 kB | ![]() 3.167.2.127 | |
www.googletagmanager.com | 283 | 2011-11-11 | 2012-10-04 | 2025-12-28 | 1.3 kB | 1.2 MB | ![]() 142.251.38.104 | |
www.google.no | 92680 | 2001-02-26 | 2012-06-26 | 2025-12-28 | 2.7 kB | 1.2 kB | ![]() 142.251.38.99 | |
www.merchant-center-analytics.goog | 26729 | 2022-07-22 | 2022-09-16 | 2025-12-29 | 1.1 kB | 853 B | ![]() 142.251.38.110 | |
sp-wukong-tracker.b-cdn.net | 882472 | 2016-04-25 | 2020-12-16 | 2026-01-02 | 1.1 kB | 1.1 kB | ![]() 194.242.11.186 | |
maps.develic.com | 1521730 | 2016-07-01 | 2018-01-16 | 2026-01-02 | 1.4 kB | 131 kB | ![]() 3.33.161.45 | |
monorail-edge.shopifysvc.com | 11124 | 2017-09-29 | 2019-08-29 | 2025-12-28 | 4.5 kB | 7.7 kB | ![]() 34.120.87.25 | |
jnn-pa.googleapis.com | 1579 | 2005-01-25 | 2021-11-16 | 2025-12-28 | 2.4 kB | 2.4 kB | ![]() 142.250.74.42 | |
i.ytimg.com | 436 | 2007-12-11 | 2012-10-03 | 2025-12-28 | 1.1 kB | 30 kB | ![]() 142.250.74.54 | |
ucarecdn.com | 21962 | 2012-08-01 | 2018-06-24 | 2025-12-30 | 12 kB | 1.6 MB | ![]() 151.101.1.55 | |
fonts.gstatic.com | unknown | 2008-02-11 | 2014-04-02 | 2025-12-28 | 2.2 kB | 164 kB | ![]() 142.250.74.35 | |
shop.app | 3567 | 2018-05-01 | 2020-04-15 | 2025-12-29 | 1.0 kB | 5.5 kB | ![]() 185.146.173.20 | |
yt3.ggpht.com | 1275 | 2008-01-16 | 2014-01-15 | 2025-12-28 | 1.0 kB | 4.3 kB | ![]() 216.58.207.225 | |
chimpstatic.com | 10067 | 2017-02-16 | 2017-04-21 | 2025-12-29 | 523 B | 20 kB | ![]() 23.45.146.45 | |
d1um8515vdn9kb.cloudfront.net | unknown | 2008-04-25 | 2021-04-28 | 2026-01-01 | 1.4 kB | 53 kB | ![]() 54.230.241.153 |
Cloudflare (CDN)
Cloudflare is a web-infrastructure and website-security company, providing content-delivery-network services, DDoS mitigation, Internet security, and distributed domain-name-server services.Shopify (Ecommerce, CMS)
Shopify is a subscription-based software that allows anyone to set up an online store and sell their products. Shopify store owners can also sell in physical locations using Shopify POS, a point-of-sale app and accompanying hardware.Bunny (CDN)
Netlify (PaaS, CDN)
Netlify providers hosting and server-less backend services for web applications and static websites.Amazon S3 (CDN)
Amazon S3 or Amazon Simple Storage Service is a service offered by Amazon Web Services (AWS) that provides object storage through a web service interface.Amazon Web Services (PaaS)
Amazon Web Services (AWS) is a comprehensive cloud services platform offering compute power, database storage, content delivery and other functionality.Amazon CloudFront (CDN)
Amazon CloudFront is a fast content delivery network (CDN) service that securely delivers data, videos, applications, and APIs to customers globally with low latency, high transfer speeds.Google Cloud (IaaS)
Google Cloud is a suite of cloud computing services.Google Cloud CDN (CDN)
Cloud CDN uses Google's global edge network to serve content closer to users.hCaptcha (Security)
hCaptcha is an anti-bot solution that protects user privacy and rewards websites.PayPal (Payment processors)
PayPal is an online payments system that supports online money transfers and serves as an electronic alternative to traditional paper methods like checks and money orders.Akamai (CDN)
Akamai is global content delivery network (CDN) services provider for media and software delivery, and cloud security solutions.Related reports
Threat Detection Systems
| Detection System | Indicator | Verdict | Alert |
|---|---|---|---|
| Private YARA rules | www.youtube.com/s/player/50cc0679/player_ias.vflset/en_US/base.js | audit | Hunting_JS_WebAssembly |
JavaScript (291)
No JavaScripts
HTTP Transactions (198)
| URL | IP | Response | Size |
|---|



