Report Overview
Visitedpublic
2025-08-02 16:15:18
Tags
Submit Tags
URL
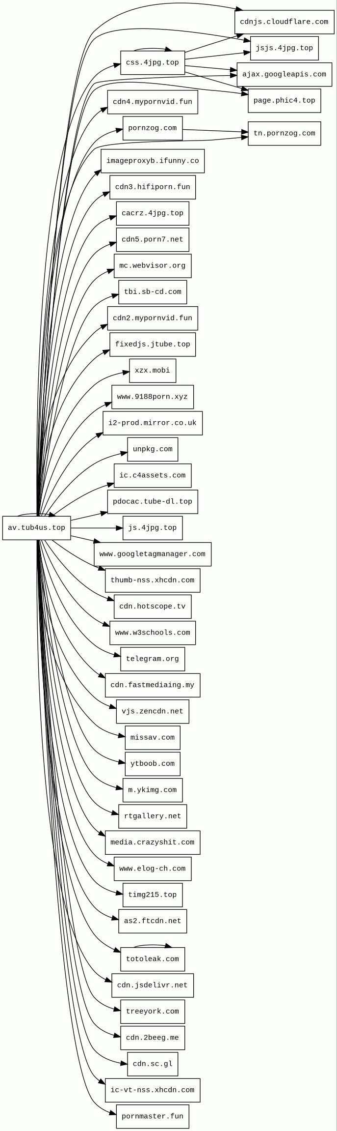
av.tub4us.top/v/s:/oedy9.com
Finishing URL
av.tub4us.top/v/s://oedy9.com
IP / ASN

104.21.60.213
Title
More from this Channel
Detections
urlquery
0
Network Intrusion Detection
0
Threat Detection Systems
2
Host Summary
| Host | Rank | Registered | First Seen | Last Seen | Sent | Received | IP | Fingerprints |
|---|---|---|---|---|---|---|---|---|
ic.c4assets.com | 136703 | 2011-01-11 | 2014-12-09 | 2025-07-23 | 518 B | 170 kB | ![]() 23.49.16.13 | |
ytboob.com | 71604 | 2019-03-24 | 2019-04-12 | 2025-07-31 | 456 B | 37 kB | ![]() 172.67.71.141 | |
page.phic4.top | unknown | 2024-03-07 | 2024-03-28 | 2025-08-02 | 1.6 kB | 2.8 kB | ![]() 104.21.73.126 | |
ok.ru | 3812 | 1998-11-03 | 2017-01-30 | 2025-07-31 | 391 B | 5.7 kB | ![]() 5.61.23.11 | |
www.9188porn.xyz 1 alert(s) on this Host | unknown | 2025-02-21 | 2025-03-12 | 2025-07-24 | 483 B | 0 B | ![]() 0.0.0.0 | |
hifiporn.fun | 285493 | 2021-01-27 | 2021-01-28 | 2025-07-23 | 398 B | 329 B | ![]() 192.157.56.139 | ![]() ![]() |
v.youku.com | 153309 | 2003-12-22 | 2012-05-24 | 2025-07-25 | 397 B | 10 kB | ![]() 47.246.99.161 | ![]() |
cdn.2beeg.me | 547240 | 2020-09-30 | 2020-12-19 | 2025-07-23 | 469 B | 14 kB | ![]() 104.21.32.77 | |
cacrz.4jpg.top | unknown | 2024-03-07 | 2024-04-16 | 2025-08-02 | 831 B | 20 kB | ![]() 104.21.77.220 | |
cdn.hotscope.tv | 542115 | unknown | 2019-06-17 | 2025-08-02 | 442 B | 193 kB | ![]() 57.128.229.16 | |
cdn.sc.gl | 166967 | 2014-09-25 | 2014-12-05 | 2025-08-02 | 882 B | 6.3 kB | ![]() 172.67.133.62 | |
www.googletagmanager.com | 75 | 2011-11-11 | 2012-10-04 | 2025-07-30 | 433 B | 274 kB | ![]() 142.250.178.40 | |
cdn4.mypornvid.fun | 762973 | 2021-01-27 | 2021-05-14 | 2024-05-02 | 655 B | 330 B | ![]() 185.107.56.54 | ![]() ![]() |
www.w3schools.com | 17487 | 2000-03-21 | 2014-02-05 | 2025-08-02 | 432 B | 24 kB | ![]() 23.36.76.155 | |
stock.adobe.com | 35486 | 1986-11-17 | 2015-06-16 | 2025-08-02 | 401 B | 1.9 kB | ![]() 151.101.2.49 | |
tbi.sb-cd.com | unknown | 2019-08-29 | 2023-01-11 | 2025-07-20 | 2.4 kB | 74 kB | ![]() 185.76.10.18 | ![]() |
ic-vt-nss.xhcdn.com | unknown | 2011-04-20 | 2024-02-12 | 2025-07-30 | 532 B | 107 kB | ![]() 185.76.9.25 | ![]() ![]() |
vjs.zencdn.net | 4968 | 2011-12-27 | 2012-05-21 | 2025-07-27 | 848 B | 1.9 MB | ![]() 151.101.194.217 | |
js.4jpg.top | unknown | 2024-03-07 | 2024-09-09 | 2025-08-02 | 481 B | 27 kB | ![]() 104.21.77.220 | |
www.elog-ch.com | unknown | 2006-05-17 | 2017-02-15 | 2025-07-18 | 457 B | 6.8 kB | ![]() 139.162.66.104 | |
rtgallery.net | 581632 | 2021-12-29 | 2022-03-30 | 2025-07-31 | 435 B | 34 kB | ![]() 5.63.144.84 | |
media.crazyshit.com | 393194 | 1999-02-20 | 2019-08-06 | 2025-07-29 | 455 B | 272 kB | ![]() 45.133.44.3 | |
av.tub4us.top | unknown | 2024-03-09 | 2024-03-24 | 2025-08-02 | 1.1 kB | 54 kB | ![]() 104.21.60.213 | |
css.4jpg.top | unknown | 2024-03-07 | 2024-03-18 | 2025-08-02 | 2.7 kB | 234 kB | ![]() 104.21.77.220 | |
as2.ftcdn.net | 41710 | 2010-11-08 | 2015-07-06 | 2025-07-15 | 492 B | 111 kB | ![]() 151.101.65.91 | |
ajax.googleapis.com | 12905 | 2005-01-25 | 2012-05-22 | 2025-07-30 | 2.2 kB | 352 kB | ![]() 142.250.178.42 | |
www.rapefilms.net 1 alert(s) on this Host | unknown | 2012-04-01 | 2024-11-18 | 2024-11-18 | 403 B | 0 B | ![]() 0.0.0.0 | |
imageproxyb.ifunny.co | unknown | 2013-04-11 | 2024-01-13 | 2025-07-31 | 542 B | 79 kB | ![]() 151.101.193.91 | |
cdn.fastmediaing.my | unknown | unknown | 2025-07-21 | 2025-07-30 | 421 B | 0 B | ![]() 0.0.0.0 | |
pornmaster.fun | 393321 | 2021-01-27 | 2021-01-28 | 2025-07-23 | 433 B | 331 B | ![]() 185.107.56.55 | ![]() ![]() |
totoleak.com | unknown | unknown | 2022-05-01 | 2023-03-14 | 1.4 kB | 5.4 kB | ![]() 104.21.51.107 | ![]() |
jsjs.4jpg.top | unknown | 2024-03-07 | 2024-03-08 | 2025-08-02 | 1.2 kB | 2.8 kB | ![]() 104.21.77.220 | |
mc.webvisor.org | 17571 | 2009-08-25 | 2017-08-16 | 2025-08-02 | 3.4 kB | 4.8 kB | ![]() 87.250.251.119 | |
m.ykimg.com | 48185 | 2009-06-10 | 2018-08-27 | 2025-07-24 | 451 B | 18 kB | ![]() 47.246.2.227 | ![]() |
timg215.top | unknown | 2025-03-25 | 2025-04-20 | 2025-07-26 | 487 B | 73 kB | ![]() 104.20.25.185 | |
tn.pornzog.com | 500900 | 2014-10-09 | 2020-09-15 | 2025-07-16 | 457 B | 13 kB | ![]() 45.133.44.24 | |
thumb-nss.xhcdn.com | unknown | 2011-04-20 | 2024-02-13 | 2025-07-23 | 485 B | 67 kB | ![]() 185.76.9.25 | ![]() |
missav.com | 233507 | 2018-08-15 | 2020-09-19 | 2025-05-28 | 880 B | 656 B | ![]() 108.157.142.55 | |
i2-prod.mirror.co.uk | 21381 | 1996-08-01 | 2019-06-20 | 2025-07-25 | 543 B | 31 kB | ![]() 3.167.2.33 | |
theav.xyz | unknown | 2018-07-20 | 2018-08-26 | 2025-07-26 | 395 B | 601 B | ![]() 172.67.203.33 | |
hotscope.tv | 320260 | unknown | 2016-06-25 | 2025-08-02 | 397 B | 580 B | ![]() 57.128.229.16 | |
www.155picpic.com | unknown | 2024-09-08 | 2024-09-09 | 2025-06-29 | 542 B | 136 kB | ![]() 172.67.69.93 | |
cdnjs.cloudflare.com | 235 | 2009-02-17 | 2012-05-23 | 2025-07-30 | 1.4 kB | 703 kB | ![]() 104.17.25.14 | |
porn7.net | 220781 | 2021-04-26 | 2017-05-22 | 2025-07-22 | 395 B | 143 B | ![]() 109.202.99.24 | |
unpkg.com | 11693 | 2016-01-06 | 2016-01-07 | 2025-07-30 | 868 B | 80 kB | ![]() 104.18.1.22 | ![]() |
treeyork.com | unknown | 2024-01-14 | 2024-01-14 | 2025-07-24 | 874 B | 0 B | ![]() 0.0.0.0 | |
media.thisvid.com | 235303 | 2011-02-07 | 2019-02-17 | 2025-08-02 | 445 B | 12 kB | ![]() 205.234.175.105 | |
cdn2.mypornvid.fun | 734710 | 2021-01-27 | 2021-04-02 | 2025-01-18 | 673 B | 330 B | ![]() 185.107.56.193 | ![]() ![]() |
mypornvid.fun | 127505 | 2021-01-27 | 2021-03-18 | 2025-01-18 | 399 B | 330 B | ![]() 185.107.56.54 | ![]() ![]() |
cdn5.porn7.net | unknown | 2021-04-26 | 2022-07-19 | 2025-07-06 | 517 B | 20 kB | ![]() 134.19.178.221 | |
xzx.mobi | unknown | 2019-09-17 | 2020-08-27 | 2025-07-23 | 448 B | 37 kB | ![]() 104.21.32.1 | |
www.mirror.co.uk | 28668 | 1996-08-01 | 2019-06-20 | 2025-07-11 | 402 B | 2.3 kB | ![]() 3.167.2.43 | |
cdn.jsdelivr.net | 439 | 2012-05-16 | 2012-09-30 | 2025-07-30 | 863 B | 447 kB | ![]() 151.101.65.229 | |
fixedjs.jtube.top | unknown | 2024-03-07 | 2024-06-18 | 2025-08-02 | 870 B | 19 kB | ![]() 104.21.16.1 | |
telegram.org | 5408 | 2003-12-15 | 2013-12-18 | 2025-07-27 | 871 B | 83 kB | ![]() 149.154.167.99 | |
ifunny.co | 16361 | 2013-04-11 | 2014-10-26 | 2025-07-31 | 395 B | 15 kB | ![]() 38.134.113.246 | |
img.youtube.com | 3087 | 2005-02-15 | 2012-05-30 | 2025-08-02 | 7.4 kB | 168 kB | ![]() 142.250.178.46 | |
www.dailymotion.com | 12338 | 2005-03-15 | 2012-11-02 | 2025-07-30 | 822 B | 2.4 kB | ![]() 188.65.124.92 | |
akhwbjyshezaxck.buzz | unknown | 2024-05-16 | 2024-10-19 | 2025-07-30 | 406 B | 0 B | ![]() 0.0.0.0 | |
cdn3.hifiporn.fun | unknown | 2021-01-27 | 2021-02-16 | 2024-05-15 | 821 B | 329 B | ![]() 192.157.56.139 | ![]() ![]() |
thisvid.com | 93373 | 2011-02-07 | 2012-10-24 | 2025-07-19 | 397 B | 1.7 kB | ![]() 88.208.57.223 | |
pdocac.tube-dl.top | unknown | 2024-03-07 | 2024-03-14 | 2025-08-02 | 16 kB | 55 kB | ![]() 104.21.96.1 | |
pornzog.com | 77425 | 2014-10-09 | 2014-11-02 | 2025-07-19 | 851 B | 28 kB | ![]() 62.122.168.78 |
Cloudflare (CDN)
Cloudflare is a web-infrastructure and website-security company, providing content-delivery-network services, DDoS mitigation, Internet security, and distributed domain-name-server services.Apache HTTP Server (Web servers)
Apache is a free and open-source cross-platform web server software.Cowboy (Web servers)
Cowboy is a small, fast, modular HTTP server written in Erlang.Erlang (Programming languages)
Erlang is a general-purpose, concurrent, functional programming language, and a garbage-collected runtime system.Tengine (Web servers)
Tengine is a web server which is based on the Nginx HTTP server.Nginx (Web servers, Reverse proxies)
Nginx is a web server that can also be used as a reverse proxy, load balancer, mail proxy and HTTP cache.Varnish (Caching)
Varnish is a reverse caching proxy.CDN77 (CDN)
CDN77 is a content delivery network (CDN).Envoy (Reverse proxies)
Envoy is an open-source edge and service proxy, designed for cloud-native applications.LiteSpeed (Web servers)
LiteSpeed is a high-scalability web server.Nginx:1.22.1 (Web servers, Reverse proxies)
Nginx is a web server that can also be used as a reverse proxy, load balancer, mail proxy and HTTP cache.Nginx:1.26.0 (Web servers, Reverse proxies)
Nginx is a web server that can also be used as a reverse proxy, load balancer, mail proxy and HTTP cache.Litespeed Cache (Caching, WordPress plugins)
LiteSpeed Cache is an all-in-one site acceleration plugin for WordPress.LiteSpeed Cache (Caching, WordPress plugins)
LiteSpeed Cache is an all-in-one site acceleration plugin for WordPress.Alibaba Cloud Object Storage Service (IaaS)
Alibaba Cloud Object Storage Service (OSS) is a cloud-based object storage service provided by Alibaba Cloud, which allows users to store and access large amounts of data in the cloud.Nginx:1.18.0 (Web servers, Reverse proxies)
Nginx is a web server that can also be used as a reverse proxy, load balancer, mail proxy and HTTP cache.Amazon CloudFront (CDN)
Amazon CloudFront is a fast content delivery network (CDN) service that securely delivers data, videos, applications, and APIs to customers globally with low latency, high transfer speeds.Amazon S3 (CDN)
Amazon S3 or Amazon Simple Storage Service is a service offered by Amazon Web Services (AWS) that provides object storage through a web service interface.Amazon Web Services (PaaS)
Amazon Web Services (AWS) is a comprehensive cloud services platform offering compute power, database storage, content delivery and other functionality.Next.js (JavaScript frameworks, Web frameworks)
Next.js is a React framework for developing single page Javascript applications.Node.js (Programming languages)
Node.js is an open-source, cross-platform, JavaScript runtime environment that executes JavaScript code outside a web browser.React (JavaScript frameworks)
React is an open-source JavaScript library for building user interfaces or UI components.Webpack (Miscellaneous)
Webpack is an open-source JavaScript module bundler.Fly.io (PaaS)
Fly is a platform for running full stack apps and databases.CacheFly (CDN)
CacheFly is a content delivery network (CDN) which offers CDN service that relies solely on IP anycast for routing, rather than DNS based global load balancing.Express (Web frameworks, Web servers)
Express is a web application framework for Node.js, released as free and open-source software under the MIT License. It is designed for building web applications and APIs.Nginx:1.24.0 (Web servers, Reverse proxies)
Nginx is a web server that can also be used as a reverse proxy, load balancer, mail proxy and HTTP cache.Related reports
Threat Detection Systems
| Detection System | Indicator | Verdict | Alert |
|---|---|---|---|
| Quad9 DNS | www.9188porn.xyz | malicious | Sinkholed |
| Quad9 DNS | www.rapefilms.net | malicious | Sinkholed |
JavaScript (89)
| HASH | FROM | Size | First Seen | Last Seen | |
|---|---|---|---|---|---|
| 2badd01f80cd03eb7ffce90487ab3f71 | DocumentWrite | 43 B | 2023-03-07 | 2026-03-29 | |
Introduced by DocumentWrite First Seen 2023-03-07 Last Seen 2026-03-29 Times Seen 2350 Size 43 B (43 bytes) MD5 2badd01f80cd03eb7ffce90487ab3f71 SHA1 1d0af7cc184466c7d86216085ea60242daeb1eb4 Loading... | |||||
| 8da66cae5fc09ad0ad54710cd4960dbd | DocumentWrite | 88 B | 2023-03-07 | 2026-03-29 | |
Introduced by DocumentWrite First Seen 2023-03-07 Last Seen 2026-03-29 Times Seen 2420 Size 88 B (88 bytes) MD5 8da66cae5fc09ad0ad54710cd4960dbd SHA1 01ef404d9c252491d6f0cd6900cce145d4b76db1 Loading... | |||||
| 4b4b5c916fca1f879ae406eafa073906 | DocumentWrite | 30 B | 2024-04-16 | 2025-09-07 | |
Introduced by DocumentWrite First Seen 2024-04-16 Last Seen 2025-09-07 Times Seen 1685 Size 30 B (30 bytes) MD5 4b4b5c916fca1f879ae406eafa073906 SHA1 b188d4ad342b5264c33cf9c6f655aa95118fb6d0 Loading... | |||||
| eb74dd4bee999b8303ec1cf2bf9b4066 | DocumentWrite | 639 B | 2024-06-15 | 2025-11-15 | |
Introduced by DocumentWrite First Seen 2024-06-15 Last Seen 2025-11-15 Times Seen 231 Size 639 B (639 bytes) MD5 eb74dd4bee999b8303ec1cf2bf9b4066 SHA1 19fedcffef720e95c136c0c19933c9d05133ac5e Loading... | |||||
| 16097b6db5e3b9f92e7a7fe655988961 | DocumentWrite | 374 B | 2024-07-17 | 2025-11-15 | |
Introduced by DocumentWrite First Seen 2024-07-17 Last Seen 2025-11-15 Times Seen 183 Size 374 B (374 bytes) MD5 16097b6db5e3b9f92e7a7fe655988961 SHA1 e64f35ea6d64aaf08fe3e31cc3ca3f00757dabb5 Loading... | |||||
| d41d8cd98f00b204e9800998ecf8427e | DocumentWrite | 0 B | 0001-01-01 | 2026-04-01 | |
Introduced by DocumentWrite First Seen 0001-01-01 Last Seen 2026-04-01 Times Seen 13227413 Size 0 B (0 bytes) MD5 d41d8cd98f00b204e9800998ecf8427e SHA1 da39a3ee5e6b4b0d3255bfef95601890afd80709 Loading... | |||||
| 09a413090cdca992d81fdea282aa085e | DocumentWrite | 2.1 kB | 2025-08-01 | 2025-09-26 | |
Introduced by DocumentWrite First Seen 2025-08-01 Last Seen 2025-09-26 Times Seen 44 Size 2.1 kB (2149 bytes) MD5 09a413090cdca992d81fdea282aa085e SHA1 d4d59bdc0f7c0e042ab79c659d0ccfcd11eae41b Loading... | |||||
| edc24b7d2fc7536422daee6621435edf | DocumentWrite | 55 B | 2024-04-16 | 2026-03-29 | |
Introduced by DocumentWrite First Seen 2024-04-16 Last Seen 2026-03-29 Times Seen 2321 Size 55 B (55 bytes) MD5 edc24b7d2fc7536422daee6621435edf SHA1 71fd4875b509449d820e6a3dd7d83e5f6c31fac8 Loading... | |||||
| 5a2cee0711c190a947bd0b070cc53023 | DocumentWrite | 9 B | 2023-03-08 | 2026-02-25 | |
Introduced by DocumentWrite First Seen 2023-03-08 Last Seen 2026-02-25 Times Seen 122 Size 9 B (9 bytes) MD5 5a2cee0711c190a947bd0b070cc53023 SHA1 c098d8ad756230fa759c559a1bbcd56d6788f3f6 Loading... | |||||
| 9e7608f100a0deacd5ea076a2c2a84a6 | DocumentWrite | 68 B | 2025-04-08 | 2026-03-12 | |
Introduced by DocumentWrite First Seen 2025-04-08 Last Seen 2026-03-12 Times Seen 225 Size 68 B (68 bytes) MD5 9e7608f100a0deacd5ea076a2c2a84a6 SHA1 5af8da6e7f3f1c6f078c6af42d33f7ea9cca82a7 Loading... | |||||
| 33e50c65bc34e7205dd72147375dd7ee | DocumentWrite | 228 B | 2024-11-18 | 2025-11-13 | |
Introduced by DocumentWrite First Seen 2024-11-18 Last Seen 2025-11-13 Times Seen 682 Size 228 B (228 bytes) MD5 33e50c65bc34e7205dd72147375dd7ee SHA1 45d7704eefa9421415ddfe589dba26be6f3e0a1e Loading... | |||||
HTTP Transactions (148)
| URL | IP | Response | Size |
|---|














