Report Overview
Visitedpublic
2026-03-24 12:12:00
Tags
Submit Tags
URL
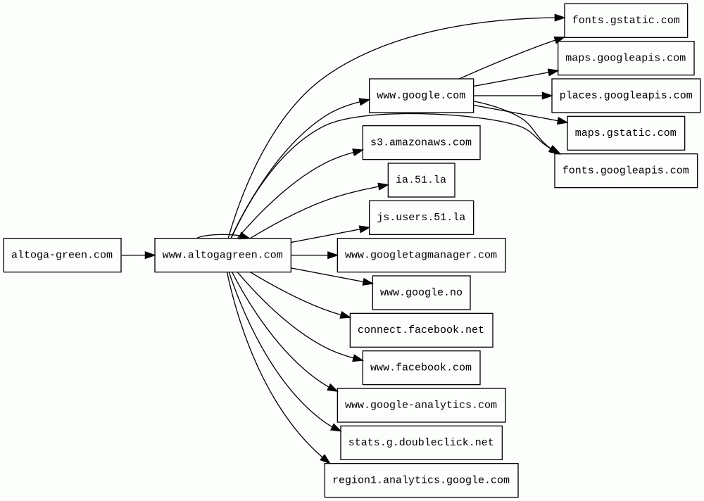
altoga-green.com/
Finishing URL
www.altogagreen.com/
IP / ASN

178.238.235.34
Title
Soluções Ecológicas e Lúdicas - AltogaGreen.com
Detections
urlquery
0
Network Intrusion Detection
0
Threat Detection Systems
1
Host Summary
| Host | Rank | Registered | First Seen | Last Seen | Sent | Received | IP | Fingerprints |
|---|---|---|---|---|---|---|---|---|
www.google.com | 22 | 1997-09-15 | 2015-05-10 | 2026-03-22 | 809 B | 4.1 kB | ![]() 142.251.153.119 | |
www.google.no | 92680 | 2001-02-26 | 2012-06-26 | 2026-03-22 | 681 B | 580 B | ![]() 172.217.20.163 | |
places.googleapis.com | 263251 | 2005-01-25 | 2024-01-23 | 2026-03-18 | 3.0 kB | 3.4 kB | ![]() 172.217.19.234 | |
s3.amazonaws.com | 1245 | 2005-08-18 | 2020-05-13 | 2026-03-23 | 450 B | 144 kB | ![]() 52.217.163.80 | |
js.users.51.la | 746636 | 2005-01-17 | 2012-05-30 | 2026-03-19 | 418 B | 5.6 kB | ![]() 43.159.107.113 | |
maps.gstatic.com | unknown | 2008-02-11 | 2012-05-22 | 2026-03-23 | 444 B | 246 kB | ![]() 142.251.142.227 | |
fonts.gstatic.com | unknown | 2008-02-11 | 2014-04-02 | 2026-03-22 | 3.9 kB | 200 kB | ![]() 172.217.20.163 | |
connect.facebook.net | 1088 | 2004-04-01 | 2012-05-22 | 2026-03-20 | 1.9 kB | 528 kB | ![]() 31.13.72.12 | |
www.facebook.com | 357 | 1997-03-29 | 2012-05-21 | 2026-03-23 | 1.6 kB | 468 B | ![]() 31.13.73.35 | |
fonts.googleapis.com | 313 | 2005-01-25 | 2012-05-23 | 2026-03-22 | 1.5 kB | 108 kB | ![]() 172.217.19.234 | |
ia.51.la | 696517 | 2005-01-17 | 2017-10-31 | 2026-03-19 | 949 B | 175 B | ![]() 43.159.107.113 | |
altoga-green.com | unknown | 2010-05-11 | 2026-03-24 | 2026-03-24 | 485 B | 45 kB | ![]() 178.238.235.34 | ![]() |
stats.g.doubleclick.net | 958 | 1996-01-16 | 2012-07-01 | 2026-03-20 | 1.3 kB | 1.8 kB | ![]() 74.125.131.157 | |
www.googletagmanager.com | 283 | 2011-11-11 | 2012-10-04 | 2026-03-22 | 452 B | 502 kB | ![]() 142.251.143.136 | |
region1.analytics.google.com | 22257 | 1997-09-15 | 2022-03-17 | 2026-03-22 | 988 B | 853 B | ![]() 216.239.32.36 | |
maps.googleapis.com 1 alert(s) on this Host | 3442 | 2005-01-25 | 2012-05-22 | 2026-03-22 | 9.3 kB | 1.4 MB | ![]() 172.217.19.234 | |
www.altogagreen.com | unknown | unknown | No data | No data | 24 kB | 11 MB | ![]() 178.238.235.34 | ![]() ![]() |
www.google-analytics.com | 341 | 2005-07-18 | 2012-06-28 | 2026-03-21 | 1.7 kB | 56 kB | ![]() 142.251.38.110 |
Google Maps (Maps)
Google Maps is a web mapping service. It offers satellite imagery, aerial photography, street maps, 360° interactive panoramic views of streets, real-time traffic conditions, and route planning for traveling by foot, car, bicycle and air, or public transportation.Amazon Web Services (PaaS)
Amazon Web Services (AWS) is a comprehensive cloud services platform offering compute power, database storage, content delivery and other functionality.Amazon S3 (CDN)
Amazon S3 or Amazon Simple Storage Service is a service offered by Amazon Web Services (AWS) that provides object storage through a web service interface.OpenResty (Web servers)
OpenResty is a web platform based on nginx which can run Lua scripts using its LuaJIT engine.Nginx (Web servers, Reverse proxies)
Nginx is a web server that can also be used as a reverse proxy, load balancer, mail proxy and HTTP cache.IIS:10.0 (Web servers)
Internet Information Services (IIS) is an extensible web server software created by Microsoft for use with the Windows NT family.Windows Server (Operating systems)
Windows Server is a brand name for a group of server operating systems.Bootstrap (UI frameworks)
Bootstrap is a free and open-source CSS framework directed at responsive, mobile-first front-end web development. It contains CSS and JavaScript-based design templates for typography, forms, buttons, navigation, and other interface components.MailChimp (Marketing automation, Email)
Mailchimp is a marketing automation platform and email marketing service.prettyPhoto (JavaScript libraries)
jQuery:1.8.3 (JavaScript libraries)
jQuery is a JavaScript library which is a free, open-source software designed to simplify HTML DOM tree traversal and manipulation, as well as event handling, CSS animation, and Ajax.Related reports
Threat Detection Systems
| Detection System | Indicator | Verdict | Alert |
|---|---|---|---|
| Private YARA rules | maps.googleapis.com/maps-api-v3/api/js/64/5d/common.js | audit | Hunting_JS_WebAssembly |
JavaScript (46)
| HASH | FROM | Size | First Seen | Last Seen | |
|---|---|---|---|---|---|
| 839f6cfeef57568c0277f53502d7824f | DocumentWrite | 258 B | 2026-03-24 | 2026-03-24 | |
Introduced by DocumentWrite First Seen 2026-03-24 Last Seen 2026-03-24 Times Seen 1 Size 258 B (258 bytes) MD5 839f6cfeef57568c0277f53502d7824f SHA1 90497deaa860c2aab7b278632848ec7b178d5d58 Loading... | |||||
HTTP Transactions (95)
| URL | IP | Response | Size |
|---|





