Report Overview
Visitedpublic
2025-04-11 23:46:05
Tags
Submit Tags
URL
thotheebiglaumu.net/4/8632577?browser_version=135.0.0.0&dovr=true&is_mobile=false&os=windows&os_version=19.0.0
Finishing URL
www.aliexpress.com/p/popular-landing/aliexpress.html?_immersiveMode=true&aff_plateform=aff_default_page&aff_trace_key=_dXbc0id&isdl=y&aff_short_key=_dXbc0id
IP / ASN

139.45.197.116
Title
aliexpress.com/p/popular-landing/aliexpress.html?_immersiveMode=true&aff_plateform=aff_default_page&aff_trace_key=_dXbc0id&isdl=y&aff_short_key=_dXbc0id
Detections
urlquery
0
Network Intrusion Detection
0
Threat Detection Systems
0
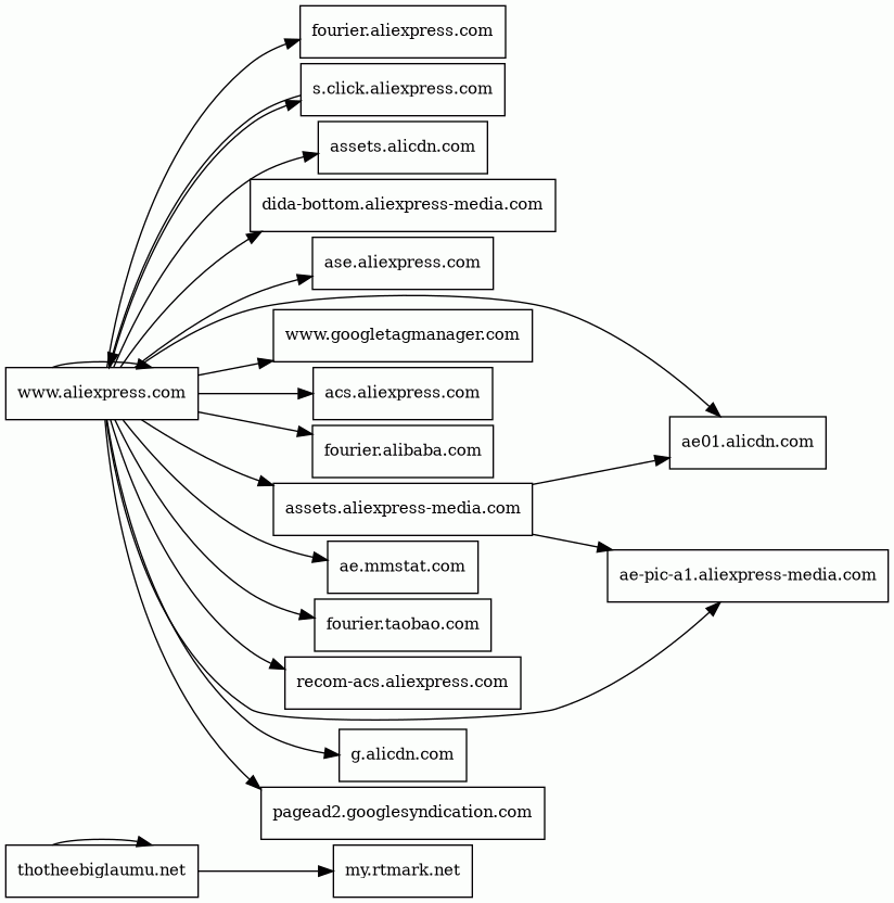
Host Summary
| Host | Rank | Registered | First Seen | Last Seen | Sent | Received | IP | Fingerprints |
|---|---|---|---|---|---|---|---|---|
ae-pic-a1.aliexpress-media.com | unknown | 2021-06-25 | 2024-04-10 | 2025-04-09 | 22 kB | 271 kB | ![]() 54.240.174.6 | |
g.alicdn.com | 6787 | 2008-06-25 | 2014-10-06 | 2025-04-11 | 896 B | 302 kB | ![]() 163.181.253.194 | |
pagead2.googlesyndication.com | 101 | 2003-01-21 | 2012-05-21 | 2025-04-10 | 477 B | 156 kB | ![]() 142.250.74.162 | |
assets.alicdn.com | 9636 | 2008-06-25 | 2014-10-08 | 2025-04-10 | 4.5 kB | 679 kB | ![]() 23.49.27.47 | |
ase.aliexpress.com | unknown | 2006-04-16 | 2024-08-02 | 2025-04-08 | 2.7 kB | 1.3 kB | ![]() 47.246.146.94 | |
fourier.aliexpress.com | unknown | 2006-04-16 | 2022-05-16 | 2025-04-08 | 2.3 kB | 468 B | ![]() 47.246.146.223 | |
s.click.aliexpress.com | 23301 | 2006-04-16 | 2013-12-16 | 2025-04-06 | 3.3 kB | 3.3 kB | ![]() 23.49.27.47 | |
fourier.taobao.com | 12218 | 2003-04-21 | 2019-10-09 | 2025-04-11 | 697 B | 1.9 kB | ![]() 124.239.14.250 | |
acs.aliexpress.com | 18249 | 2006-04-16 | 2018-02-03 | 2025-04-07 | 11 kB | 4.0 kB | ![]() 47.89.80.17 | |
dida-bottom.aliexpress-media.com | unknown | 2021-06-25 | 2025-03-11 | 2025-04-08 | 1.2 kB | 355 kB | ![]() 163.181.92.205 | |
recom-acs.aliexpress.com | unknown | 2006-04-16 | 2024-02-26 | 2025-04-08 | 4.7 kB | 171 kB | ![]() 47.89.80.17 | |
assets.aliexpress-media.com | unknown | 2021-06-25 | 2024-10-16 | 2025-04-08 | 14 kB | 2.5 MB | ![]() 54.240.174.11 | |
ae01.alicdn.com | 7254 | 2008-06-25 | 2015-11-26 | 2025-04-06 | 6.7 kB | 179 kB | ![]() 108.157.229.99 | |
www.googletagmanager.com | 75 | 2011-11-11 | 2012-10-04 | 2025-04-09 | 1.0 kB | 874 kB | ![]() 142.250.178.40 | |
www.aliexpress.com | 19989 | 2006-04-16 | 2012-05-31 | 2025-04-08 | 2.6 kB | 54 kB | ![]() 23.49.27.47 | |
thotheebiglaumu.net 3 alert(s) on this Host | unknown | 2025-04-08 | 2025-04-10 | 2025-04-10 | 2.1 kB | 30 kB | ![]() 139.45.197.116 | |
my.rtmark.net | 9054 | 2014-10-29 | 2015-02-04 | 2025-04-09 | 544 B | 768 B | ![]() 172.64.146.234 | |
fourier.alibaba.com | 245815 | 1999-04-15 | 2017-12-29 | 2025-04-07 | 1.0 kB | 262 B | ![]() 47.246.167.158 | |
ae.mmstat.com | 22052 | 2007-12-25 | 2021-09-17 | 2025-04-06 | 15 kB | 13 kB | ![]() 47.246.110.42 |
Related reports
Threat Detection Systems
Public InfoSec YARA rules
No alerts detected
OpenPhish
No alerts detected
PhishTank
No alerts detected
Quad9 DNS
| Scan Date | Severity | Indicator | Alert |
|---|---|---|---|
| 2025-04-11 | medium | thotheebiglaumu.net | Sinkholed |
| 2025-04-11 | medium | thotheebiglaumu.net | Sinkholed |
| 2025-04-11 | medium | thotheebiglaumu.net | Sinkholed |
ThreatFox
No alerts detected
JavaScript (57)
| HASH | FROM | Size | First Seen | Last Seen | |
|---|---|---|---|---|---|
| 307a647aed7ff64fc52f7e430c9882ee | DocumentWrite | 30 B | 2023-03-07 | 2026-04-05 | |
Introduced by DocumentWrite First Seen 2023-03-07 Last Seen 2026-04-05 Times Seen 21920 Size 30 B (30 bytes) MD5 307a647aed7ff64fc52f7e430c9882ee SHA1 061cb2a0b893008a8c66563d96199a58b149141c Loading... | |||||
| 574a8ca5d918c7f38918f23044be4e06 | DocumentWrite | 168 B | 2024-11-04 | 2026-04-05 | |
Introduced by DocumentWrite First Seen 2024-11-04 Last Seen 2026-04-05 Times Seen 11270 Size 168 B (168 bytes) MD5 574a8ca5d918c7f38918f23044be4e06 SHA1 66a2de13ba1fb60e8ba3c2c5b54e550c0346e66a Loading... | |||||
HTTP Transactions (149)
| URL | IP | Response | Size |
|---|





