Report Overview
Visitedpublic
2025-12-07 23:53:54
Tags
Submit Tags
URL
neopointsvalley.com/products/glowing-petpet-paint-brush?srsltid=AfmBOoqLdaOg9d9l2KmyHKU81-ILr8f0vIIkkkr8o103FeOyuOKcTvvC
Finishing URL
neopointsvalley.com/products/glowing-petpet-paint-brush?srsltid=AfmBOoqLdaOg9d9l2KmyHKU81-ILr8f0vIIkkkr8o103FeOyuOKcTvvC
IP / ASN

23.227.38.32
Title
Buy Glowing Petpet Paint Brush - Neopoints Valley
Detections
urlquery
0
Network Intrusion Detection
0
Threat Detection Systems
4
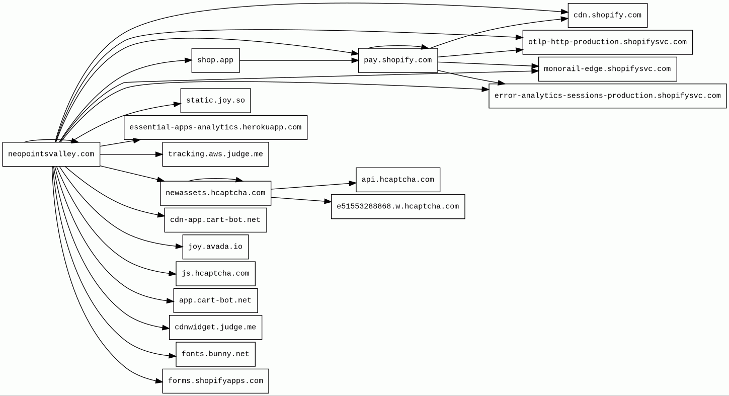
Host Summary
| Host | Rank | Registered | First Seen | Last Seen | Sent | Received | IP | Fingerprints |
|---|---|---|---|---|---|---|---|---|
e51553288868.w.hcaptcha.com | unknown | unknown | No data | No data | 466 B | 2.1 kB | ![]() 104.18.13.205 | |
cdn-app.cart-bot.net | 340256 | 2022-07-05 | 2022-07-05 | 2025-12-05 | 930 B | 63 kB | ![]() 188.114.97.1 | |
js.hcaptcha.com 1 alert(s) on this Host | 44433 | 2018-01-12 | 2021-07-30 | 2025-12-01 | 474 B | 277 kB | ![]() 104.19.229.21 | |
pay.shopify.com | 52485 | 2005-03-11 | 2017-06-29 | 2025-12-02 | 4.2 kB | 156 kB | ![]() 185.146.173.20 | ![]() |
api.hcaptcha.com | 28177 | 2018-01-12 | 2021-07-31 | 2025-12-01 | 840 B | 1.4 kB | ![]() 104.19.229.21 | |
tracking.aws.judge.me | 62270 | 2008-08-19 | 2024-07-15 | 2025-12-01 | 574 B | 466 B | ![]() 54.210.86.50 | |
neopointsvalley.com | 7095745 | unknown | No data | No data | 91 kB | 2.5 MB | ![]() 23.227.38.32 | |
shop.app | 3567 | 2018-05-01 | 2020-04-15 | 2025-12-07 | 2.3 kB | 147 kB | ![]() 185.146.173.20 | |
cdn.shopify.com | 3587 | 2005-03-11 | 2012-06-22 | 2025-11-30 | 58 kB | 4.0 MB | ![]() 23.227.39.200 | |
newassets.hcaptcha.com 3 alert(s) on this Host | 29228 | 2018-01-12 | 2021-03-22 | 2025-12-01 | 2.3 kB | 1.9 MB | ![]() 104.19.229.21 | |
forms.shopifyapps.com | 158250 | 2008-06-12 | 2022-09-26 | 2025-12-01 | 1.1 kB | 6.9 kB | ![]() 185.146.173.20 | |
cdnwidget.judge.me | 47728 | 2008-08-19 | 2025-03-13 | 2025-12-01 | 5.9 kB | 828 kB | ![]() 195.16.73.219 | |
essential-apps-analytics.herokuapp.com | 345276 | 2010-09-19 | 2022-09-19 | 2025-12-06 | 1.1 kB | 1.5 kB | ![]() 54.220.192.176 | |
joy.avada.io | 693043 | 2018-11-13 | 2021-06-08 | 2025-11-30 | 727 B | 1.3 kB | ![]() 104.26.14.53 | |
error-analytics-sessions-production.shopifysvc.com | 24150 | 2017-09-29 | 2024-12-03 | 2025-12-01 | 3.8 kB | 3.3 kB | ![]() 34.73.251.59 | ![]() |
fonts.bunny.net | 56787 | 1999-11-22 | 2022-03-21 | 2025-12-01 | 981 B | 28 kB | ![]() 194.242.11.186 | |
app.cart-bot.net | 286728 | 2022-07-05 | 2022-07-05 | 2025-12-04 | 464 B | 790 B | ![]() 188.114.97.1 | |
monorail-edge.shopifysvc.com | 11124 | 2017-09-29 | 2019-08-29 | 2025-12-07 | 28 kB | 45 kB | ![]() 34.120.87.25 | |
static.joy.so | unknown | 2020-09-30 | 2025-09-30 | 2025-11-30 | 3.9 kB | 747 kB | ![]() 188.114.97.1 | |
otlp-http-production.shopifysvc.com | 28477 | 2017-09-29 | 2022-09-22 | 2025-12-01 | 3.2 kB | 2.7 kB | ![]() 34.111.204.238 |
Cloudflare Bot Management (Security)
Cloudflare bot management solution identifies and mitigates automated traffic to protect websites from bad bots.Cloudflare (CDN)
Cloudflare is a web-infrastructure and website-security company, providing content-delivery-network services, DDoS mitigation, Internet security, and distributed domain-name-server services.hCaptcha (Security)
hCaptcha is an anti-bot solution that protects user privacy and rewards websites.Ruby (Programming languages)
Ruby is an open-source object-oriented programming language.PayPal (Payment processors)
PayPal is an online payments system that supports online money transfers and serves as an electronic alternative to traditional paper methods like checks and money orders.Amazon S3 (CDN)
Amazon S3 or Amazon Simple Storage Service is a service offered by Amazon Web Services (AWS) that provides object storage through a web service interface.Shopify (Ecommerce, CMS)
Shopify is a subscription-based software that allows anyone to set up an online store and sell their products. Shopify store owners can also sell in physical locations using Shopify POS, a point-of-sale app and accompanying hardware.Amazon Web Services (PaaS)
Amazon Web Services (AWS) is a comprehensive cloud services platform offering compute power, database storage, content delivery and other functionality.Ruby on Rails (Web frameworks)
Ruby on Rails is a server-side web application framework written in Ruby under the MIT License.Google Cloud (IaaS)
Google Cloud is a suite of cloud computing services.Firebase (Databases, Development)
Firebase is a Google-backed application development software that enables developers to develop iOS, Android and Web apps.Google Cloud Trace (Performance)
Google Cloud Trace is a distributed tracing system that collects latency data from applications and displays it in the Google Cloud Console.Envoy (Reverse proxies)
Envoy is an open-source edge and service proxy, designed for cloud-native applications.Bunny (CDN)
Google Cloud CDN (CDN)
Cloud CDN uses Google's global edge network to serve content closer to users.Related reports
Threat Detection Systems
| Detection System | Indicator | Verdict | Alert |
|---|---|---|---|
| Private YARA rules | js.hcaptcha.com/1/api.js?render=explicit&onload=hcaptchaOnLoad&recaptchacompat=off | audit | Hunting_JS_WebAssembly |
| Private YARA rules | newassets.hcaptcha.com/captcha/v1/5b7abc991b26fda8f33bc23e40a8560b9a0a52c4/static/hcaptcha.html#frame=challenge&id=0kbhtwmmiujq&host=neopointsvalley.com&sentry=true&reportapi=https%3A%2F%2Faccounts.hcaptcha.com&recaptchacompat=off&custom=false&hl=en&tplinks=on&andint=off&pstissuer=https%3A%2F%2Fpst-issuer.hcaptcha.com&sitekey=2e7f6342-57df-422a-8431-ddd86df296bc&size=invisible&theme=light&origin=https%3A%2F%2Fneopointsvalley.com | audit | Hunting_JS_WebAssembly |
| Private YARA rules | newassets.hcaptcha.com/captcha/v1/5b7abc991b26fda8f33bc23e40a8560b9a0a52c4/static/hcaptcha.html#frame=checkbox-invisible | audit | Hunting_JS_WebAssembly |
| Private YARA rules | newassets.hcaptcha.com/c/6cd6b0c8c8834b61b6a2a5440ead57f4f9fa11280a797814908db38cbd43b681/hsw.js | audit | Hunting_JS_WebAssembly |
JavaScript (215)
No JavaScripts
HTTP Transactions (294)
| URL | IP | Response | Size |
|---|






