Report Overview
Visitedpublic
2024-08-05 18:38:12
Tags
Submit Tags
URL
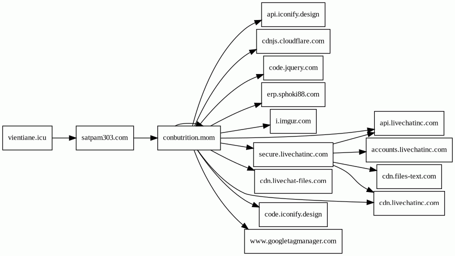
vientiane.icu/
Finishing URL
conbutrition.mom/
IP / ASN

66.29.132.13
Title
Satpam303 : Situs Daftar Akun Slot Gacor Rekomendasi Mudah Menang
Detections
urlquery
0
Network Intrusion Detection
0
Threat Detection Systems
0
Host Summary
| Host | Rank | Registered | First Seen | Last Seen | Sent | Received | IP | Fingerprints |
|---|---|---|---|---|---|---|---|---|
conbutrition.mom | unknown | 78 kB | 3.4 MB | ![]() 104.21.87.128 | ||||
code.iconify.design | 53967 | 417 B | 8.9 kB | ![]() 172.67.71.159 | ||||
code.jquery.com | 634 | 828 B | 35 kB | ![]() 151.101.130.137 | ||||
www.googletagmanager.com | 75 | 1.0 kB | 105 kB | ![]() 142.250.74.168 | ||||
api.livechatinc.com | 5353 | 3.1 kB | 8.6 kB | ![]() 95.101.10.171 | ||||
r10.o.lencr.org | unknown | 2.3 kB | 6.2 kB | ![]() 23.36.77.32 | ||||
vientiane.icu | unknown | 468 B | 1.0 kB | ![]() 66.29.132.13 | ||||
satpam303.com | unknown | 468 B | 832 B | ![]() 104.21.10.26 | ||||
api.iconify.design | 41285 | 1.3 kB | 123 kB | ![]() 172.67.71.159 | ||||
accounts.livechatinc.com | 7698 | 534 B | 1.7 kB | ![]() 95.101.10.171 | ||||
cdn.livechatinc.com | 6288 | 10 kB | 856 kB | ![]() 104.69.222.203 | ||||
cdnjs.cloudflare.com | 235 | 1.9 kB | 90 kB | ![]() 104.17.24.14 | ||||
o.pki.goog | unknown | 650 B | 1.4 kB | ![]() 142.250.74.131 | ||||
erp.sphoki88.com | unknown | 1.4 kB | 1.1 MB | ![]() 104.21.40.234 | ||||
cdn.files-text.com | unknown | 571 B | 116 kB | ![]() 95.101.10.171 | ||||
i.imgur.com | 5110 | 419 B | 372 kB | ![]() 199.232.196.193 | ||||
secure.livechatinc.com | 6541 | 622 B | 966 B | ![]() 95.101.10.171 | ||||
cdn.livechat-files.com | 28080 | 500 B | 23 kB | ![]() 104.69.222.203 |
Related reports
Threat Detection Systems
Public InfoSec YARA rules
No alerts detected
OpenPhish
No alerts detected
PhishTank
No alerts detected
mnemonic secure dns
No alerts detected
Quad9 DNS
No alerts detected
ThreatFox
No alerts detected
JavaScript (49)
| HASH | FROM | Size | First Seen | Last Seen | |
|---|---|---|---|---|---|
| c3443f97a0d8871502f459501ffc2e08 | DocumentWrite | 6.8 kB | 2024-08-19 | 2024-08-19 | |
Introduced by DocumentWrite First Seen 2024-08-19 Last Seen 2024-08-19 Times Seen 1 Size 6.8 kB (6792 bytes) MD5 c3443f97a0d8871502f459501ffc2e08 SHA1 16e8688466d7cbb69db74c0d24240e49edf7422c Loading... | |||||
| 057fe4fa6dafcda91285dc372371aae4 | DocumentWrite | 6.8 kB | 2024-08-19 | 2024-08-19 | |
Introduced by DocumentWrite First Seen 2024-08-19 Last Seen 2024-08-19 Times Seen 1 Size 6.8 kB (6793 bytes) MD5 057fe4fa6dafcda91285dc372371aae4 SHA1 9b9a86312b7a27e8d543392643fd34dc00f68b40 Loading... | |||||
HTTP Transactions (122)
| URL | IP | Response | Size |
|---|


