Report Overview
Visitedpublic
2026-02-23 20:46:14
Tags
Submit Tags
URL
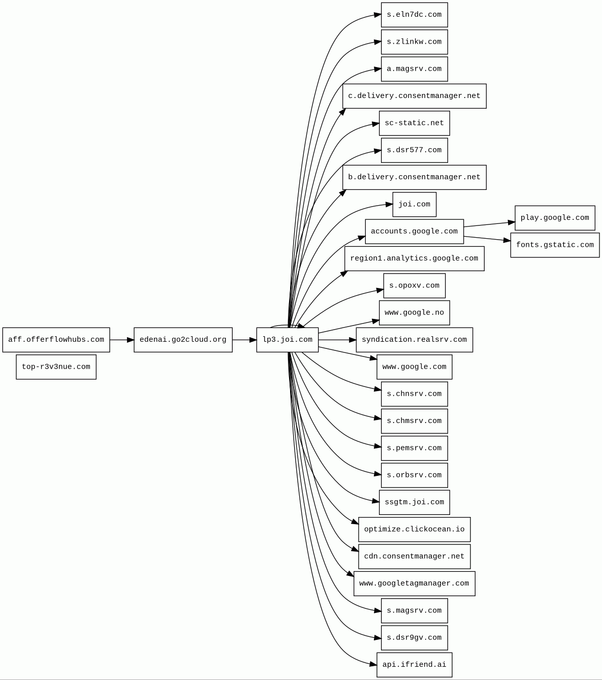
top-r3v3nue.com/?url=https://aff.offerflowhubs.com/2JRNK2B/99883J8/?source_id=4262&sub1=7RrWqUGPc56cu5KUvt2Arv&sub2=TrafficStars_3a1def70&sub3=TrafficStars
Finishing URL
lp3.joi.com/reg-im?afid=1000018278&subafid=34_2JRNK2B_4262__&transaction-id=1026087c8775289c4edfb33dcc84e8&offer-id=34&utm_source=1084&utm_medium=rs&utm_campaign=1000018278&utm_content=34
IP / ASN

104.21.66.149
Title
AI Chatbot - Connect with Your AI Soulmate | Joi AI
Detections
urlquery
0
Network Intrusion Detection
0
Threat Detection Systems
6
Host Summary
| Host | Rank | Registered | First Seen | Last Seen | Sent | Received | IP | Fingerprints |
|---|---|---|---|---|---|---|---|---|
cdn.consentmanager.net | 76668 | 2018-05-02 | 2021-02-08 | 2026-02-18 | 1.4 kB | 539 kB | ![]() 185.76.9.12 | ![]() |
sc-static.net | 3142 | 2017-03-16 | 2017-09-05 | 2026-02-18 | 412 B | 59 kB | ![]() 3.163.248.4 | |
s.dsr577.com | unknown | 2025-10-29 | 2026-02-16 | 2026-02-23 | 463 B | 418 B | ![]() 95.211.229.248 | |
api.ifriend.ai | 2883357 | 2021-01-10 | 2021-10-05 | 2026-02-22 | 2.7 kB | 4.7 kB | ![]() 104.18.2.159 | |
optimize.clickocean.io | 1608957 | 2020-03-12 | 2023-10-04 | 2026-02-22 | 894 B | 16 kB | ![]() 104.19.222.27 | |
www.googletagmanager.com | 283 | 2011-11-11 | 2012-10-04 | 2026-02-22 | 3.1 kB | 3.1 MB | ![]() 142.251.142.232 | |
aff.offerflowhubs.com | unknown | 2025-12-23 | 2026-02-05 | 2026-02-20 | 521 B | 134 kB | ![]() 54.196.173.211 | |
fonts.gstatic.com | unknown | 2008-02-11 | 2014-04-02 | 2026-02-22 | 3.2 kB | 336 kB | ![]() 172.217.21.163 | |
region1.analytics.google.com | 22257 | 1997-09-15 | 2022-03-17 | 2026-02-22 | 785 B | 787 B | ![]() 216.239.34.36 | |
s.zlinkw.com | unknown | 2025-06-30 | 2025-11-13 | 2026-02-22 | 463 B | 418 B | ![]() 95.211.229.245 | |
www.google.com | 22 | 1997-09-15 | 2015-05-10 | 2026-02-22 | 12 kB | 5.9 kB | ![]() 142.250.74.4 | |
s.magsrv.com 1 alert(s) on this Host | 47665 | 2023-08-01 | 2023-08-04 | 2026-02-19 | 463 B | 418 B | ![]() 95.211.229.248 | |
s.orbsrv.com | 50502 | 2020-05-16 | 2020-09-02 | 2026-02-20 | 463 B | 418 B | ![]() 95.211.229.248 | |
b.delivery.consentmanager.net | 157772 | 2018-05-02 | 2021-07-25 | 2026-02-18 | 2.1 kB | 8.1 kB | ![]() 46.22.41.108 | |
s.eln7dc.com | unknown | 2025-11-06 | 2025-11-07 | 2026-02-19 | 463 B | 418 B | ![]() 95.211.229.245 | |
ssgtm.joi.com | 4914118 | 2003-07-31 | 2025-04-03 | 2026-02-22 | 7.5 kB | 4.8 kB | ![]() 216.239.36.21 | |
lp3.joi.com | 2208556 | 2003-07-31 | 2025-07-17 | 2026-02-19 | 6.7 kB | 4.7 MB | ![]() 104.18.31.217 | |
top-r3v3nue.com | unknown | 2025-10-17 | 2025-12-16 | 2026-02-19 | 1.0 kB | 1.1 kB | ![]() 0.0.0.0 | |
s.pemsrv.com | 104334 | 2023-08-01 | 2023-08-04 | 2026-02-18 | 463 B | 418 B | ![]() 95.211.229.248 | |
a.magsrv.com 2 alert(s) on this Host | 51490 | 2023-08-01 | 2023-08-04 | 2026-02-18 | 407 B | 1.7 kB | ![]() 185.76.9.27 | ![]() |
c.delivery.consentmanager.net | 213145 | 2018-05-02 | 2021-07-25 | 2026-02-20 | 731 B | 1.7 kB | ![]() 87.230.98.76 | |
s.dsr9gv.com | unknown | 2025-10-29 | 2026-02-20 | 2026-02-20 | 463 B | 418 B | ![]() 95.211.229.248 | |
syndication.realsrv.com | 176973 | 2019-02-07 | 2019-07-03 | 2026-02-19 | 474 B | 419 B | ![]() 95.211.229.248 | |
play.google.com | 48 | 1997-09-15 | 2013-05-30 | 2026-02-22 | 3.2 kB | 3.4 kB | ![]() 142.250.178.46 | |
s.opoxv.com 1 alert(s) on this Host | 213712 | 2019-12-02 | 2019-12-13 | 2026-02-19 | 462 B | 417 B | ![]() 95.211.229.248 | |
edenai.go2cloud.org | 3409197 | 2010-10-28 | 2024-08-06 | 2026-02-22 | 595 B | 135 kB | ![]() 18.202.12.61 | |
www.google.no | 92680 | 2001-02-26 | 2012-06-26 | 2026-02-22 | 859 B | 580 B | ![]() 142.250.178.99 | |
s.chmsrv.com 1 alert(s) on this Host | unknown | 2025-09-22 | 2025-09-23 | 2026-02-20 | 463 B | 418 B | ![]() 95.211.229.245 | |
joi.com | 73743 | 2003-07-31 | 2025-03-27 | 2026-02-22 | 995 B | 2.0 kB | ![]() 104.18.31.217 | |
s.chnsrv.com 1 alert(s) on this Host | 356919 | 2025-07-15 | 2025-07-16 | 2026-02-18 | 463 B | 418 B | ![]() 95.211.229.248 | |
accounts.google.com | 103 | 1997-09-15 | 2012-05-23 | 2026-02-23 | 4.7 kB | 908 kB | ![]() 64.233.162.84 |
CDN77 (CDN)
CDN77 is a content delivery network (CDN).Amazon CloudFront (CDN)
Amazon CloudFront is a fast content delivery network (CDN) service that securely delivers data, videos, applications, and APIs to customers globally with low latency, high transfer speeds.Amazon Web Services (PaaS)
Amazon Web Services (AWS) is a comprehensive cloud services platform offering compute power, database storage, content delivery and other functionality.Nginx (Web servers, Reverse proxies)
Nginx is a web server that can also be used as a reverse proxy, load balancer, mail proxy and HTTP cache.Cloudflare Bot Management (Security)
Cloudflare bot management solution identifies and mitigates automated traffic to protect websites from bad bots.Cloudflare (CDN)
Cloudflare is a web-infrastructure and website-security company, providing content-delivery-network services, DDoS mitigation, Internet security, and distributed domain-name-server services.Related reports
Threat Detection Systems
| Detection System | Indicator | Verdict | Alert |
|---|---|---|---|
| Cloudflare DNS | s.opoxv.com | malicious | Sinkholed |
| Cloudflare DNS | s.chnsrv.com | malicious | Sinkholed |
| Cloudflare DNS | s.magsrv.com | malicious | Sinkholed |
| Hagezi Threat Feed | a.magsrv.com | malicious | Sinkholed |
| Cloudflare DNS | a.magsrv.com | malicious | Sinkholed |
| Cloudflare DNS | s.chmsrv.com | malicious | Sinkholed |
JavaScript (41)
| HASH | FROM | Size | First Seen | Last Seen | |
|---|---|---|---|---|---|
| ae25cba9d9470d4623a4dc299f4fdc17 | DocumentWrite | 604 B | 2026-01-21 | 2026-02-23 | |
Introduced by DocumentWrite First Seen 2026-01-21 Last Seen 2026-02-23 Times Seen 5 Size 604 B (604 bytes) MD5 ae25cba9d9470d4623a4dc299f4fdc17 SHA1 91d2d219c10dd98c9f2ce07dc38a90a24a3e206b Loading... | |||||
HTTP Transactions (86)
| URL | IP | Response | Size |
|---|





