Report Overview
Visitedpublic
2023-12-02 03:18:53
Tags
Submit Tags
URL
www.openlearning.com/u/grevelentz-rwx6nc/blog/SomeLighteningProcedures/
Finishing URL
www.openlearning.com/accounts/login/?redirectTo=%2Fu%2Fgrevelentz-rwx6nc%2Fblog%2FSomeLighteningProcedures%2F
IP / ASN

13.107.213.67
Title
OpenLearning
Detections
urlquery
0
Network Intrusion Detection
0
Threat Detection Systems
0
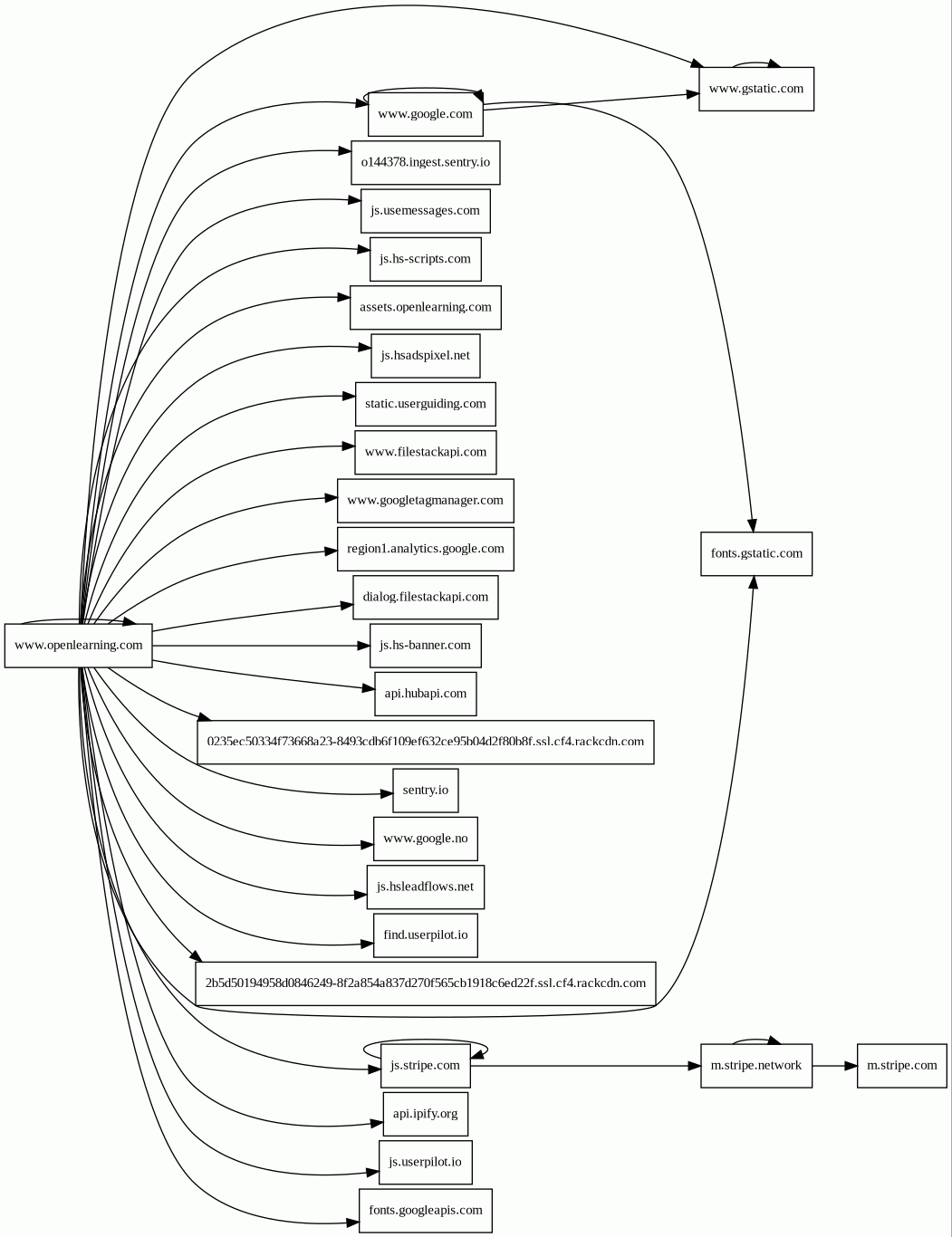
Host Summary
| Host | Rank | Registered | First Seen | Last Seen | Sent | Received | IP | Fingerprints |
|---|---|---|---|---|---|---|---|---|
o144378.ingest.sentry.io | unknown | 2012-04-07 | 2023-02-20 01:06:19 | 2023-11-05 05:41:11 | 573 B | 518 B | ![]() 34.120.195.249 | |
www.openlearning.com | 421922 | 1995-06-15 | 2014-03-14 13:44:25 | 2023-11-15 03:16:34 | 2.6 kB | 38 kB | ![]() 13.107.246.67 | |
js.stripe.com | 1149 | 1995-09-12 | 2012-09-30 14:39:23 | 2023-12-01 20:11:03 | 2.1 kB | 163 kB | ![]() 151.101.128.176 | |
js.usemessages.com | 5634 | 2015-12-07 | 2017-10-05 20:55:58 | 2023-12-01 19:02:39 | 434 B | 87 kB | ![]() 104.17.247.168 | |
js.hs-scripts.com | 2571 | 2016-07-11 | 2016-08-09 12:18:36 | 2023-12-01 18:53:42 | 420 B | 3.4 kB | ![]() 104.16.187.89 | |
www.filestackapi.com | 68211 | 2015-10-21 | 2016-01-08 06:45:56 | 2023-11-29 07:25:03 | 546 B | 2.8 kB | ![]() 151.101.130.133 | |
fonts.googleapis.com | 8877 | 2005-01-25 | 2013-06-10 22:14:26 | 2023-12-01 08:02:13 | 464 B | 12 kB | ![]() 142.250.74.106 | |
2b5d50194958d0846249-8f2a854a837d270f565cb1918c6ed22f.ssl.cf4.rackcdn.com | unknown | 2010-12-15 | 2023-02-20 01:06:19 | 2023-11-05 05:41:57 | 1.0 kB | 35 kB | ![]() 104.110.7.132 | |
region1.analytics.google.com | unknown | 1997-09-15 | 2022-03-17 12:26:33 | 2023-12-01 05:09:40 | 885 B | 451 B | ![]() 216.239.32.36 | |
m.stripe.network | 1204 | 2017-03-16 | 2017-05-17 17:53:13 | 2023-12-01 18:30:59 | 1.5 kB | 94 kB | ![]() 54.230.111.59 | |
static.userguiding.com | 75188 | 2017-12-20 | 2018-01-19 16:17:24 | 2023-11-24 07:36:10 | 962 B | 1.9 MB | ![]() 104.26.5.5 | |
www.google.no | 25607 | 2001-02-26 | 2016-04-05 21:50:59 | 2023-12-01 07:35:53 | 596 B | 578 B | ![]() 142.250.74.163 | |
dialog.filestackapi.com | 77608 | 2015-10-21 | 2016-01-08 06:45:56 | 2023-12-01 19:41:25 | 547 B | 1.7 kB | ![]() 151.101.66.133 | |
m.stripe.com | 1092 | 1995-09-12 | 2017-01-30 13:42:51 | 2023-12-01 06:14:31 | 494 B | 883 B | ![]() 44.238.254.194 | |
js.hs-banner.com | 2426 | 2020-03-09 | 2020-03-26 18:45:21 | 2023-12-01 09:27:50 | 429 B | 70 kB | ![]() 104.18.34.229 | |
api.hubapi.com | 4102 | 2008-05-24 | 2012-06-25 20:13:07 | 2023-12-01 08:05:17 | 514 B | 1.5 kB | ![]() 104.17.204.204 | |
assets.openlearning.com | 448287 | 1995-06-15 | 2020-03-23 07:26:13 | 2023-11-14 05:52:28 | 20 kB | 23 MB | ![]() 13.107.246.53 | |
www.google.com | 7 | 1997-09-15 | 2015-05-10 13:11:19 | 2023-11-19 18:48:38 | 1.8 kB | 85 kB | ![]() 216.58.207.228 | |
fonts.gstatic.com | unknown | 2008-02-11 | 2014-09-09 02:40:21 | 2023-12-01 05:29:09 | 5.7 kB | 197 kB | ![]() 216.58.207.227 | |
js.hsleadflows.net | 4609 | 2017-01-23 | 2017-02-22 11:43:00 | 2023-12-01 08:05:14 | 459 B | 566 kB | ![]() 104.18.123.12 | |
find.userpilot.io | 60963 | 2017-09-04 | 2021-04-13 07:56:40 | 2023-11-20 07:51:10 | 464 B | 778 B | ![]() 104.18.17.155 | |
www.googletagmanager.com | 75 | 2011-11-11 | 2013-05-22 04:07:37 | 2023-12-01 06:26:25 | 907 B | 185 kB | ![]() 142.250.74.168 | |
api.ipify.org | 3267 | 2014-01-05 | 2014-10-06 14:38:43 | 2023-12-01 05:30:56 | 439 B | 204 B | ![]() 104.237.62.212 | |
js.hsadspixel.net | 3795 | 2017-04-21 | 2017-07-25 15:13:14 | 2023-12-01 08:05:17 | 414 B | 20 kB | ![]() 104.17.229.163 | |
js.userpilot.io | 49058 | 2017-09-04 | 2020-06-04 22:11:11 | 2023-12-01 09:57:55 | 855 B | 1.3 MB | ![]() 104.18.17.155 | |
www.gstatic.com | unknown | 2008-02-11 | 2016-07-26 11:37:06 | 2023-12-01 06:50:24 | 2.5 kB | 603 kB | ![]() 142.250.74.35 | |
0235ec50334f73668a23-8493cdb6f109ef632ce95b04d2f80b8f.ssl.cf4.rackcdn.com | unknown | unknown | No data | No data | 1.5 kB | 170 kB | ![]() 104.110.7.132 | |
sentry.io | 2743 | 2012-04-07 | 2016-08-31 07:38:44 | 2023-12-01 05:21:49 | 628 B | 552 B | ![]() 35.186.247.156 |
Related reports
Threat Detection Systems
Public InfoSec YARA rules
No alerts detected
OpenPhish
No alerts detected
PhishTank
No alerts detected
mnemonic secure dns
No alerts detected
Quad9 DNS
No alerts detected
ThreatFox
No alerts detected
JavaScript (68)
| HASH | FROM | Size | First Seen | Last Seen | |
|---|---|---|---|---|---|
| 5300627cc66423a5ea91fda8a7e7bc48 | DocumentWrite | 84 B | 2023-03-07 | 2025-12-13 | |
Introduced by DocumentWrite First Seen 2023-03-07 Last Seen 2025-12-13 Times Seen 1334 Size 84 B (84 bytes) MD5 5300627cc66423a5ea91fda8a7e7bc48 SHA1 1bb03ac42b7b0b3c22ebdd72157c28dc5c595caa Loading... | |||||
HTTP Transactions (95)
| URL | IP | Response | Size |
|---|

