Report Overview
Visitedpublic
2026-03-31 22:41:53
Tags
Submit Tags
URL
alexanderhotel.com/
Finishing URL
www.alexanderhotel.com/
IP / ASN

198.49.23.145
Title
The Alexander Hotel | Miami Beach All Suite Oceanfront Resort
Detections
urlquery
0
Network Intrusion Detection
0
Threat Detection Systems
0
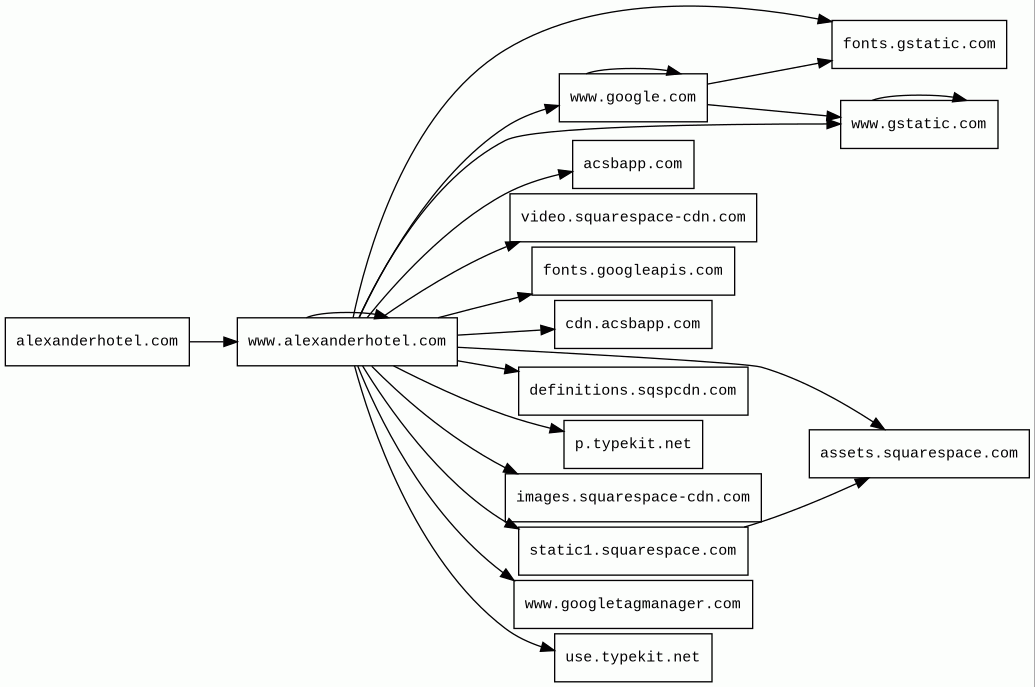
Host Summary
| Host | Rank | Registered | First Seen | Last Seen | Sent | Received | IP | Fingerprints |
|---|---|---|---|---|---|---|---|---|
assets.squarespace.com | 42889 | 2003-03-25 | 2019-06-20 | 2026-03-30 | 15 kB | 4.5 MB | ![]() 151.101.128.237 | |
www.googletagmanager.com | 283 | 2011-11-11 | 2012-10-04 | 2026-03-29 | 1.8 kB | 1.4 MB | ![]() 142.251.143.136 | |
alexanderhotel.com | 7343251 | 1998-04-16 | 2025-11-23 | 2025-11-23 | 487 B | 356 kB | ![]() 198.49.23.145 | |
images.squarespace-cdn.com | 38064 | 2019-01-24 | 2019-02-20 | 2026-03-30 | 2.2 kB | 111 kB | ![]() 151.101.128.238 | |
static1.squarespace.com | 42133 | 2003-03-25 | 2015-01-09 | 2026-03-30 | 4.1 kB | 1.9 MB | ![]() 151.101.192.238 | |
p.typekit.net | 4638 | 2010-08-02 | 2012-05-23 | 2026-03-30 | 600 B | 373 B | ![]() 23.36.77.57 | |
cdn.acsbapp.com | 31348 | 2020-08-08 | 2020-08-16 | 2026-03-25 | 484 B | 1.1 kB | ![]() 104.20.47.8 | |
definitions.sqspcdn.com | 66362 | 2015-03-04 | 2023-10-07 | 2026-03-25 | 8.4 kB | 219 kB | ![]() 34.160.236.44 | |
www.alexanderhotel.com | unknown | 1998-04-16 | 2014-02-06 | 2025-11-23 | 9.0 kB | 367 kB | ![]() 198.185.159.145 | ![]() |
video.squarespace-cdn.com | 192695 | 2019-01-24 | 2021-08-28 | 2026-03-26 | 20 kB | 9.6 MB | ![]() 151.101.192.238 | |
use.typekit.net | 4054 | 2010-08-02 | 2012-07-05 | 2026-03-30 | 6.3 kB | 261 kB | ![]() 23.36.77.115 | |
fonts.gstatic.com | unknown | 2008-02-11 | 2014-04-02 | 2026-03-29 | 3.8 kB | 207 kB | ![]() 172.217.19.227 | |
www.google.com | 22 | 1997-09-15 | 2015-05-10 | 2026-03-29 | 3.8 kB | 101 kB | ![]() 142.251.153.119 | |
fonts.googleapis.com | 313 | 2005-01-25 | 2012-05-23 | 2026-03-29 | 522 B | 17 kB | ![]() 142.251.38.106 | |
www.gstatic.com | 146047 | 2008-02-11 | 2012-05-29 | 2026-03-29 | 2.4 kB | 2.7 MB | ![]() 172.217.20.163 | |
acsbapp.com | 9095 | 2020-08-08 | 2020-08-14 | 2026-03-25 | 430 B | 833 kB | ![]() 104.20.47.8 |
Varnish (Caching)
Varnish is a reverse caching proxy.Squarespace (CMS)
Squarespace provides Software-as-a-Service (SaaS) for website building and hosting, and allows users to use pre-built website templates.Squarespace Commerce (Ecommerce)
Squarespace Commerce is an ecommerce platform designed to facilitate the creation of websites and online stores, with domain registration and web hosting included.Nginx (Web servers, Reverse proxies)
Nginx is a web server that can also be used as a reverse proxy, load balancer, mail proxy and HTTP cache.Cloudflare (CDN)
Cloudflare is a web-infrastructure and website-security company, providing content-delivery-network services, DDoS mitigation, Internet security, and distributed domain-name-server services.Google Cloud Storage (Miscellaneous)
Google Cloud Storage allows world-wide storage and retrieval of any amount of data at any time.Google Cloud (IaaS)
Google Cloud is a suite of cloud computing services.Google Tag Manager (Tag managers)
Google Tag Manager is a tag management system (TMS) that allows you to quickly and easily update measurement codes and related code fragments collectively known as tags on your website or mobile app.Adobe Fonts (Font scripts)
Adobe Fonts is a web-based service providing access to a vast library of high-quality fonts for web and print design.Google Analytics (Analytics)
Google Analytics is a free web analytics service that tracks and reports website traffic.Typekit (Font scripts)
Typekit is an online service which offers a subscription library of fonts.Stimulus (JavaScript frameworks)
A modest JavaScript framework for the HTML you already have.Related reports
Threat Detection Systems
No alerts detected
JavaScript (78)
No JavaScripts
HTTP Transactions (137)
| URL | IP | Response | Size |
|---|


