Report Overview
Visitedpublic
2023-11-29 13:36:26
Tags
Submit Tags
URL
8.218.216.126/Gmail/ytzhs/168.txt
Finishing URL
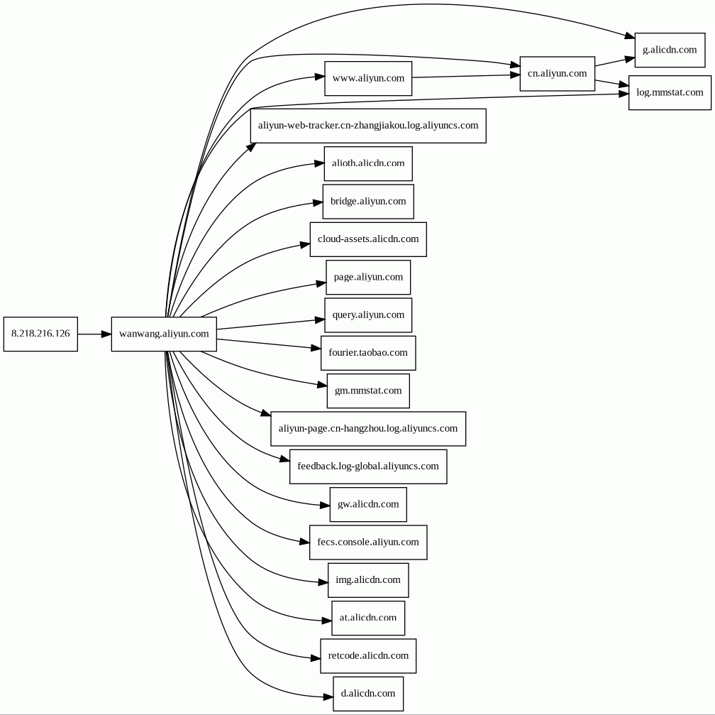
wanwang.aliyun.com/hosting/ipvisit_stop
IP / ASN

8.218.216.126
Title
阿里云万网虚机IP访问报错提示
Detections
urlquery
0
Network Intrusion Detection
0
Threat Detection Systems
0
Host Summary
| Host | Rank | Registered | First Seen | Last Seen | Sent | Received | IP | Fingerprints |
|---|---|---|---|---|---|---|---|---|
gw.alicdn.com | 12285 | 2008-06-25 | 2013-11-25 08:54:34 | 2023-11-27 01:01:49 | 465 B | 3.3 kB | ![]() 47.246.49.249 | |
cloud-assets.alicdn.com | 312917 | 2008-06-25 | 2021-09-01 09:34:24 | 2023-11-25 20:49:29 | 423 B | 51 kB | ![]() 47.246.45.115 | |
log.mmstat.com | 19216 | 2007-12-25 | 2012-07-25 22:50:43 | 2023-11-28 18:13:26 | 5.8 kB | 5.7 kB | ![]() 59.82.33.224 | |
fecs.console.aliyun.com | 352664 | 2007-09-28 | 2018-01-11 02:27:43 | 2023-11-19 02:52:47 | 1.6 kB | 2.9 kB | ![]() 47.254.168.4 | |
alioth.alicdn.com | unknown | 2008-06-25 | 2019-03-07 12:08:36 | 2023-11-29 13:31:40 | 495 B | 1.3 kB | ![]() 61.170.77.212 | |
cn.aliyun.com | 145043 | 2007-09-28 | 2017-02-01 12:51:18 | 2023-11-28 20:38:08 | 1.0 kB | 1.4 kB | ![]() 47.246.2.228 | |
8.218.216.126 1 alert(s) on this Host | unknown | unknown | No data | No data | 415 B | 382 B | ![]() 8.218.216.126 | |
aliyun-web-tracker.cn-zhangjiakou.log.aliyuncs.com | 259248 | 2012-04-01 | 2021-05-27 11:11:38 | 2023-11-29 00:57:23 | 757 B | 215 B | ![]() 47.94.24.78 | |
aliyun-page.cn-hangzhou.log.aliyuncs.com | 342704 | 2012-04-01 | 2019-04-18 10:27:24 | 2023-11-20 06:39:58 | 2.6 kB | 645 B | ![]() 47.98.0.183 | |
feedback.log-global.aliyuncs.com | unknown | 2012-04-01 | 2022-07-11 11:38:40 | 2023-11-19 02:52:50 | 2.3 kB | 1.5 kB | ![]() 47.246.44.224 | |
wanwang.aliyun.com | 277456 | 2007-09-28 | 2015-07-13 04:35:49 | 2023-11-28 20:38:05 | 507 B | 53 kB | ![]() 47.246.2.228 | |
g.alicdn.com | 6787 | 2008-06-25 | 2014-10-06 10:39:58 | 2023-11-29 05:25:49 | 20 kB | 2.6 MB | ![]() 163.181.56.248 | |
d.alicdn.com | 15071 | 2008-06-25 | 2019-11-29 03:58:06 | 2023-11-28 17:38:26 | 562 B | 80 kB | ![]() 47.246.50.110 | |
www.aliyun.com | 72978 | 2007-09-28 | 2012-07-10 11:58:06 | 2023-11-29 05:53:35 | 550 B | 806 B | ![]() 47.74.138.66 | |
fourier.taobao.com | 12218 | 2003-04-21 | 2019-10-09 12:09:52 | 2023-11-28 09:08:05 | 518 B | 288 B | ![]() 59.82.121.55 | |
bridge.aliyun.com | 405204 | 2007-09-28 | 2019-05-31 05:32:17 | 2023-11-19 02:52:46 | 1.0 kB | 1.0 kB | ![]() 140.205.60.46 | |
retcode.alicdn.com | 18921 | 2008-06-25 | 2017-02-01 21:00:32 | 2023-11-28 20:38:09 | 435 B | 15 kB | ![]() 47.246.45.115 | |
at.alicdn.com | 11137 | 2008-06-25 | 2013-11-28 06:03:29 | 2023-11-28 18:25:48 | 2.3 kB | 117 kB | ![]() 47.246.2.254 | |
ocsp2.globalsign.com | 1544 | 1999-04-19 | 2012-05-23 20:10:04 | 2023-11-28 18:17:01 | 367 B | 1.9 kB | ![]() 104.18.20.226 | |
page.aliyun.com | 387136 | 2007-09-28 | 2017-10-11 09:45:10 | 2023-11-28 14:51:17 | 7.3 kB | 16 kB | ![]() 203.119.145.38 | |
query.aliyun.com | 246253 | 2007-09-28 | 2018-06-11 05:10:55 | 2023-11-27 11:19:11 | 4.8 kB | 318 kB | ![]() 203.119.145.38 | |
gm.mmstat.com | 14331 | 2007-12-25 | 2013-09-16 05:47:12 | 2023-11-29 05:44:34 | 23 kB | 18 kB | ![]() 59.82.33.226 | |
img.alicdn.com | 8663 | 2008-06-25 | 2015-03-04 08:06:39 | 2023-11-28 05:26:24 | 4.9 kB | 64 kB | ![]() 47.246.44.252 |
Related reports
Threat Detection Systems
Public InfoSec YARA rules
No alerts detected
OpenPhish
No alerts detected
PhishTank
No alerts detected
mnemonic secure dns
No alerts detected
Quad9 DNS
| Scan Date | Severity | Indicator | Alert |
|---|---|---|---|
| 2023-11-29 | medium | 8.218.216.126 | Sinkholed |
ThreatFox
No alerts detected
JavaScript (54)
No JavaScripts
HTTP Transactions (147)
| URL | IP | Response | Size |
|---|








