Report Overview
Visitedpublic
2026-02-22 23:27:56
Tags
Submit Tags
URL
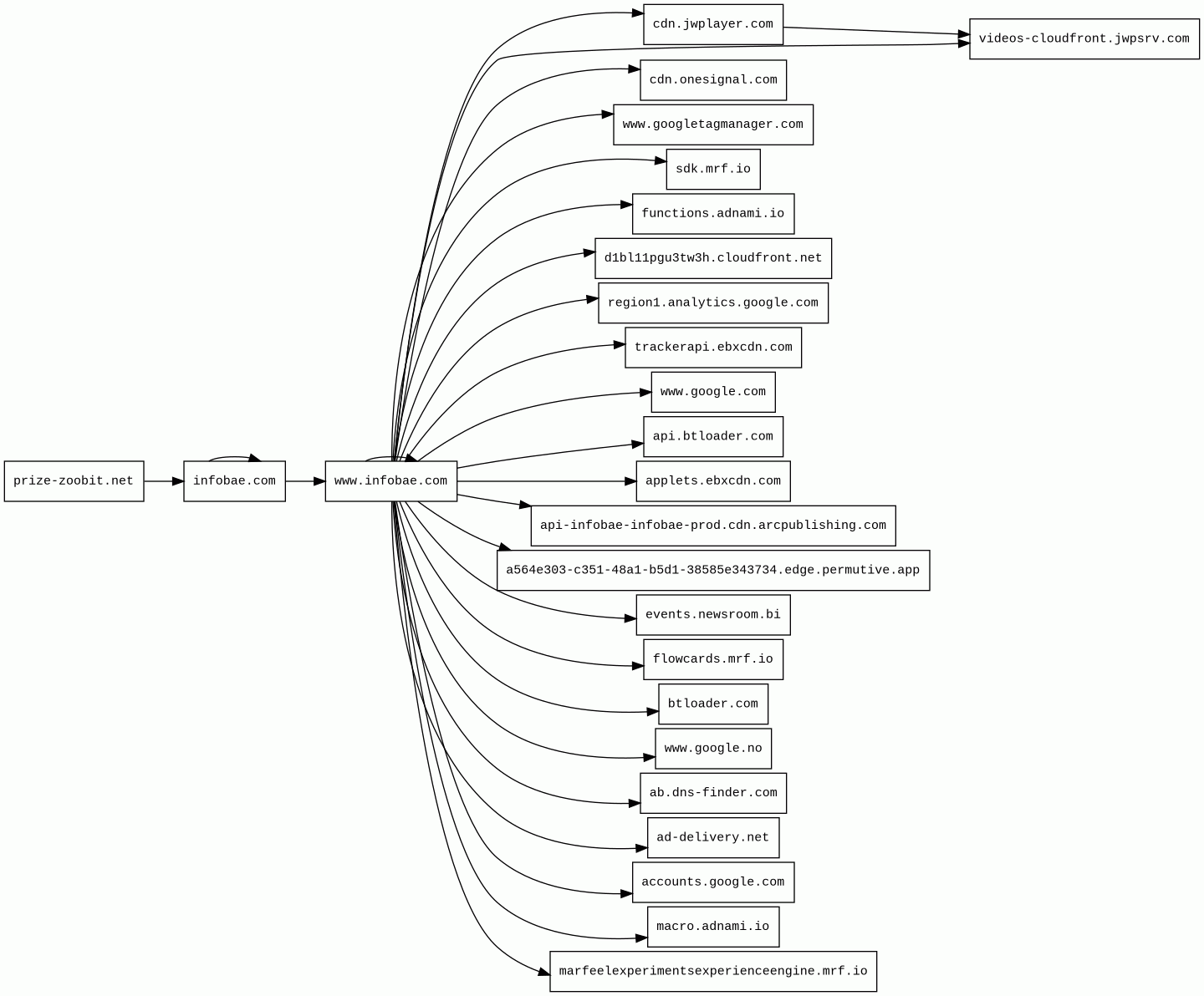
prize-zoobit.net/
Finishing URL
www.infobae.com/america/
IP / ASN

104.21.10.132
Title
Infobae América - Infobae
Detections
urlquery
0
Network Intrusion Detection
0
Threat Detection Systems
0
Host Summary
| Host | Rank | Registered | First Seen | Last Seen | Sent | Received | IP | Fingerprints |
|---|---|---|---|---|---|---|---|---|
accounts.google.com | 103 | 1997-09-15 | 2012-05-23 | 2026-02-16 | 849 B | 254 kB | ![]() 64.233.162.84 | |
cdn.onesignal.com | 31060 | 2011-09-10 | 2015-04-22 | 2026-02-18 | 439 B | 1.4 kB | ![]() 104.17.111.223 | |
trackerapi.ebxcdn.com | 90096 | 2021-11-29 | 2024-01-10 | 2026-02-17 | 518 B | 731 B | ![]() 172.67.212.172 | |
api-infobae-infobae-prod.cdn.arcpublishing.com | 466195 | 2009-08-05 | 2021-02-16 | 2026-02-02 | 1.1 kB | 2.2 kB | ![]() 23.36.79.145 | |
functions.adnami.io | 90841 | 2017-05-05 | 2018-11-02 | 2026-02-17 | 443 B | 59 kB | ![]() 23.36.77.82 | |
flowcards.mrf.io | 100608 | 2014-12-29 | 2021-04-16 | 2026-02-22 | 1.7 kB | 1.1 kB | ![]() 104.19.219.32 | ![]() |
btloader.com | 975 | 2020-10-06 | 2020-10-22 | 2026-02-18 | 996 B | 100 kB | ![]() 104.20.20.189 | |
www.infobae.com | 2241 | 2002-04-05 | 2012-05-21 | 2026-02-10 | 18 kB | 2.9 MB | ![]() 23.36.77.81 | |
cdn.jwplayer.com | 18072 | 2007-09-17 | 2017-09-15 | 2026-02-19 | 517 B | 252 kB | ![]() 3.167.2.44 | ![]() ![]() |
infobae.com | 1294 | 2002-04-05 | 2012-10-07 | 2025-09-30 | 968 B | 796 kB | ![]() 2.21.8.194 | |
region1.analytics.google.com | 22257 | 1997-09-15 | 2022-03-17 | 2026-02-22 | 1.1 kB | 849 B | ![]() 216.239.34.36 | |
applets.ebxcdn.com | 48553 | 2021-11-29 | 2022-10-08 | 2026-02-20 | 883 B | 4.6 kB | ![]() 172.67.212.172 | |
a564e303-c351-48a1-b5d1-38585e343734.edge.permutive.app | 472320 | 2019-10-21 | 2024-10-01 | 2026-02-02 | 487 B | 482 kB | ![]() 172.64.152.243 | |
events.newsroom.bi | 36680 | 2020-04-12 | 2020-08-13 | 2026-02-18 | 4.4 kB | 5.9 kB | ![]() 57.129.85.139 | ![]() |
api.btloader.com | 7055 | 2020-10-06 | 2020-10-14 | 2026-02-19 | 1.6 kB | 876 B | ![]() 130.211.23.194 | |
ab.dns-finder.com | unknown | 2024-07-18 | 2025-10-24 | 2026-02-21 | 886 B | 810 B | ![]() 34.36.200.111 | |
marfeelexperimentsexperienceengine.mrf.io | 133160 | 2014-12-29 | 2022-02-17 | 2026-02-19 | 558 B | 6.2 kB | ![]() 91.134.5.196 | ![]() |
sdk.mrf.io | 47232 | 2014-12-29 | 2021-04-16 | 2026-02-18 | 934 B | 230 kB | ![]() 104.19.220.32 | ![]() |
www.google.com | 22 | 1997-09-15 | 2015-05-10 | 2026-02-22 | 1.9 kB | 1.0 kB | ![]() 142.250.178.36 | |
www.google.no | 92680 | 2001-02-26 | 2012-06-26 | 2026-02-22 | 742 B | 580 B | ![]() 172.217.19.227 | |
videos-cloudfront.jwpsrv.com | unknown | 2012-10-04 | 2023-03-10 | 2026-02-13 | 627 B | 252 kB | ![]() 54.240.174.104 | |
www.googletagmanager.com | 283 | 2011-11-11 | 2012-10-04 | 2026-02-22 | 870 B | 937 kB | ![]() 172.217.19.232 | |
prize-zoobit.net | unknown | 2025-12-28 | 2026-02-22 | 2026-02-22 | 485 B | 398 kB | ![]() 188.114.97.1 | |
macro.adnami.io | 74995 | 2017-05-05 | 2017-10-01 | 2026-02-20 | 431 B | 102 kB | ![]() 23.36.77.131 | |
d1bl11pgu3tw3h.cloudfront.net | unknown | 2008-04-25 | 2020-12-01 | 2026-02-02 | 470 B | 93 kB | ![]() 3.167.7.94 | |
ad-delivery.net | 3060 | 2017-05-03 | 2017-06-22 | 2026-02-18 | 4.8 kB | 13 kB | ![]() 104.20.47.80 |
Google Cloud CDN (CDN)
Cloud CDN uses Google's global edge network to serve content closer to users.Google Cloud (IaaS)
Google Cloud is a suite of cloud computing services.Cloudflare (CDN)
Cloudflare is a web-infrastructure and website-security company, providing content-delivery-network services, DDoS mitigation, Internet security, and distributed domain-name-server services.Cloudflare Bot Management (Security)
Cloudflare bot management solution identifies and mitigates automated traffic to protect websites from bad bots.Envoy (Reverse proxies)
Envoy is an open-source edge and service proxy, designed for cloud-native applications.Akamai (CDN)
Akamai is global content delivery network (CDN) services provider for media and software delivery, and cloud security solutions.Google Cloud Storage (Miscellaneous)
Google Cloud Storage allows world-wide storage and retrieval of any amount of data at any time.OpenResty (Web servers)
OpenResty is a web platform based on nginx which can run Lua scripts using its LuaJIT engine.Nginx (Web servers, Reverse proxies)
Nginx is a web server that can also be used as a reverse proxy, load balancer, mail proxy and HTTP cache.comScore (Analytics)
comScore is an American media measurement and analytics company providing marketing data and analytics to enterprises; media and advertising agencies; and publishers.Google Tag Manager (Tag managers)
Google Tag Manager is a tag management system (TMS) that allows you to quickly and easily update measurement codes and related code fragments collectively known as tags on your website or mobile app.Google Sign-in (Authentication)
Google Sign-In is a secure authentication system that reduces the burden of login for users, by enabling them to sign in with their Google account.Google Analytics (Analytics)
Google Analytics is a free web analytics service that tracks and reports website traffic.OneSignal (Marketing automation, A/B Testing)
OneSignal is a customer engagement messaging solution.gunicorn (Web servers)
Python (Programming languages)
Python is an interpreted and general-purpose programming language.Amazon CloudFront (CDN)
Amazon CloudFront is a fast content delivery network (CDN) service that securely delivers data, videos, applications, and APIs to customers globally with low latency, high transfer speeds.Amazon Web Services (PaaS)
Amazon Web Services (AWS) is a comprehensive cloud services platform offering compute power, database storage, content delivery and other functionality.Amazon S3 (CDN)
Amazon S3 or Amazon Simple Storage Service is a service offered by Amazon Web Services (AWS) that provides object storage through a web service interface.Related reports
Threat Detection Systems
No alerts detected
JavaScript (53)
No JavaScripts
HTTP Transactions (83)
| URL | IP | Response | Size |
|---|







