Report Overview
Visitedpublic
2023-11-28 18:13:02
Tags
Submit Tags
URL
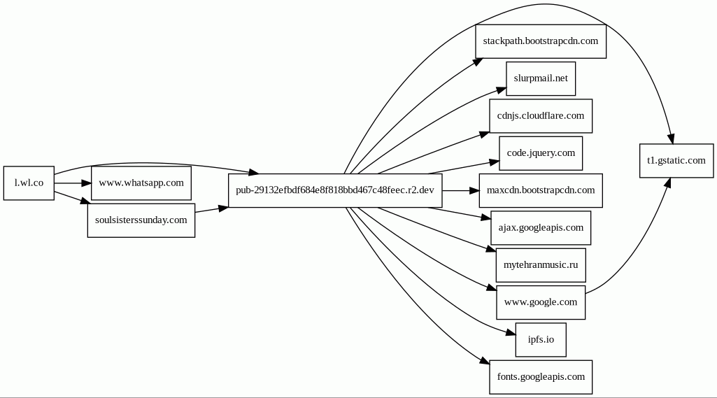
l.wl.co/l?u=https://soulsisterssunday.com/nu/Arsantos@slurpmail.net
Finishing URL
pub-29132efbdf684e8f818bbd467c48feec.r2.dev/cp148q-0iPx.html#rsantos@slurpmail.net
IP / ASN

31.13.72.8
Title
Correspondência
Detections
urlquery
0
Network Intrusion Detection
0
Threat Detection Systems
0
Host Summary
| Host | Rank | Registered | First Seen | Last Seen | Sent | Received | IP | Fingerprints |
|---|---|---|---|---|---|---|---|---|
www.google.com | 7 | 1997-09-15 | 2015-05-10 13:11:19 | 2023-11-19 18:48:38 | 983 B | 824 B | ![]() 142.250.74.100 | |
fonts.googleapis.com | 8877 | 2005-01-25 | 2013-06-10 22:14:26 | 2023-11-28 07:52:06 | 489 B | 1.9 kB | ![]() 142.250.74.106 | |
l.wl.co | 423824 | 2010-04-26 | 2018-06-13 17:37:59 | 2023-11-24 15:36:49 | 968 B | 1.9 kB | ![]() 31.13.72.8 | |
cdnjs.cloudflare.com | 235 | 2009-02-17 | 2015-04-17 22:46:33 | 2023-11-28 05:09:25 | 479 B | 7.2 kB | ![]() 104.17.24.14 | |
t1.gstatic.com | unknown | 2008-02-11 | 2013-05-07 00:57:20 | 2023-11-27 12:46:38 | 1.1 kB | 9.7 kB | ![]() 142.250.74.68 | |
slurpmail.net | unknown | 2022-07-06 | 2022-07-06 21:38:21 | 2023-11-28 16:33:20 | 543 B | 0 B | ![]() 0.0.0.0 | |
maxcdn.bootstrapcdn.com | 724 | 2012-05-25 | 2014-06-18 02:37:31 | 2023-11-28 05:10:47 | 964 B | 73 kB | ![]() 104.18.11.207 | |
mytehranmusic.ru | unknown | 2021-08-23 | 2020-07-29 21:59:32 | 2023-11-08 19:10:29 | 458 B | 514 B | ![]() 103.153.183.146 | |
pub-29132efbdf684e8f818bbd467c48feec.r2.dev | unknown | unknown | No data | No data | 1.1 kB | 1.3 MB | ![]() 104.18.3.35 | |
ipfs.io | 41400 | 2014-05-16 | 2015-09-09 06:41:36 | 2023-11-28 07:24:59 | 516 B | 1.1 kB | ![]() 0.0.0.0 | |
ajax.googleapis.com | 12905 | 2005-01-25 | 2013-08-16 11:51:31 | 2023-11-28 08:04:01 | 470 B | 31 kB | ![]() 216.58.207.202 | |
stackpath.bootstrapcdn.com | 2467 | 2012-05-25 | 2018-06-15 22:36:43 | 2023-11-28 08:49:31 | 478 B | 52 kB | ![]() 104.18.11.207 | |
soulsisterssunday.com | unknown | 2017-03-26 | 2021-01-29 04:48:25 | 2023-07-02 15:13:25 | 540 B | 290 B | ![]() 69.49.245.172 | |
code.jquery.com | 634 | 2005-12-10 | 2012-05-21 19:28:02 | 2023-11-28 05:10:06 | 454 B | 24 kB | ![]() 151.101.194.137 |
Related reports
Threat Detection Systems
Public InfoSec YARA rules
No alerts detected
OpenPhish
No alerts detected
PhishTank
No alerts detected
mnemonic secure dns
No alerts detected
Quad9 DNS
No alerts detected
ThreatFox
No alerts detected
JavaScript (8)
| HASH | FROM | Size | First Seen | Last Seen | |
|---|---|---|---|---|---|
| 6c2dd3132cf0272f8fd9a7addccb4300 | DocumentWrite | 180 kB | 2024-08-20 | 2024-08-20 | |
Introduced by DocumentWrite First Seen 2024-08-20 Last Seen 2024-08-20 Times Seen 3 Size 180 kB (179897 bytes) MD5 6c2dd3132cf0272f8fd9a7addccb4300 SHA1 778fa5b4164061c64212451e19f2376268448d3d Loading... | |||||
HTTP Transactions (19)
| URL | IP | Response | Size |
|---|

