Report Overview
Visitedpublic
2025-06-29 23:06:47
Tags
Submit Tags
URL
papaahd.live/
Finishing URL
papaahd.live/
IP / ASN

104.21.16.1
Title
Papahdd.LIVE – Enjoy
Detections
urlquery
0
Network Intrusion Detection
0
Threat Detection Systems
0
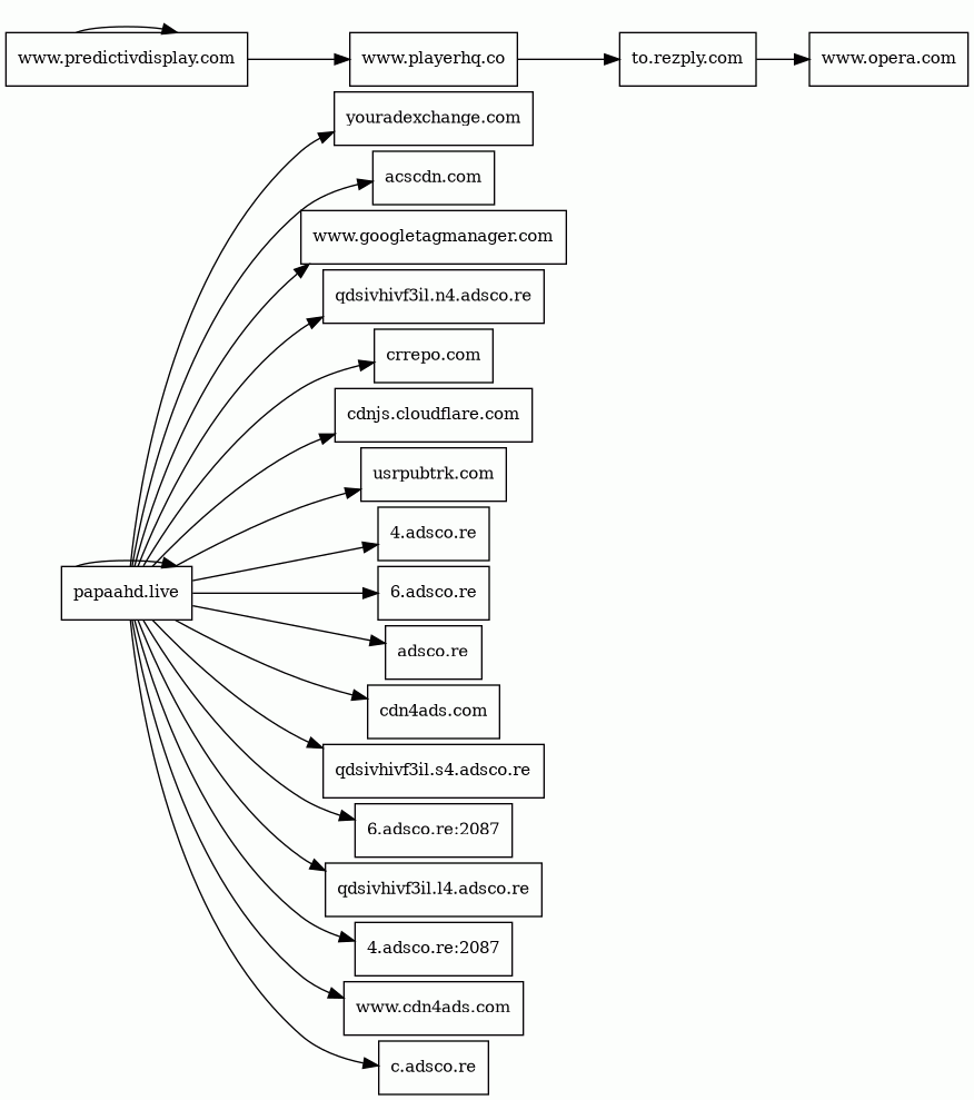
Host Summary
| Host | Rank | Registered | First Seen | Last Seen | Sent | Received | IP | Fingerprints |
|---|---|---|---|---|---|---|---|---|
adsco.re | 8541 | 2017-02-14 | 2017-04-03 | 2025-06-27 | 444 B | 1.8 kB | ![]() 162.252.214.5 | |
www.playerhq.co | unknown | 2023-11-14 | 2024-03-24 | 2025-06-28 | 686 B | 1.2 kB | ![]() 54.240.174.81 | |
4.adsco.re | 19179 | 2017-02-14 | 2021-01-04 | 2025-06-27 | 849 B | 860 B | ![]() 162.252.214.5 | |
www.googletagmanager.com | 75 | 2011-11-11 | 2012-10-04 | 2025-06-25 | 433 B | 400 kB | ![]() 142.250.74.168 | |
www.cdn4ads.com | 105393 | 2020-04-18 | 2020-04-19 | 2025-06-23 | 441 B | 38 kB | ![]() 95.173.205.14 | |
qdsivhivf3il.n4.adsco.re | unknown | 2017-02-14 | 2025-06-29 | 2025-06-29 | 456 B | 463 B | ![]() 38.132.109.126 | |
acscdn.com | 93608 | 2020-05-05 | 2020-05-06 | 2025-06-27 | 1.7 kB | 420 kB | ![]() 104.18.16.201 | |
cdn4ads.com | 46207 | 2020-04-18 | 2020-04-19 | 2025-06-25 | 1.7 kB | 257 B | ![]() 216.59.63.128 | |
to.rezply.com | unknown | 2025-05-09 | 2025-05-16 | 2025-06-27 | 705 B | 935 B | ![]() 172.67.200.74 | |
cdnjs.cloudflare.com | 235 | 2009-02-17 | 2012-05-23 | 2025-06-25 | 1.0 kB | 211 kB | ![]() 104.17.25.14 | |
6.adsco.re | 17812 | 2017-02-14 | 2018-01-15 | 2025-06-26 | 849 B | 993 B | ![]() 104.17.167.186 | |
qdsivhivf3il.s4.adsco.re | unknown | 2017-02-14 | 2025-06-29 | 2025-06-29 | 456 B | 463 B | ![]() 185.200.116.60 | |
www.predictivdisplay.com 3 alert(s) on this Host | 171692 | 2015-04-27 | 2018-04-17 | 2025-06-27 | 2.8 kB | 13 kB | ![]() 188.114.97.1 | |
crrepo.com | 82002 | 2017-11-10 | 2017-11-14 | 2025-06-28 | 494 B | 4.1 kB | ![]() 104.18.16.51 | |
papaahd.live | unknown | 2025-06-10 | 2025-06-29 | 2025-06-29 | 5.1 kB | 309 kB | ![]() 104.21.96.1 | |
usrpubtrk.com 1 alert(s) on this Host | unknown | 2025-06-16 | 2025-06-17 | 2025-06-24 | 483 B | 528 B | ![]() 172.67.186.11 | |
youradexchange.com | 273384 | 2012-11-09 | 2013-02-04 | 2025-06-27 | 5.1 kB | 6.6 kB | ![]() 104.18.25.98 | |
qdsivhivf3il.l4.adsco.re | unknown | 2017-02-14 | 2025-06-29 | 2025-06-29 | 456 B | 463 B | ![]() 185.200.118.62 | |
c.adsco.re | 16577 | 2017-02-14 | 2017-11-29 | 2025-06-26 | 509 B | 80 kB | ![]() 104.17.166.186 |
Related reports
Threat Detection Systems
Public InfoSec YARA rules
No alerts detected
OpenPhish
No alerts detected
PhishTank
No alerts detected
Quad9 DNS
| Scan Date | Severity | Indicator | Alert |
|---|---|---|---|
| 2025-06-29 | medium | predictivdisplay.com | Sinkholed |
| 2025-06-29 | medium | usrpubtrk.com | Sinkholed |
| 2025-06-29 | medium | predictivdisplay.com | Sinkholed |
| 2025-06-29 | medium | predictivdisplay.com | Sinkholed |
ThreatFox
No alerts detected
JavaScript (18)
No JavaScripts
HTTP Transactions (42)
| URL | IP | Response | Size |
|---|



