Report Overview
Visitedpublic
2026-03-29 05:58:08
Tags
Submit Tags
URL
puasbetmerah.live/
Finishing URL
puasbetmerah.live/
IP / ASN

104.21.56.83
Title
Puasbet: Akses Login Alternatif Betting Game Online Resmi
Detections
urlquery
0
Network Intrusion Detection
1
Threat Detection Systems
0
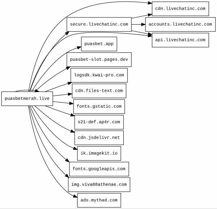
Host Summary
| Host | Rank | Registered | First Seen | Last Seen | Sent | Received | IP | Fingerprints |
|---|---|---|---|---|---|---|---|---|
puasbet.app | unknown | unknown | 2026-03-29 | 2026-03-29 | 446 B | 301 kB | ![]() 162.0.235.70 | ![]() |
puasbetmerah.live | unknown | unknown | No data | No data | 14 kB | 5.4 MB | ![]() 188.114.97.1 | |
puasbet-slot.pages.dev | unknown | 2020-09-02 | 2026-03-29 | 2026-03-29 | 453 B | 231 kB | ![]() 172.66.44.109 | |
api.livechatinc.com | 29526 | 2005-10-31 | 2013-12-20 | 2026-03-23 | 2.5 kB | 23 kB | ![]() 2.22.225.83 | |
s21-def.ap4r.com | 393345 | 2021-04-02 | 2025-05-24 | 2026-03-27 | 1.4 kB | 387 kB | ![]() 54.240.174.121 | |
cdn.jsdelivr.net | 1678 | 2012-05-16 | 2012-09-30 | 2026-03-22 | 2.1 kB | 302 kB | ![]() 104.16.174.226 | |
logsdk.kwai-pro.com | 100304 | 2020-12-05 | 2021-05-12 | 2026-03-27 | 1.1 kB | 662 B | ![]() 23.214.96.73 | |
accounts.livechatinc.com | 44666 | 2005-10-31 | 2017-07-31 | 2026-03-23 | 534 B | 1.8 kB | ![]() 2.22.225.83 | |
secure.livechatinc.com | 8212 | 2005-10-31 | 2012-08-20 | 2026-03-23 | 716 B | 2.0 kB | ![]() 2.22.225.83 | |
cdn.livechatinc.com | 36142 | 2005-10-31 | 2012-06-22 | 2026-03-23 | 6.7 kB | 1.1 MB | ![]() 23.36.77.179 | |
img.viva88athenae.com | 168367 | 2023-12-25 | 2023-12-25 | 2026-03-28 | 35 kB | 1.5 MB | ![]() 104.18.43.32 | |
cdn.files-text.com | 89437 | 2023-08-09 | 2024-04-10 | 2026-03-26 | 502 B | 982 kB | ![]() 2.22.225.83 | |
fonts.googleapis.com | 313 | 2005-01-25 | 2012-05-23 | 2026-03-22 | 499 B | 9.0 kB | ![]() 142.251.38.106 | |
fonts.gstatic.com | unknown | 2008-02-11 | 2014-04-02 | 2026-03-22 | 2.7 kB | 121 kB | ![]() 172.217.19.227 | |
ads.mythad.com | 101206 | 2021-01-27 | 2024-05-27 | 2026-03-28 | 3.7 kB | 6.9 kB | ![]() 23.214.96.69 | |
ik.imagekit.io | 153981 | 2016-01-17 | 2017-04-02 | 2026-03-26 | 3.3 kB | 21 MB | ![]() 54.240.174.104 |
LiteSpeed (Web servers)
LiteSpeed is a high-scalability web server.Litespeed Cache (Caching, WordPress plugins)
LiteSpeed Cache is an all-in-one site acceleration plugin for WordPress.LiteSpeed Cache (Caching, WordPress plugins)
LiteSpeed Cache is an all-in-one site acceleration plugin for WordPress.Cloudflare (CDN)
Cloudflare is a web-infrastructure and website-security company, providing content-delivery-network services, DDoS mitigation, Internet security, and distributed domain-name-server services.Amazon Web Services (PaaS)
Amazon Web Services (AWS) is a comprehensive cloud services platform offering compute power, database storage, content delivery and other functionality.Alibaba Cloud Object Storage Service (IaaS)
Alibaba Cloud Object Storage Service (OSS) is a cloud-based object storage service provided by Alibaba Cloud, which allows users to store and access large amounts of data in the cloud.Amazon CloudFront (CDN)
Amazon CloudFront is a fast content delivery network (CDN) service that securely delivers data, videos, applications, and APIs to customers globally with low latency, high transfer speeds.Google Cloud Storage (Miscellaneous)
Google Cloud Storage allows world-wide storage and retrieval of any amount of data at any time.Google Cloud (IaaS)
Google Cloud is a suite of cloud computing services.Cloudflare Bot Management (Security)
Cloudflare bot management solution identifies and mitigates automated traffic to protect websites from bad bots.ImageKit (CDN, Digital asset management)
ImageKit is a real-time image and video transformation, optimization, and delivery service with built-in digital asset management, powered by a global CDN.Related reports
Network Intrusion Detection Systems
Suricata /w Emerging Threats Pro
| Timestamp | Severity | Source IP | Destination IP | Alert |
|---|---|---|---|---|
| low | Client IP | ![]() 172.66.44.109 | ET INFO Observed Cloudflare Page Developer Domain (pages .dev in TLS SNI) |
Threat Detection Systems
No alerts detected
JavaScript (44)
| HASH | FROM | Size | First Seen | Last Seen | |
|---|---|---|---|---|---|
| bedf6f0aa43b07795a206239ce5a79d4 | DocumentWrite | 6.9 kB | 2026-03-29 | 2026-03-29 | |
Introduced by DocumentWrite First Seen 2026-03-29 Last Seen 2026-03-29 Times Seen 1 Size 6.9 kB (6857 bytes) MD5 bedf6f0aa43b07795a206239ce5a79d4 SHA1 42dcf5bdacddbd2026e16cfc85879fabb76d87a4 Loading... | |||||
HTTP Transactions (157)
| URL | IP | Response | Size |
|---|



