Report Overview
Visitedpublic
2026-04-22 17:41:27
Tags
Submit Tags
URL
bizmart.pro
Finishing URL
bizmart.pro/
IP / ASN

82.29.157.133
Title
Bizmart
Detections
urlquery
0
Network Intrusion Detection
0
Threat Detection Systems
1
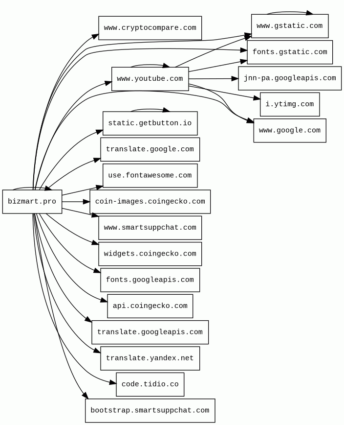
Host Summary
| Host | Rank | Registered | First Seen | Last Seen | Sent | Received | IP | Fingerprints |
|---|---|---|---|---|---|---|---|---|
www.google.com | 22 | 1997-09-15 | 2015-05-10 | 2026-04-19 | 1.3 kB | 126 kB | ![]() 142.251.152.119 | |
www.youtube.com 2 alert(s) on this Host | 286 | 2005-02-15 | 2013-04-13 | 2026-04-20 | 9.7 kB | 7.2 MB | ![]() 142.251.142.238 | ![]() |
api.coingecko.com | 442226 | 2014-03-26 | 2018-05-18 | 2026-04-18 | 1.0 kB | 10 kB | ![]() 104.20.41.132 | |
translate.googleapis.com | 6317 | 2005-01-25 | 2012-05-31 | 2026-04-20 | 3.8 kB | 843 kB | ![]() 142.251.38.106 | |
www.smartsuppchat.com | 491650 | 2014-02-02 | 2017-01-30 | 2026-04-16 | 832 B | 37 kB | ![]() 185.76.9.27 | ![]() |
translate.yandex.net | 123882 | 2000-11-14 | 2013-04-25 | 2026-04-19 | 2.1 kB | 1.4 kB | ![]() 213.180.204.194 | |
widgets.coingecko.com | 3132971 | 2014-03-26 | 2018-07-05 | 2026-04-21 | 888 B | 464 kB | ![]() 104.18.4.118 | |
i.ytimg.com | 436 | 2007-12-11 | 2012-10-03 | 2026-04-20 | 1.1 kB | 76 kB | ![]() 172.217.19.246 | |
www.gstatic.com | 146047 | 2008-02-11 | 2012-05-29 | 2026-04-19 | 4.7 kB | 94 kB | ![]() 142.250.178.67 | |
fonts.googleapis.com | 313 | 2005-01-25 | 2012-05-23 | 2026-04-19 | 1.1 kB | 48 kB | ![]() 142.250.178.42 | |
coin-images.coingecko.com | 550283 | 2014-03-26 | 2024-05-30 | 2026-04-19 | 4.8 kB | 142 kB | ![]() 104.21.63.32 | |
use.fontawesome.com | 6983 | 2012-10-18 | 2017-01-30 | 2026-04-20 | 1.5 kB | 185 kB | ![]() 172.67.142.245 | |
jnn-pa.googleapis.com | 1579 | 2005-01-25 | 2021-11-16 | 2026-04-20 | 2.4 kB | 2.4 kB | ![]() 142.251.38.106 | |
static.getbutton.io | 386210 | 2019-09-03 | 2019-10-01 | 2026-04-16 | 1.7 kB | 1.8 MB | ![]() 104.26.15.221 | |
translate.google.com | 609 | 1997-09-15 | 2012-05-30 | 2026-04-20 | 1.9 kB | 167 kB | ![]() 142.251.142.238 | |
bootstrap.smartsuppchat.com | 425291 | 2014-02-02 | 2018-01-29 | 2026-04-16 | 1.0 kB | 758 B | ![]() 63.181.89.52 | |
bizmart.pro | unknown | unknown | 2026-04-22 | 2026-04-22 | 84 kB | 5.5 MB | ![]() 82.29.157.133 | ![]() |
fonts.gstatic.com | unknown | 2008-02-11 | 2014-04-02 | 2026-04-19 | 6.4 kB | 397 kB | ![]() 192.178.25.3 | |
code.tidio.co | 120056 | 2014-06-01 | 2014-11-27 | 2026-04-16 | 1.6 kB | 2.2 kB | ![]() 172.67.73.221 | |
www.cryptocompare.com | 265475 | 2013-11-03 | 2015-07-15 | 2026-04-16 | 1.4 kB | 17 kB | ![]() 104.18.30.136 |
YouTube (Video players)
YouTube is a video sharing service where users can create their own profile, upload videos, watch, like and comment on other videos.Cloudflare (CDN)
Cloudflare is a web-infrastructure and website-security company, providing content-delivery-network services, DDoS mitigation, Internet security, and distributed domain-name-server services.CDN77 (CDN)
CDN77 is a content delivery network (CDN).Amazon Web Services (PaaS)
Amazon Web Services (AWS) is a comprehensive cloud services platform offering compute power, database storage, content delivery and other functionality.PHP:8.2.30 (Programming languages)
PHP is a general-purpose scripting language used for web development.LiteSpeed (Web servers)
LiteSpeed is a high-scalability web server.Hostinger (Hosting)
Hostinger is an employee-owned Web hosting provider and internet domain registrar.Moment.js (JavaScript libraries)
Moment.js is a free and open-source JavaScript library that removes the need to use the native JavaScript Date object directly.jQuery (JavaScript libraries)
jQuery is a JavaScript library which is a free, open-source software designed to simplify HTML DOM tree traversal and manipulation, as well as event handling, CSS animation, and Ajax.Popper (Miscellaneous)
Popper is a positioning engine, its purpose is to calculate the position of an element to make it possible to position it near a given reference element.Tidio (Live chat)
Tidio is a customer communication product. It provides multi-channel support so users can communicate with customers on the go. Live chat, messenger, or email are all supported.Slick (JavaScript libraries)
Bootstrap (UI frameworks)
Bootstrap is a free and open-source CSS framework directed at responsive, mobile-first front-end web development. It contains CSS and JavaScript-based design templates for typography, forms, buttons, navigation, and other interface components.Related reports
Threat Detection Systems
| Detection System | Indicator | Verdict | Alert |
|---|---|---|---|
| Private YARA rules | www.youtube.com/s/player/1bb6ee63/player_embed_es6.vflset/en_US/base.js | audit | Hunting_JS_WebAssembly |
JavaScript (441)
| HASH | FROM | Size | First Seen | Last Seen | |
|---|---|---|---|---|---|
| 2377721b193947f7550b2c9da55bc17b | DocumentWrite | 3.0 kB | 2026-04-21 | 2026-04-23 | |
Introduced by DocumentWrite First Seen 2026-04-21 Last Seen 2026-04-23 Times Seen 63 Size 3.0 kB (3011 bytes) MD5 2377721b193947f7550b2c9da55bc17b SHA1 e0111961c3a541291e76160eff884c64ec0d3511 Loading... | |||||
| 18f81894edf7060469ee06b02fe87b0c | DocumentWrite | 470 B | 2026-04-21 | 2026-04-23 | |
Introduced by DocumentWrite First Seen 2026-04-21 Last Seen 2026-04-23 Times Seen 21 Size 470 B (470 bytes) MD5 18f81894edf7060469ee06b02fe87b0c SHA1 dae81c5b40fcbce0f11547ed5557f09660c97ea6 Loading... | |||||
| 5e56b7278d27a20ca39b5a1120fa12d3 | DocumentWrite | 470 B | 2026-04-21 | 2026-04-23 | |
Introduced by DocumentWrite First Seen 2026-04-21 Last Seen 2026-04-23 Times Seen 29 Size 470 B (470 bytes) MD5 5e56b7278d27a20ca39b5a1120fa12d3 SHA1 05cfdd235ad8475899f729ece7e5ffa3cf6aafcc Loading... | |||||
HTTP Transactions (167)
| URL | IP | Response | Size |
|---|





