Report Overview
Visitedpublic
2025-10-13 21:04:48
Tags
Submit Tags
URL
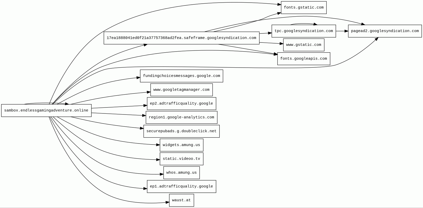
sambox.endlessgamingadventure.online/
Finishing URL
sambox.endlessgamingadventure.online/
IP / ASN

195.200.9.97
Title
sambox - Bienvenidos
Detections
urlquery
0
Network Intrusion Detection
1
Threat Detection Systems
1
Host Summary
| Host | Rank | Registered | First Seen | Last Seen | Sent | Received | IP | Fingerprints |
|---|---|---|---|---|---|---|---|---|
fonts.googleapis.com | 313 | 2005-01-25 | 2012-05-23 | 2025-10-12 | 2.4 kB | 148 kB | ![]() 216.58.211.10 | |
ep2.adtrafficquality.google | 3229 | 2023-11-17 | 2024-08-13 | 2025-10-12 | 1.0 kB | 34 kB | ![]() 142.250.74.161 | |
region1.google-analytics.com | 19689 | 2005-07-18 | 2022-03-17 | 2025-10-09 | 1.1 kB | 870 B | ![]() 216.239.34.36 | |
waust.at 1 alert(s) on this Host | 36042 | unknown | 2016-01-28 | 2025-10-13 | 432 B | 52 kB | ![]() 104.26.5.7 | |
fonts.gstatic.com | unknown | 2008-02-11 | 2014-04-02 | 2025-10-12 | 4.6 kB | 247 kB | ![]() 142.250.74.3 | |
securepubads.g.doubleclick.net | 1262 | 1996-01-16 | 2012-07-29 | 2025-10-07 | 1.4 kB | 788 kB | ![]() 172.217.21.162 | |
17ea1888041ed0f21a37757368ad2fea.safeframe.googlesyndication.com | unknown | 2003-01-21 | 2025-10-13 | 2025-10-13 | 1.9 kB | 24 kB | ![]() 172.217.21.161 | |
whos.amung.us | 58574 | 2007-03-18 | 2014-04-02 | 2025-10-10 | 1.7 kB | 1.4 kB | ![]() 104.20.41.165 | |
tpc.googlesyndication.com | 971 | 2003-01-21 | 2012-05-22 | 2025-10-13 | 2.8 kB | 68 kB | ![]() 142.250.74.97 | |
ep1.adtrafficquality.google | 3093 | 2023-11-17 | 2024-07-24 | 2025-10-12 | 2.0 kB | 19 kB | ![]() 216.58.207.226 | |
sambox.endlessgamingadventure.online | unknown | 2023-12-18 | 2025-10-13 | 2025-10-13 | 16 kB | 1.2 MB | ![]() 91.108.103.18 | ![]() ![]() ![]() ![]() |
www.gstatic.com | 146047 | 2008-02-11 | 2012-05-29 | 2025-10-12 | 2.7 kB | 156 kB | ![]() 142.250.74.99 | |
www.googletagmanager.com | 283 | 2011-11-11 | 2012-10-04 | 2025-10-12 | 457 B | 425 kB | ![]() 142.250.178.104 | |
pagead2.googlesyndication.com | 610 | 2003-01-21 | 2012-05-21 | 2025-10-12 | 24 kB | 1.7 MB | ![]() 142.250.74.98 | |
widgets.amung.us | 162410 | 2007-03-18 | 2012-05-21 | 2025-10-07 | 890 B | 9.9 kB | ![]() 104.20.41.165 | |
static.videoo.tv | 619110 | 2019-05-13 | 2019-07-22 | 2025-10-08 | 1.5 kB | 259 kB | ![]() 185.76.9.11 | ![]() |
fundingchoicesmessages.google.com | 4438 | 1997-09-15 | 2019-01-16 | 2025-10-12 | 3.5 kB | 659 kB | ![]() 142.250.178.78 |
Cloudflare (CDN)
Cloudflare is a web-infrastructure and website-security company, providing content-delivery-network services, DDoS mitigation, Internet security, and distributed domain-name-server services.Hostinger (Hosting)
Hostinger is an employee-owned Web hosting provider and internet domain registrar.Hostinger CDN (CDN)
Hostinger Content Delivery Network (CDN).jQuery Migrate:3.4.1 (JavaScript libraries)
Query Migrate is a javascript library that allows you to preserve the compatibility of your jQuery code developed for versions of jQuery older than 1.9.Videoo.tv (Video players)
Videoo.tv is a platform that enhances website performance and user experience through innovative video and display formats, offering advanced tools to maximize revenue generation.MySQL (Databases)
MySQL is an open-source relational database management system.LiteSpeed (Web servers)
LiteSpeed is a high-scalability web server.Slick (JavaScript libraries)
jQuery (JavaScript libraries)
jQuery is a JavaScript library which is a free, open-source software designed to simplify HTML DOM tree traversal and manipulation, as well as event handling, CSS animation, and Ajax.Candid Themes Fairy:1.4.2 (WordPress themes)
Fairy is a free and minimal WordPress blog theme by Candid Themes.WordPress:6.8.3 (CMS, Blogs)
WordPress is a free and open-source content management system written in PHP and paired with a MySQL or MariaDB database. Features include a plugin architecture and a template system.Google AdSense (Advertising)
Google AdSense is a program run by Google through which website publishers serve advertisements that are targeted to the site content and audience.Litespeed Cache (Caching, WordPress plugins)
LiteSpeed Cache is an all-in-one site acceleration plugin for WordPress.WordPress Block Editor (Page builders)
Sites using the WordPress Block Editor, also known as Gutenberg.Cookie Notice:2.5.7 (Cookie compliance, WordPress plugins)
Cookie Notice provides a simple, customizable website banner that can be used to help your website comply with certain cookie consent requirements under the EU GDPR cookie law and CCPA regulations and includes seamless integration with Cookie Compliance to help your site comply with the latest updates to existing consent laws.Site Kit:1.161.0 (Analytics, WordPress plugins)
Site Kit is a one-stop solution for WordPress users to use everything Google has to offer to make them successful on the web.PHP:8.2.27 (Programming languages)
PHP is a general-purpose scripting language used for web development.Google Publisher Tag (Advertising)
Google Publisher Tag (GPT) is an ad tagging library for Google Ad Manager which is used to dynamically build ad requests.Contact Form 7:6.1.1 (WordPress plugins, Form builders)
Contact Form 7 is an WordPress plugin which can manage multiple contact forms. The form supports Ajax-powered submitting, CAPTCHA, Akismet spam filtering.LiteSpeed Cache (Caching, WordPress plugins)
LiteSpeed Cache is an all-in-one site acceleration plugin for WordPress.Google Analytics (Analytics)
Google Analytics is a free web analytics service that tracks and reports website traffic.CDN77 (CDN)
CDN77 is a content delivery network (CDN).Related reports
Network Intrusion Detection Systems
Suricata /w Emerging Threats Pro
| Timestamp | Severity | Source IP | Destination IP | Alert |
|---|---|---|---|---|
| low | ![]() 172.18.0.10 | ![]() 104.20.41.165 | ET INFO Observed Real-time Web Stats Domain (whos .amung .us in TLS SNI) |
Threat Detection Systems
| Detection System | Indicator | Verdict | Alert |
|---|---|---|---|
| DNS4EU | waust.at | malicious | Sinkholed |
JavaScript (220)
| HASH | FROM | Size | First Seen | Last Seen | |
|---|---|---|---|---|---|
| 03e126c8b9eb530f42906b18b471ee37 | DocumentWrite | 132 kB | 2025-10-13 | 2025-10-13 | |
Introduced by DocumentWrite First Seen 2025-10-13 Last Seen 2025-10-13 Times Seen 1 Size 132 kB (132426 bytes) MD5 03e126c8b9eb530f42906b18b471ee37 SHA1 0f614be6a35bf4c78a4754bc5467904e599f8bec Loading... | |||||
| c2a62652f0cc514e4c9e6ba715ebfb5c | DocumentWrite | 132 kB | 2025-10-13 | 2025-10-13 | |
Introduced by DocumentWrite First Seen 2025-10-13 Last Seen 2025-10-13 Times Seen 1 Size 132 kB (132348 bytes) MD5 c2a62652f0cc514e4c9e6ba715ebfb5c SHA1 470c61ad4b1cc750bdc9907d25cf3fbc58d1b865 Loading... | |||||
| f315f5f2c187a05af1ace62d5f6aa477 | DocumentWrite | 54 B | 2023-03-07 | 2026-04-02 | |
Introduced by DocumentWrite First Seen 2023-03-07 Last Seen 2026-04-02 Times Seen 32233 Size 54 B (54 bytes) MD5 f315f5f2c187a05af1ace62d5f6aa477 SHA1 47d77a2a1665cb6202028ecd89b50920287d9148 Loading... | |||||
HTTP Transactions (106)
| URL | IP | Response | Size |
|---|







