Report Overview
Visitedpublic
2025-10-13 02:06:16
Tags
Submit Tags
URL
www.watertechbj.com/visitor/exhibitor-catalog
Finishing URL
www.watertechbj.com/visitor/exhibitor-catalog
IP / ASN

47.97.159.174
Title
展商名录-北京水处理展|2024北京水展|华北水处理技术及装备展-北京国际水处理展览会北京水展 watertech beijing - 2025年10月20-22日-环保水处理 | 膜与水处理 | 净水设备及配件
Detections
urlquery
0
Network Intrusion Detection
1
Threat Detection Systems
1
Host Summary
| Host | Rank | Registered | First Seen | Last Seen | Sent | Received | IP | Fingerprints |
|---|---|---|---|---|---|---|---|---|
sofire.baidu.com | 119237 | 1999-10-11 | 2017-01-30 | 2025-10-06 | 500 B | 1.2 kB | ![]() 36.110.192.107 | |
safe.cdn.bcebos.com | 754331 | 2014-08-28 | 2023-08-17 | 2025-10-06 | 424 B | 163 kB | ![]() 42.101.56.38 | |
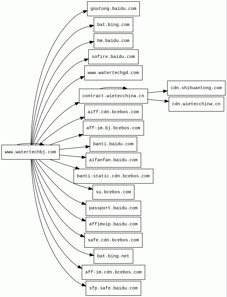
www.watertechbj.com | unknown | 2018-08-06 | 2025-10-13 | 2025-10-13 | 13 kB | 1.0 MB | ![]() 47.97.159.174 | |
cdn.wietecchina.cn | unknown | 2016-11-11 | 2025-10-13 | 2025-10-13 | 5.8 kB | 615 kB | ![]() 122.228.86.130 | |
sfp.safe.baidu.com | 504736 | 1999-10-11 | 2018-11-15 | 2025-10-06 | 501 B | 344 B | ![]() 36.110.219.204 | |
goutong.baidu.com | 1892068 | 1999-10-11 | 2015-01-05 | 2025-10-06 | 472 B | 7.3 kB | ![]() 183.240.98.82 | ![]() |
contract.wietecchina.cn | unknown | 2016-11-11 | 2025-10-13 | 2025-10-13 | 6.9 kB | 1.8 MB | ![]() 47.103.216.194 | |
banti-static.cdn.bcebos.com | 656958 | 2014-08-28 | 2024-02-18 | 2025-10-06 | 457 B | 212 kB | ![]() 42.101.56.38 | |
bat.bing.com | 2924 | 1996-01-29 | 2014-04-08 | 2025-10-12 | 836 B | 55 kB | ![]() 150.171.27.10 | |
aff-im.bj.bcebos.com | 3085205 | 2014-08-28 | 2023-05-06 | 2025-10-06 | 457 B | 26 kB | ![]() 103.235.47.176 | |
aiff.cdn.bcebos.com 1 alert(s) on this Host | 2039382 | 2014-08-28 | 2021-01-01 | 2025-10-06 | 476 B | 184 kB | ![]() 111.20.254.35 | |
affimvip.baidu.com | 839480 | 1999-10-11 | 2024-04-13 | 2025-10-07 | 4.9 kB | 2.0 kB | ![]() 39.156.66.97 | ![]() |
www.watertechgd.com | unknown | 2018-08-06 | 2025-10-13 | 2025-10-13 | 468 B | 7.6 kB | ![]() 47.97.159.174 | |
banti.baidu.com | 623642 | 1999-10-11 | 2024-05-14 | 2025-10-06 | 543 B | 1.1 kB | ![]() 153.3.237.19 | |
aifanfan.baidu.com | 2016699 | 1999-10-11 | 2019-07-10 | 2025-10-06 | 530 B | 124 kB | ![]() 110.242.68.171 | |
bat.bing.net | 24312 | 1997-09-03 | 2023-11-04 | 2025-10-12 | 2.0 kB | 1.1 kB | ![]() 150.171.28.10 | |
hm.baidu.com | 54491 | 1999-10-11 | 2012-05-26 | 2025-10-12 | 1.7 kB | 31 kB | ![]() 111.45.3.198 | |
aff-im.cdn.bcebos.com | 1899699 | 2014-08-28 | 2022-10-27 | 2025-10-06 | 449 B | 402 kB | ![]() 42.101.56.38 | |
cdn.shihuantong.com | unknown | 2020-04-08 | 2021-10-18 | 2025-10-13 | 22 kB | 1.3 MB | ![]() 183.60.150.15 | |
su.bcebos.com | 833379 | 2014-08-28 | 2017-08-20 | 2025-10-09 | 687 B | 3.8 kB | ![]() 103.235.47.238 | |
passport.baidu.com | 233248 | 1999-10-11 | 2012-05-22 | 2025-10-13 | 458 B | 292 kB | ![]() 45.113.194.250 |
Nginx:1.21.1 (Web servers, Reverse proxies)
Nginx is a web server that can also be used as a reverse proxy, load balancer, mail proxy and HTTP cache.MySQL (Databases)
MySQL is an open-source relational database management system.PHP:7.4.21 (Programming languages)
PHP is a general-purpose scripting language used for web development.jQuery:3.0.0 (JavaScript libraries)
jQuery is a JavaScript library which is a free, open-source software designed to simplify HTML DOM tree traversal and manipulation, as well as event handling, CSS animation, and Ajax.Swiper (JavaScript libraries)
Swiper is a JavaScript library that creates modern touch sliders with hardware-accelerated transitions.jQuery Migrate:3.4.1 (JavaScript libraries)
Query Migrate is a javascript library that allows you to preserve the compatibility of your jQuery code developed for versions of jQuery older than 1.9.WordPress (CMS, Blogs)
WordPress is a free and open-source content management system written in PHP and paired with a MySQL or MariaDB database. Features include a plugin architecture and a template system.OpenResty (Web servers)
OpenResty is a web platform based on nginx which can run Lua scripts using its LuaJIT engine.Nginx (Web servers, Reverse proxies)
Nginx is a web server that can also be used as a reverse proxy, load balancer, mail proxy and HTTP cache.Nginx:1.14.2 (Web servers, Reverse proxies)
Nginx is a web server that can also be used as a reverse proxy, load balancer, mail proxy and HTTP cache.Apache HTTP Server (Web servers)
Apache is a free and open-source cross-platform web server software.Envoy (Reverse proxies)
Envoy is an open-source edge and service proxy, designed for cloud-native applications.Nginx:1.20.1 (Web servers, Reverse proxies)
Nginx is a web server that can also be used as a reverse proxy, load balancer, mail proxy and HTTP cache.Related reports
Network Intrusion Detection Systems
Suricata /w Emerging Threats Pro
| Timestamp | Severity | Source IP | Destination IP | Alert |
|---|---|---|---|---|
| low | ![]() 172.18.0.14 | ![]() 74.125.250.129 | ET INFO Session Traversal Utilities for NAT (STUN Binding Request On Non-Standard High Port) |
Threat Detection Systems
| Detection System | Indicator | Verdict | Alert |
|---|---|---|---|
| DigiCert UltraDNS | aiff.cdn.bcebos.com | malicious | Sinkholed |
JavaScript (101)
| HASH | FROM | Size | First Seen | Last Seen | |
|---|---|---|---|---|---|
| 60bb19ab2a56de37b11d04df681f6ee0 | DocumentWrite | 12 B | 2023-03-07 | 2026-04-19 | |
Introduced by DocumentWrite First Seen 2023-03-07 Last Seen 2026-04-19 Times Seen 6214 Size 12 B (12 bytes) MD5 60bb19ab2a56de37b11d04df681f6ee0 SHA1 cd5f38ca8d19989e372e1bb66130aade666ee63b Loading... | |||||
HTTP Transactions (121)
| URL | IP | Response | Size |
|---|



