Report Overview
Visitedpublic
2026-03-01 12:32:20
Tags
Submit Tags
URL
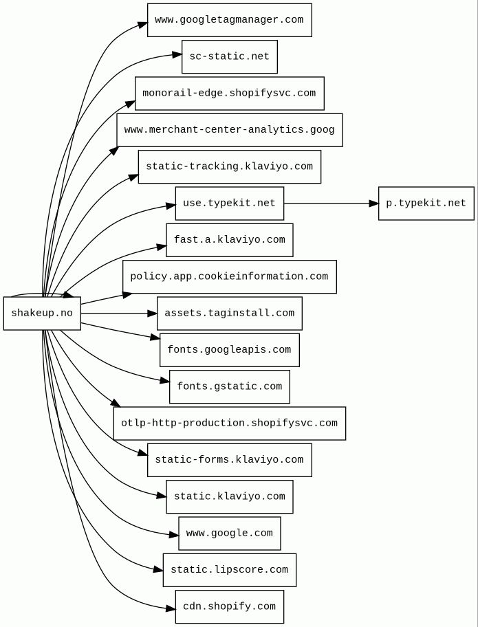
shakeup.no/
Finishing URL
shakeup.no/
IP / ASN

23.227.38.65
Title
SHAKEUP
Detections
urlquery
0
Network Intrusion Detection
0
Threat Detection Systems
1
Host Summary
| Host | Rank | Registered | First Seen | Last Seen | Sent | Received | IP | Fingerprints |
|---|---|---|---|---|---|---|---|---|
fast.a.klaviyo.com | 22057 | 2012-03-29 | 2018-04-18 | 2026-02-25 | 484 B | 2.3 kB | ![]() 151.101.66.133 | |
p.typekit.net | 4638 | 2010-08-02 | 2012-05-23 | 2026-02-22 | 490 B | 340 B | ![]() 23.36.77.57 | |
fonts.gstatic.com | unknown | 2008-02-11 | 2014-04-02 | 2026-02-22 | 2.7 kB | 149 kB | ![]() 172.217.21.163 | |
static-forms.klaviyo.com | 21447 | 2012-03-29 | 2021-05-06 | 2026-02-23 | 462 B | 15 kB | ![]() 151.101.66.133 | |
www.google.com | 22 | 1997-09-15 | 2015-05-10 | 2026-02-22 | 2.1 kB | 999 B | ![]() 172.217.19.228 | |
static-tracking.klaviyo.com | 20795 | 2012-03-29 | 2021-12-02 | 2026-02-23 | 3.6 kB | 85 kB | ![]() 151.101.194.133 | |
otlp-http-production.shopifysvc.com | 28477 | 2017-09-29 | 2022-09-22 | 2026-02-25 | 1.9 kB | 1.4 kB | ![]() 34.160.147.240 | |
sc-static.net | 3142 | 2017-03-16 | 2017-09-05 | 2026-02-25 | 822 B | 119 kB | ![]() 3.163.248.4 | |
static.lipscore.com | 863120 | 2013-07-12 | 2015-01-29 | 2026-02-22 | 866 B | 438 kB | ![]() 54.240.174.108 | |
fonts.googleapis.com | 313 | 2005-01-25 | 2012-05-23 | 2026-02-22 | 574 B | 45 kB | ![]() 142.250.74.10 | |
shakeup.no 1 alert(s) on this Host | unknown | 2023-09-13 | 2025-08-14 | 2025-08-14 | 74 kB | 2.0 MB | ![]() 23.227.38.65 | |
www.googletagmanager.com | 283 | 2011-11-11 | 2012-10-04 | 2026-02-22 | 1.8 kB | 1.7 MB | ![]() 142.251.143.136 | |
static.klaviyo.com | 17868 | 2012-03-29 | 2018-04-18 | 2026-02-23 | 9.0 kB | 363 kB | ![]() 151.101.130.133 | |
policy.app.cookieinformation.com | 194909 | 2014-02-25 | 2018-04-03 | 2026-02-26 | 1.9 kB | 192 kB | ![]() 13.107.213.53 | |
use.typekit.net | 4054 | 2010-08-02 | 2012-07-05 | 2026-02-23 | 424 B | 3.2 kB | ![]() 23.36.77.81 | |
cdn.shopify.com | 3587 | 2005-03-11 | 2012-06-22 | 2026-02-23 | 11 kB | 883 kB | ![]() 23.227.39.200 | |
assets.taginstall.com | unknown | 2020-09-27 | 2023-12-15 | 2025-08-14 | 918 B | 8.4 kB | ![]() 172.67.216.82 | |
monorail-edge.shopifysvc.com | 11124 | 2017-09-29 | 2019-08-29 | 2026-02-23 | 480 B | 1.2 kB | ![]() 34.120.110.54 | |
www.merchant-center-analytics.goog | 26729 | 2022-07-22 | 2022-09-16 | 2026-02-23 | 981 B | 844 B | ![]() 142.250.178.46 |
Nginx (Web servers, Reverse proxies)
Nginx is a web server that can also be used as a reverse proxy, load balancer, mail proxy and HTTP cache.Varnish (Caching)
Varnish is a reverse caching proxy.Amazon S3 (CDN)
Amazon S3 or Amazon Simple Storage Service is a service offered by Amazon Web Services (AWS) that provides object storage through a web service interface.Amazon Web Services (PaaS)
Amazon Web Services (AWS) is a comprehensive cloud services platform offering compute power, database storage, content delivery and other functionality.Google Cloud CDN (CDN)
Cloud CDN uses Google's global edge network to serve content closer to users.Google Cloud (IaaS)
Google Cloud is a suite of cloud computing services.Amazon CloudFront (CDN)
Amazon CloudFront is a fast content delivery network (CDN) service that securely delivers data, videos, applications, and APIs to customers globally with low latency, high transfer speeds.Cloudflare (CDN)
Cloudflare is a web-infrastructure and website-security company, providing content-delivery-network services, DDoS mitigation, Internet security, and distributed domain-name-server services.Shopify (Ecommerce, CMS)
Shopify is a subscription-based software that allows anyone to set up an online store and sell their products. Shopify store owners can also sell in physical locations using Shopify POS, a point-of-sale app and accompanying hardware.Klaviyo (Marketing automation)
Klaviyo is an email and SMS marketing platform for online businesses.Google Tag Manager (Tag managers)
Google Tag Manager is a tag management system (TMS) that allows you to quickly and easily update measurement codes and related code fragments collectively known as tags on your website or mobile app.Azure Front Door (Load balancers)
Azure Front Door is a scalable and secure entry point for fast delivery of your global web applications.Azure (PaaS)
Azure is a cloud computing service for building, testing, deploying, and managing applications and services through Microsoft-managed data centers.Related reports
Threat Detection Systems
| Detection System | Indicator | Verdict | Alert |
|---|---|---|---|
| Private YARA rules | shakeup.no/cdn/shop/t/11/assets/es-module-shims.min.js?v=41244696521020306371739345301 | audit | Hunting_JS_WebAssembly |
JavaScript (105)
No JavaScripts
HTTP Transactions (143)
| URL | IP | Response | Size |
|---|


