Report Overview
Visitedpublic
2023-12-04 15:06:04
Tags
Submit Tags
URL
click.p.shopjustice.com/c2/1256:656a0727581e3d3e360671fe:ot:6050ec45a9771624ac4d9d48:1/90b7607e?jwtH=eyJ0eXAiOiJKV1QiLCJhbGciOiJIUzI1NiJ9&jwtP=eyJpYXQiOjE3MDE0NTg5MzEsImNkIjoiLnNob3BqdXN0aWNlLmNvbSIsImNlIjo4NjQwMCwidGsiOiJqdXN0aWNlIiwibXRsSUQiOiI2NTZhMDliNTUzOWM5YjYxMGEwZmYzYTUiLCJsaW5rVXJsIjoiaHR0cHM6XC9cL3d3dy5zaG9wanVzdGljZS5jb21cL2NvbGxlY3Rpb25zXC9naXJscy10b3BzP3V0bV9jYW1wYWlnbj0mdXRtX21lZGl1bT0mdXRtX3NvdXJjZT0ifQ&jwtS=--CsuvzXtgwYDCNIC9V_PZFjpyzhc1VagZKi06nLMWI
Finishing URL
www.shopjustice.com/collections/girls-tops?utm_campaign=&utm_medium=&utm_source=
IP / ASN

104.16.147.212
Title
Girls Tops | Shop Justice
Detections
urlquery
0
Network Intrusion Detection
0
Threat Detection Systems
0
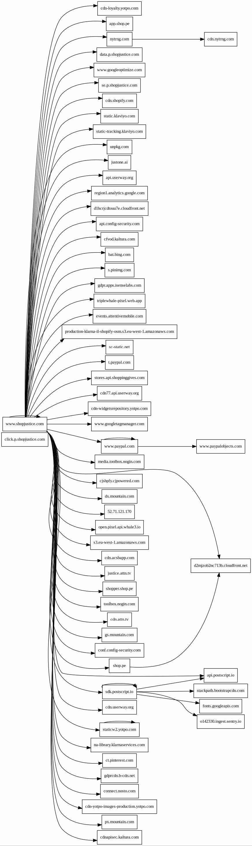
Host Summary
| Host | Rank | Registered | First Seen | Last Seen | Sent | Received | IP | Fingerprints |
|---|---|---|---|---|---|---|---|---|
api.userway.org | 5194 | 2016-07-10 | 2019-12-30 06:49:43 | 2023-12-03 13:53:11 | 524 B | 3.1 kB | ![]() 52.43.252.32 | |
cdn.userway.org | 5301 | 2016-07-10 | 2018-03-29 01:39:37 | 2023-12-04 07:04:52 | 4.5 kB | 549 kB | ![]() 185.76.9.15 | |
cdn-swell-assets.yotpo.com | 14812 | 2010-08-30 | 2019-07-01 16:57:52 | 2023-12-04 09:45:17 | 423 B | 17 kB | ![]() 192.229.233.223 | |
staticw2.yotpo.com | 6769 | 2010-08-30 | 2014-05-09 07:00:46 | 2023-12-03 05:38:59 | 3.1 kB | 199 kB | ![]() 23.38.202.134 | |
unpkg.com | 11693 | 2016-01-06 | 2016-01-08 00:26:01 | 2023-12-04 07:43:01 | 469 B | 13 kB | ![]() 104.16.122.175 | |
app.shop.pe | 28969 | unknown | 2019-03-05 15:02:38 | 2023-12-03 14:10:05 | 1.1 kB | 2.0 kB | ![]() 35.227.244.1 | |
bat.bing.com | 387 | 1996-01-29 | 2014-04-08 11:23:16 | 2023-12-04 05:12:40 | 1.2 kB | 15 kB | ![]() 13.107.21.200 | |
gdprcdn.b-cdn.net | 30395 | 2016-04-25 | 2020-11-10 09:47:15 | 2023-12-03 05:35:31 | 469 B | 219 kB | ![]() 194.242.11.186 | |
connect.nosto.com | 15634 | 2003-12-28 | 2019-03-12 10:16:42 | 2023-12-03 18:30:17 | 575 B | 1.3 kB | ![]() 143.204.55.114 | |
t.paypal.com | 3487 | 1999-07-15 | 2012-06-27 15:49:38 | 2023-12-04 09:28:21 | 1.1 kB | 1.2 kB | ![]() 151.101.1.35 | |
na-library.klarnaservices.com | 8425 | 2017-07-20 | 2020-03-10 09:01:33 | 2023-12-03 17:50:03 | 426 B | 18 kB | ![]() 143.204.55.14 | |
media.toolbox.nogin.com | unknown | 2001-05-20 | 2023-03-24 20:32:21 | 2023-10-22 04:22:06 | 5.1 kB | 14 MB | ![]() 143.204.55.115 | |
d2mjzob2nc713b.cloudfront.net | unknown | 2008-04-25 | 2023-09-10 01:21:14 | 2023-12-03 16:39:48 | 1.4 kB | 56 kB | ![]() 143.204.55.54 | |
o142330.ingest.sentry.io | unknown | 2012-04-07 | 2023-02-07 04:51:46 | 2023-12-02 14:25:51 | 646 B | 552 B | ![]() 34.120.195.249 | |
cfvod.kaltura.com | 13599 | 2006-06-06 | 2015-05-11 20:03:48 | 2023-11-25 16:08:21 | 4.5 kB | 311 kB | ![]() 143.204.45.6 | |
production-klarna-il-shopify-osm.s3.eu-west-1.amazonaws.com | 23272 | 2005-08-18 | 2022-01-26 22:40:27 | 2023-12-01 03:26:28 | 503 B | 7.0 kB | ![]() 52.218.31.32 | |
www.googletagmanager.com | 75 | 2011-11-11 | 2013-05-22 04:07:37 | 2023-12-04 07:58:24 | 2.5 kB | 329 kB | ![]() 142.250.74.168 | |
www.googleoptimize.com | 1604 | 2019-04-06 | 2019-07-16 12:17:19 | 2023-12-04 05:31:43 | 439 B | 54 kB | ![]() 142.250.74.78 | |
toolbox.nogin.com | 175581 | 2001-05-20 | 2021-04-16 12:01:11 | 2023-12-03 17:50:04 | 12 kB | 136 kB | ![]() 44.210.234.254 | |
cdn-loyalty.yotpo.com | 16072 | 2010-08-30 | 2020-03-04 11:36:25 | 2023-12-01 15:27:07 | 490 B | 20 kB | ![]() 23.38.202.134 | |
dx.mountain.com | 12081 | 1997-06-18 | 2021-06-28 10:59:34 | 2023-12-04 09:15:26 | 584 B | 7.6 kB | ![]() 52.7.151.245 | |
cdn.attn.tv | 4920 | unknown | 2018-06-13 12:37:11 | 2023-10-12 16:05:10 | 467 B | 1.4 kB | ![]() 143.204.55.117 | |
justice.attn.tv | 725371 | unknown | No data | No data | 1.2 kB | 97 kB | ![]() 172.64.144.121 | |
ct.pinterest.com | 852 | 2009-11-26 | 2015-03-12 09:12:48 | 2023-12-04 05:12:16 | 5.7 kB | 6.1 kB | ![]() 151.101.0.84 | |
static-tracking.klaviyo.com | 4414 | 2012-03-29 | 2021-12-02 16:31:51 | 2023-12-04 05:12:11 | 1.0 kB | 14 kB | ![]() 151.101.130.133 | |
gdpr.apps.isenselabs.com | 22896 | 2012-05-28 | 2019-05-31 05:28:00 | 2023-12-04 09:18:32 | 1.1 kB | 5.3 kB | ![]() 143.198.251.218 | |
shop.pe | 10635 | unknown | 2012-07-24 20:16:22 | 2023-12-03 14:10:00 | 1.5 kB | 19 kB | ![]() 35.227.244.1 | |
px.mountain.com | 11897 | 1997-06-18 | 2021-07-08 22:56:16 | 2023-12-02 18:56:11 | 3.1 kB | 2.7 kB | ![]() 52.89.99.220 | |
s.pinimg.com | 732 | 2010-05-29 | 2017-01-13 23:40:08 | 2023-12-03 18:13:54 | 440 B | 19 kB | ![]() 151.101.244.84 | |
fonts.googleapis.com | 8877 | 2005-01-25 | 2013-06-10 22:14:26 | 2023-12-04 06:42:16 | 461 B | 31 kB | ![]() 142.250.74.106 | |
cdn-yotpo-images-production.yotpo.com | 12759 | 2010-08-30 | 2019-06-30 20:40:33 | 2023-12-02 08:53:39 | 4.0 kB | 171 kB | ![]() 192.229.233.223 | |
conf.config-security.com | unknown | 2022-11-13 | 2022-12-30 02:05:31 | 2023-12-03 12:04:48 | 453 B | 1.1 kB | ![]() 104.26.15.69 | |
region1.analytics.google.com | unknown | 1997-09-15 | 2022-03-17 12:26:33 | 2023-12-04 05:09:08 | 836 B | 450 B | ![]() 216.239.34.36 | |
stackpath.bootstrapcdn.com | 2467 | 2012-05-25 | 2018-06-15 22:36:43 | 2023-12-04 09:06:46 | 472 B | 7.9 kB | ![]() 104.18.10.207 | |
www.paypalobjects.com | 1467 | 2005-05-12 | 2012-05-30 08:40:21 | 2023-12-03 22:54:44 | 418 B | 717 B | ![]() 192.229.221.25 | |
se.p.shopjustice.com | 732375 | unknown | No data | No data | 541 B | 14 kB | ![]() 104.16.145.212 | |
www.shopjustice.com | 409542 | 2006-03-29 | 2012-07-15 06:44:53 | 2023-12-01 18:07:51 | 159 kB | 713 kB | ![]() 23.227.38.74 | |
api.config-security.com | unknown | 2022-11-13 | 2023-02-27 07:58:44 | 2023-12-03 17:06:41 | 2.1 kB | 1.8 kB | ![]() 34.149.60.135 | |
sdk.postscript.io | 21229 | 2018-04-04 | 2019-05-29 10:48:20 | 2023-12-01 11:23:16 | 3.1 kB | 136 kB | ![]() 104.18.29.199 | |
cdn.shopify.com | 2327 | 2005-03-11 | 2012-06-22 20:37:14 | 2023-12-04 05:11:01 | 69 kB | 4.2 MB | ![]() 23.227.60.200 | |
data.p.shopjustice.com | 763294 | 2006-03-29 | 2021-02-18 17:53:31 | 2023-12-01 18:08:02 | 1.8 kB | 18 kB | ![]() 104.16.143.212 | |
cdn-widgetsrepository.yotpo.com | 13974 | 2010-08-30 | 2020-01-30 12:58:34 | 2023-12-03 01:45:44 | 945 B | 36 kB | ![]() 23.38.202.134 | |
cdnapisec.kaltura.com | 8537 | 2006-06-06 | 2013-05-23 17:57:11 | 2023-11-24 13:56:43 | 455 B | 410 kB | ![]() 104.110.9.174 | |
cdn77.api.userway.org | unknown | 2016-07-10 | 2023-11-14 21:27:04 | 2023-12-02 06:44:55 | 7.7 kB | 1.5 kB | ![]() 185.76.9.21 | |
d1hcrjcdtouu7e.cloudfront.net | unknown | 2008-04-25 | 2021-09-23 07:00:54 | 2023-12-04 03:28:40 | 465 B | 6.1 kB | ![]() 54.230.241.183 | |
nytrng.com | 3752 | 2017-12-11 | 2017-05-13 02:54:58 | 2023-12-01 12:41:06 | 572 B | 569 B | ![]() 99.83.128.14 | |
sc-static.net | 1183 | 2017-03-16 | 2017-09-05 20:35:04 | 2023-12-03 23:00:54 | 418 B | 18 kB | ![]() 54.230.82.240 | |
triplewhale-pixel.web.app | 66374 | 2019-01-08 | 2021-12-14 08:33:09 | 2023-12-02 18:22:22 | 461 B | 125 kB | ![]() 199.36.158.100 | |
gs.mountain.com | 17855 | 1997-06-18 | 2021-07-16 14:27:00 | 2023-12-04 10:37:42 | 459 B | 731 B | ![]() 35.81.162.201 | |
cjshpfy.cjpowered.com | 43585 | 2016-01-01 | 2020-12-03 21:16:16 | 2023-11-19 17:13:43 | 455 B | 11 kB | ![]() 54.230.111.59 | |
stores.api.shoppinggives.com | 44540 | 2015-05-10 | 2019-09-07 17:11:01 | 2023-11-23 10:04:13 | 562 B | 1.9 kB | ![]() 52.88.81.67 | |
open.pixel.api.whale3.io | unknown | 2022-09-29 | 2023-04-18 20:49:20 | 2023-12-03 05:26:23 | 1.1 kB | 769 B | ![]() 34.107.236.171 | |
justone.ai | unknown | 2020-02-25 | 2020-08-01 07:32:25 | 2023-11-17 00:05:43 | 3.7 kB | 318 kB | ![]() 104.18.15.138 | |
cdn.nytrng.com | 25486 | 2017-12-11 | 2020-10-02 20:00:48 | 2023-12-03 14:10:07 | 408 B | 481 B | ![]() 143.204.55.42 | |
www.paypal.com | 2583 | 1999-07-15 | 2012-05-21 15:22:43 | 2023-12-03 19:32:35 | 2.2 kB | 69 kB | ![]() 192.229.221.25 | |
api.postscript.io | 22316 | 2018-04-04 | 2019-03-19 11:41:36 | 2023-12-04 13:32:08 | 1.4 kB | 2.6 kB | ![]() 54.230.111.33 | |
52.71.121.170 1 alert(s) on this Host | unknown | unknown | 2017-10-21 16:43:37 | 2023-05-25 22:20:27 | 439 B | 435 B | ![]() 52.71.121.170 | |
s3.eu-west-1.amazonaws.com | 4293 | 2005-08-18 | 2017-11-02 06:17:39 | 2023-11-20 04:01:24 | 566 B | 2.2 kB | ![]() 52.92.2.232 | |
shopper.shop.pe | 12886 | unknown | 2017-07-18 21:28:17 | 2023-12-04 14:06:56 | 414 B | 9.7 kB | ![]() 35.190.54.17 | |
events.attentivemobile.com | 4579 | 2017-04-05 | 2017-09-14 08:58:51 | 2023-12-03 13:01:56 | 717 B | 271 B | ![]() 172.64.148.35 | |
cdn.acsbapp.com | 5589 | 2020-08-08 | 2020-08-16 08:12:24 | 2023-12-03 16:35:15 | 950 B | 2.0 kB | ![]() 104.22.0.204 | |
static.klaviyo.com | 4056 | 2012-03-29 | 2018-04-18 11:49:37 | 2023-12-04 05:12:11 | 968 B | 11 kB | ![]() 151.101.130.133 |
Related reports
Threat Detection Systems
Public InfoSec YARA rules
No alerts detected
OpenPhish
No alerts detected
PhishTank
No alerts detected
mnemonic secure dns
No alerts detected
Quad9 DNS
| Scan Date | Severity | Indicator | Alert |
|---|---|---|---|
| 2023-12-04 | medium | 52.71.121.170 | Sinkholed |
ThreatFox
No alerts detected
JavaScript (153)
No JavaScripts
HTTP Transactions (356)
| URL | IP | Response | Size |
|---|






