Report Overview
Visitedpublic
2026-02-13 20:47:57
Tags
Submit Tags
URL
athleticforum.biz/
Finishing URL
athleticforum.biz/
IP / ASN

104.21.62.161
Title
Форум по применению спортивной фармакологии (стероиды, анаболики), консультации, отзывы, рекомендации.
Detections
urlquery
0
Network Intrusion Detection
0
Threat Detection Systems
0
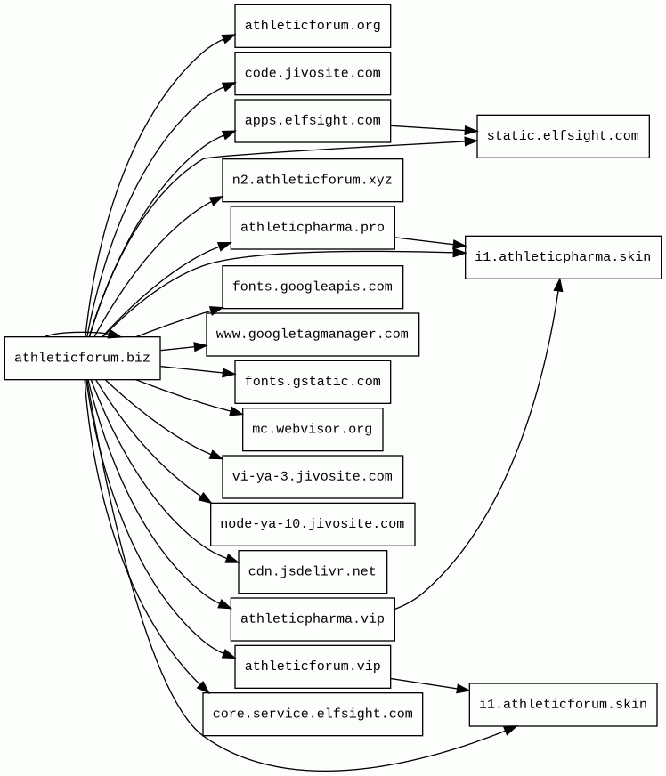
Host Summary
| Host | Rank | Registered | First Seen | Last Seen | Sent | Received | IP | Fingerprints |
|---|---|---|---|---|---|---|---|---|
i1.athleticforum.skin | unknown | 2025-03-02 | 2025-06-07 | 2025-12-21 | 1.4 kB | 815 kB | ![]() 172.67.132.245 | |
athleticpharma.vip | unknown | 2019-02-16 | 2025-06-07 | 2026-02-13 | 448 B | 48 kB | ![]() 188.114.97.1 | |
vi-ya-3.jivosite.com | 838658 | 2011-05-06 | 2022-10-10 | 2026-02-08 | 588 B | 237 B | ![]() 57.128.74.66 | |
core.service.elfsight.com | 73248 | 2012-07-09 | 2021-11-08 | 2026-02-11 | 533 B | 1.3 kB | ![]() 172.66.174.217 | |
apps.elfsight.com | 181097 | 2012-07-09 | 2017-02-13 | 2026-02-11 | 421 B | 42 kB | ![]() 104.20.33.75 | |
static.elfsight.com | 69474 | 2012-07-09 | 2019-12-01 | 2026-02-11 | 430 B | 42 kB | ![]() 104.20.33.75 | |
athleticpharma.pro | unknown | 2016-02-22 | 2019-11-05 | 2026-02-13 | 454 B | 1.8 kB | ![]() 172.67.194.44 | |
i1.athleticpharma.skin | unknown | 2025-03-02 | 2025-06-07 | 2025-12-21 | 910 B | 50 kB | ![]() 104.21.2.204 | |
node-ya-10.jivosite.com | 1470369 | 2011-05-06 | 2023-01-19 | 2026-02-08 | 499 B | 680 B | ![]() 57.128.74.66 | |
athleticforum.biz | 537119 | 2019-02-19 | 2025-06-07 | 2025-09-10 | 65 kB | 2.9 MB | ![]() 104.21.62.161 | |
n2.athleticforum.xyz | unknown | 2025-02-25 | 2025-12-21 | 2026-02-13 | 520 B | 17 kB | ![]() 82.146.41.61 | |
athleticforum.vip | unknown | 2023-02-14 | 2023-02-14 | 2026-02-13 | 1.4 kB | 815 kB | ![]() 104.21.40.115 | |
www.googletagmanager.com | 283 | 2011-11-11 | 2012-10-04 | 2026-02-08 | 438 B | 396 kB | ![]() 142.250.178.104 | |
cdn.jsdelivr.net | 1678 | 2012-05-16 | 2012-09-30 | 2026-02-08 | 438 B | 262 kB | ![]() 151.101.193.229 | |
fonts.gstatic.com | unknown | 2008-02-11 | 2014-04-02 | 2026-02-08 | 3.9 kB | 256 kB | ![]() 216.58.207.227 | |
athleticforum.org | 1414538 | 2019-02-19 | 2025-09-10 | 2026-02-13 | 4.5 kB | 74 kB | ![]() 104.21.77.59 | |
code.jivosite.com | 232952 | 2011-05-06 | 2012-07-22 | 2026-02-11 | 3.8 kB | 1.7 MB | ![]() 5.101.37.37 | |
mc.webvisor.org | 99131 | 2009-08-25 | 2017-08-16 | 2026-02-11 | 4.4 kB | 5.5 kB | ![]() 77.88.21.119 | |
fonts.googleapis.com | 313 | 2005-01-25 | 2012-05-23 | 2026-02-08 | 480 B | 13 kB | ![]() 142.250.178.106 |
Cloudflare (CDN)
Cloudflare is a web-infrastructure and website-security company, providing content-delivery-network services, DDoS mitigation, Internet security, and distributed domain-name-server services.Nginx (Web servers, Reverse proxies)
Nginx is a web server that can also be used as a reverse proxy, load balancer, mail proxy and HTTP cache.Amazon Web Services (PaaS)
Amazon Web Services (AWS) is a comprehensive cloud services platform offering compute power, database storage, content delivery and other functionality.Stimulus (JavaScript frameworks)
A modest JavaScript framework for the HTML you already have.Google Analytics (Analytics)
Google Analytics is a free web analytics service that tracks and reports website traffic.Elfsight (Widgets)
Elfsight is an all-in-one platform offering 70+ customisable widgets for websites.Ubuntu (Operating systems)
Ubuntu is a free and open-source operating system on Linux for the enterprise server, desktop, cloud, and IoT.Nginx:1.24.0 (Web servers, Reverse proxies)
Nginx is a web server that can also be used as a reverse proxy, load balancer, mail proxy and HTTP cache.Related reports
Threat Detection Systems
No alerts detected
JavaScript (103)
| HASH | FROM | Size | First Seen | Last Seen | |
|---|---|---|---|---|---|
| a7c7885903365daa576d368d375cab09 | DocumentWrite | 1.5 MB | 2026-02-10 | 2026-02-17 | |
Introduced by DocumentWrite First Seen 2026-02-10 Last Seen 2026-02-17 Times Seen 183 Size 1.5 MB (1505125 bytes) MD5 a7c7885903365daa576d368d375cab09 SHA1 e16dfe57955d2ea696b962f79058c63ef5d6488d Loading... | |||||
HTTP Transactions (141)
| URL | IP | Response | Size |
|---|



