Report Overview
Visitedpublic
2026-01-25 04:33:22
Tags
Submit Tags
URL
traffic2archive.github.io/ultimate-seo-backlink-generator/automated-backlink-creation-tool.html?https%3A%2F%2Ftraffic2archive.github.io%2Fultimate-seo-backlink-generator%2Fseo-friendly-backlink-creation-studio.html
Finishing URL
traffic2archive.github.io/ultimate-seo-backlink-generator/automated-backlink-creation-tool.html?https://traffic2archive.github.io/ultimate-seo-backlink-generator/seo-friendly-backlink-creation-studio.html
IP / ASN

185.199.111.153
Title
Viral Backlink Maker Generator – 2025 Online SEO Tool for Explosive Website Promotion, Instant Indexing, YouTube Backlinks & Search Engine Visibility
Detections
urlquery
0
Network Intrusion Detection
3
Threat Detection Systems
0
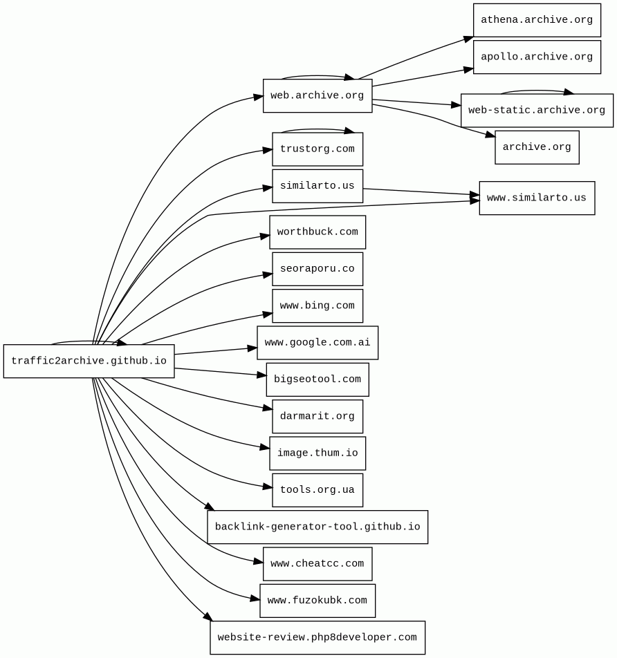
Host Summary
| Host | Rank | Registered | First Seen | Last Seen | Sent | Received | IP | Fingerprints |
|---|---|---|---|---|---|---|---|---|
bigseotool.com | unknown | 2021-06-07 | 2025-12-19 | 2026-01-24 | 597 B | 7.2 kB | ![]() 178.16.136.66 | |
backlink-generator-tool.github.io | unknown | 2013-03-08 | 2025-10-09 | 2026-01-21 | 3.0 kB | 336 kB | ![]() 185.199.109.153 | |
www.cheatcc.com | 1259431 | 1998-10-03 | 2012-06-23 | 2026-01-23 | 575 B | 807 B | ![]() 172.67.68.39 | |
website-review.php8developer.com | unknown | 2021-03-18 | 2025-12-19 | 2026-01-22 | 576 B | 5.4 kB | ![]() 164.90.163.181 | ![]() |
archive.org | 184 | 1995-12-14 | 2013-04-16 | 2026-01-18 | 3.2 kB | 1.3 MB | ![]() 207.241.224.2 | |
athena.archive.org | 261917 | 1995-12-14 | 2024-05-08 | 2026-01-24 | 1.2 kB | 760 B | ![]() 207.241.225.195 | |
tools.org.ua | unknown | 2023-04-18 | 2025-12-20 | 2026-01-23 | 556 B | 6.7 kB | ![]() 188.114.96.1 | |
darmarit.org | unknown | 2020-04-30 | 2025-12-19 | 2026-01-24 | 1.7 kB | 1.7 kB | ![]() 194.13.83.137 | ![]() ![]() |
web-static.archive.org | 450591 | 1995-12-14 | 2023-10-16 | 2026-01-19 | 3.3 kB | 126 kB | ![]() 207.241.237.2 | |
trustorg.com | 1781832 | 2011-06-17 | 2012-07-31 | 2026-01-23 | 1.1 kB | 23 kB | ![]() 51.89.43.53 | ![]() |
www.fuzokubk.com | unknown | 2010-10-28 | 2013-02-04 | 2026-01-21 | 574 B | 665 B | ![]() 188.114.97.1 | |
www.bing.com | 174 | 1996-01-29 | 2012-05-21 | 2026-01-22 | 585 B | 68 kB | ![]() 23.36.79.144 | |
apollo.archive.org | 369557 | 1995-12-14 | 2025-04-10 | 2026-01-21 | 435 B | 219 B | ![]() 207.241.224.2 | |
traffic2archive.github.io | unknown | 2013-03-08 | 2026-01-03 | 2026-01-21 | 1.5 kB | 39 kB | ![]() 185.199.109.153 | |
web.archive.org | 285 | 1995-12-14 | 2012-05-30 | 2026-01-21 | 2.2 kB | 155 kB | ![]() 207.241.237.3 | |
image.thum.io | 1742320 | 2016-02-04 | 2017-02-03 | 2026-01-21 | 564 B | 107 kB | ![]() 34.202.182.215 | |
worthbuck.com | unknown | 2017-04-24 | 2025-12-19 | 2026-01-22 | 558 B | 770 B | ![]() 172.67.196.189 | |
similarto.us | 2980451 | 2014-09-29 | 2025-12-19 | 2026-01-23 | 550 B | 569 B | ![]() 172.67.134.186 | |
www.google.com.ai | 207553 | 2017-12-15 | 2012-07-04 | 2026-01-17 | 646 B | 807 B | ![]() 142.250.178.99 | |
seoraporu.co | 1793431 | 2014-06-24 | 2025-12-19 | 2026-01-21 | 5.5 kB | 50 kB | ![]() 188.114.97.1 | |
www.similarto.us | unknown | 2014-09-29 | 2016-10-21 | 2026-01-24 | 554 B | 0 B | ![]() 0.0.0.0 |
LiteSpeed (Web servers)
LiteSpeed is a high-scalability web server.PHP:8.2.27 (Programming languages)
PHP is a general-purpose scripting language used for web development.Hostinger (Hosting)
Hostinger is an employee-owned Web hosting provider and internet domain registrar.Varnish (Caching)
Varnish is a reverse caching proxy.GitHub Pages (PaaS)
GitHub Pages is a static site hosting service.Fastly (CDN)
Fastly is a cloud computing services provider. Fastly's cloud platform provides a content delivery network, Internet security services, load balancing, and video & streaming services.Cloudflare (CDN)
Cloudflare is a web-infrastructure and website-security company, providing content-delivery-network services, DDoS mitigation, Internet security, and distributed domain-name-server services.Onsen UI (Mobile frameworks)
Onsen UI is an open-source HTML5 hybrid app framework offering mobile UI components for PhoneGap and Cordova development.Nginx:1.14.2 (Web servers, Reverse proxies)
Nginx is a web server that can also be used as a reverse proxy, load balancer, mail proxy and HTTP cache.Bootstrap (UI frameworks)
Bootstrap is a free and open-source CSS framework directed at responsive, mobile-first front-end web development. It contains CSS and JavaScript-based design templates for typography, forms, buttons, navigation, and other interface components.jQuery (JavaScript libraries)
jQuery is a JavaScript library which is a free, open-source software designed to simplify HTML DOM tree traversal and manipulation, as well as event handling, CSS animation, and Ajax.Google Analytics (Analytics)
Google Analytics is a free web analytics service that tracks and reports website traffic.Google AdSense (Advertising)
Google AdSense is a program run by Google through which website publishers serve advertisements that are targeted to the site content and audience.Nginx:1.24.0 (Web servers, Reverse proxies)
Nginx is a web server that can also be used as a reverse proxy, load balancer, mail proxy and HTTP cache.PHP:8.1.6 (Programming languages)
PHP is a general-purpose scripting language used for web development.UNIX (Operating systems)
Unix is a family of multitasking, multiuser computer operating systems.OpenSSL:3.6.0 (Web server extensions)
OpenSSL is a software library for applications that secure communications over computer networks against eavesdropping or need to identify the party at the other end.Apache HTTP Server:2.4.65 (Web servers)
Apache is a free and open-source cross-platform web server software.Nginx (Web servers, Reverse proxies)
Nginx is a web server that can also be used as a reverse proxy, load balancer, mail proxy and HTTP cache.PHP:8.5.0 (Programming languages)
PHP is a general-purpose scripting language used for web development.Nginx:1.28.0 (Web servers, Reverse proxies)
Nginx is a web server that can also be used as a reverse proxy, load balancer, mail proxy and HTTP cache.Google Hosted Libraries (CDN)
Google Hosted Libraries is a stable, reliable, high-speed, globally available content distribution network for the most popular, open-source JavaScript libraries.Google Sign-in (Authentication)
Google Sign-In is a secure authentication system that reduces the burden of login for users, by enabling them to sign in with their Google account.Google Font API (Font scripts)
Google Font API is a web service that supports open-source font files that can be used on your web designs.cdnjs (CDN)
cdnjs is a free distributed JS library delivery service.TinyMCE (Rich text editors)
TinyMCE is an online rich-text editor released as open-source software. TinyMCE is designed to integrate with JavaScript libraries, Vue.js, and AngularJS as well as content management systems such as Joomla!, and WordPress.Liveinternet (Analytics)
jQuery:3.6.3 (JavaScript libraries)
jQuery is a JavaScript library which is a free, open-source software designed to simplify HTML DOM tree traversal and manipulation, as well as event handling, CSS animation, and Ajax.Google Web Server (Web servers)
Cloudflare Browser Insights (Analytics, RUM)
Cloudflare Browser Insights is a tool that measures the performance of websites from the perspective of users.PHP:8.5.2 (Programming languages)
PHP is a general-purpose scripting language used for web development.Related reports
Network Intrusion Detection Systems
Suricata /w Emerging Threats Pro
| Timestamp | Severity | Source IP | Destination IP | Alert |
|---|---|---|---|---|
| low | Client IP | ![]() 34.202.182.215 | ET INFO Observed Commonly Actor Abused Domain (image .thum .io in TLS SNI) | |
| medium | ![]() 185.115.93.200 | Client IP | ET DROP Spamhaus DROP Listed Traffic Inbound group 36 | |
| medium | ![]() 185.115.93.196 | Client IP | ET DROP Spamhaus DROP Listed Traffic Inbound group 36 |
Threat Detection Systems
No alerts detected
JavaScript (5)
| HASH | FROM | Size | First Seen | Last Seen | |
|---|---|---|---|---|---|
| a1e684e1fb937a048c533033e9b98f16 | DocumentWrite | 234 B | 2026-01-25 | 2026-01-25 | |
Introduced by DocumentWrite First Seen 2026-01-25 Last Seen 2026-01-25 Times Seen 1 Size 234 B (234 bytes) MD5 a1e684e1fb937a048c533033e9b98f16 SHA1 2a4852d6c16fa8024f4d71cee638cd91375ed0ed Loading... | |||||
HTTP Transactions (52)
| URL | IP | Response | Size |
|---|









