Report Overview
Visitedpublic
2026-03-18 18:33:51
Tags
Submit Tags
URL
www.crackedslab.com/?utm_source=PD&utm_medium=display&utm_campaign=AL2026002&trorg=1
Finishing URL
www.crackedslab.com/?utm_source=PD&utm_medium=display&utm_campaign=AL2026002&trorg=1
IP / ASN

149.28.247.230
Title
Allied Foundation Repair: Trusted Houston Foundation Experts
Detections
urlquery
0
Network Intrusion Detection
0
Threat Detection Systems
1
Host Summary
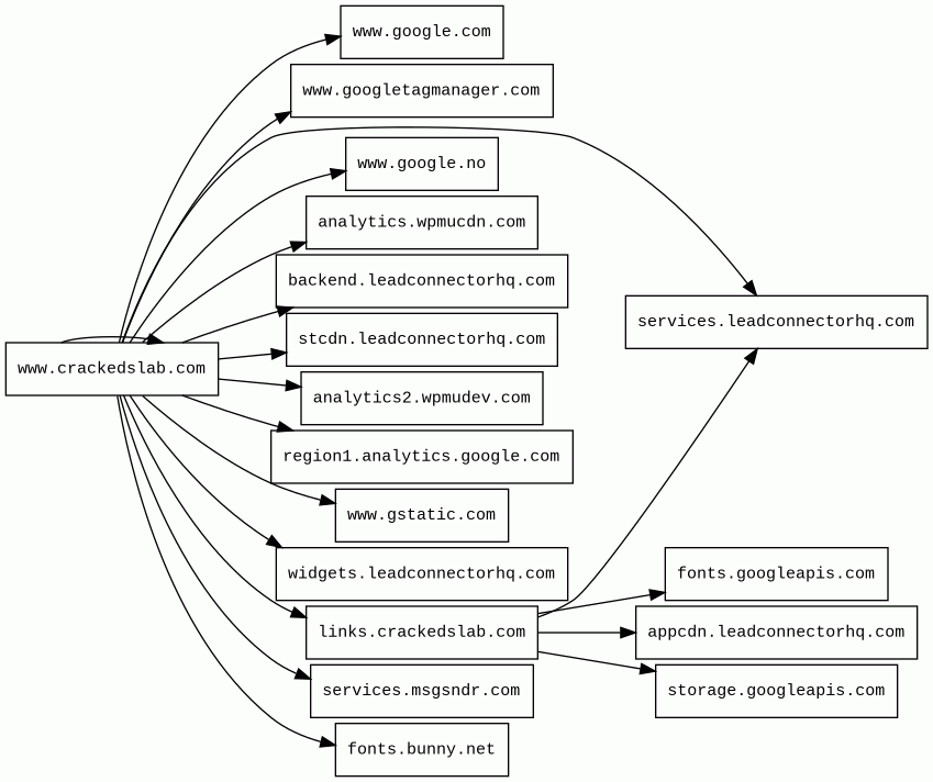
| Host | Rank | Registered | First Seen | Last Seen | Sent | Received | IP | Fingerprints |
|---|---|---|---|---|---|---|---|---|
services.leadconnectorhq.com | 198130 | 2020-10-23 | 2022-01-04 | 2026-03-12 | 5.6 kB | 25 kB | ![]() 172.64.153.218 | ![]() |
www.google.no | 92680 | 2001-02-26 | 2012-06-26 | 2026-03-15 | 679 B | 580 B | ![]() 142.251.143.131 | |
backend.leadconnectorhq.com | 167352 | 2020-10-23 | 2024-05-18 | 2026-03-11 | 1.3 kB | 19 kB | ![]() 172.64.153.218 | ![]() |
links.crackedslab.com 3 alert(s) on this Host | unknown | 1998-10-14 | 2026-03-18 | 2026-03-18 | 2.2 kB | 219 kB | ![]() 104.18.36.48 | ![]() |
region1.analytics.google.com | 22257 | 1997-09-15 | 2022-03-17 | 2026-03-15 | 3.2 kB | 2.5 kB | ![]() 216.239.32.36 | |
www.gstatic.com | 146047 | 2008-02-11 | 2012-05-29 | 2026-03-15 | 502 B | 872 kB | ![]() 172.217.19.227 | |
analytics.wpmucdn.com | 216918 | 2018-04-04 | 2025-05-27 | 2026-03-12 | 423 B | 68 kB | ![]() 194.242.11.186 | |
www.google.com | 22 | 1997-09-15 | 2015-05-10 | 2026-03-15 | 4.2 kB | 3.7 kB | ![]() 142.251.152.119 | |
storage.googleapis.com | 880 | 2005-01-25 | 2012-08-06 | 2026-03-16 | 488 B | 2.1 kB | ![]() 172.217.20.187 | |
widgets.leadconnectorhq.com | 299428 | 2020-10-23 | 2021-03-22 | 2026-03-13 | 4.0 kB | 358 kB | ![]() 172.64.153.218 | |
stcdn.leadconnectorhq.com | 154161 | 2020-10-23 | 2022-07-18 | 2026-03-11 | 1.8 kB | 222 kB | ![]() 172.64.153.218 | |
www.googletagmanager.com | 283 | 2011-11-11 | 2012-10-04 | 2026-03-15 | 878 B | 1.0 MB | ![]() 142.251.143.136 | |
fonts.bunny.net | 56787 | 1999-11-22 | 2022-03-21 | 2026-03-16 | 2.4 kB | 38 kB | ![]() 194.242.11.186 | |
appcdn.leadconnectorhq.com | 566981 | 2020-10-23 | 2023-07-01 | 2026-03-11 | 1.3 kB | 971 kB | ![]() 172.64.153.218 | |
www.crackedslab.com | unknown | 1998-10-14 | 2026-03-18 | 2026-03-18 | 53 kB | 2.7 MB | ![]() 149.28.247.230 | ![]() ![]() |
fonts.googleapis.com | 313 | 2005-01-25 | 2012-05-23 | 2026-03-15 | 471 B | 17 kB | ![]() 142.251.38.106 | |
services.msgsndr.com | 263957 | 2018-05-16 | 2020-05-21 | 2026-03-12 | 1.1 kB | 1.6 kB | ![]() 104.18.41.197 | ![]() |
analytics2.wpmudev.com | 407970 | 2008-07-11 | 2025-05-28 | 2026-03-16 | 961 B | 310 B | ![]() 18.219.59.195 |
Cloudflare Bot Management (Security)
Cloudflare bot management solution identifies and mitigates automated traffic to protect websites from bad bots.Envoy (Reverse proxies)
Envoy is an open-source edge and service proxy, designed for cloud-native applications.Cloudflare (CDN)
Cloudflare is a web-infrastructure and website-security company, providing content-delivery-network services, DDoS mitigation, Internet security, and distributed domain-name-server services.Express (Web frameworks, Web servers)
Express is a web application framework for Node.js, released as free and open-source software under the MIT License. It is designed for building web applications and APIs.Node.js (Programming languages)
Node.js is an open-source, cross-platform, JavaScript runtime environment that executes JavaScript code outside a web browser.Google Cloud Storage (Miscellaneous)
Google Cloud Storage allows world-wide storage and retrieval of any amount of data at any time.Google Cloud (IaaS)
Google Cloud is a suite of cloud computing services.Vue.js (JavaScript frameworks)
Vue.js is an open-source model–view–viewmodel JavaScript framework for building user interfaces and single-page applications.HighLevel (Marketing automation, CRM)
HighLevel is an all-in-one marketing and automation platform designed for marketing agencies and small businesses to manage CRM, marketing campaigns, sales funnels, appointment scheduling, and more.Bunny (CDN)
Google Cloud CDN (CDN)
Cloud CDN uses Google's global edge network to serve content closer to users.Nginx (Web servers, Reverse proxies)
Nginx is a web server that can also be used as a reverse proxy, load balancer, mail proxy and HTTP cache.Elementor Addon Elements:1.0 (Widgets, WordPress plugins)
Widgets and extensions to extend the Elementor Page Builder.MySQL (Databases)
MySQL is an open-source relational database management system.jQuery Migrate:3.4.1 (JavaScript libraries)
Query Migrate is a javascript library that allows you to preserve the compatibility of your jQuery code developed for versions of jQuery older than 1.9.Google Analytics (Analytics)
Google Analytics is a free web analytics service that tracks and reports website traffic.Google Tag Manager (Tag managers)
Google Tag Manager is a tag management system (TMS) that allows you to quickly and easily update measurement codes and related code fragments collectively known as tags on your website or mobile app.Site Kit:1.174.0 (Analytics, WordPress plugins)
Site Kit is a one-stop solution for WordPress users to use everything Google has to offer to make them successful on the web.PHP (Programming languages)
PHP is a general-purpose scripting language used for web development.Underscore.js:1.13.7 (JavaScript libraries)
Underscore.js is a JavaScript library which provides utility functions for common programming tasks. It is comparable to features provided by Prototype.js and the Ruby language, but opts for a functional programming design instead of extending object prototypes.WordPress (CMS, Blogs)
WordPress is a free and open-source content management system written in PHP and paired with a MySQL or MariaDB database. Features include a plugin architecture and a template system.jQuery (JavaScript libraries)
jQuery is a JavaScript library which is a free, open-source software designed to simplify HTML DOM tree traversal and manipulation, as well as event handling, CSS animation, and Ajax.Font Awesome (Font scripts)
Font Awesome is a font and icon toolkit based on CSS and Less.Elementor:3.35.5 (Page builders, WordPress plugins)
Elementor is a website builder platform for professionals on WordPress.Related reports
Threat Detection Systems
| Detection System | Indicator | Verdict | Alert |
|---|---|---|---|
| DigiCert UltraDNS | links.crackedslab.com | malicious | Sinkholed |
JavaScript (92)
No JavaScripts
HTTP Transactions (134)
| URL | IP | Response | Size |
|---|




