Report Overview
Visitedpublic
2026-01-05 11:44:24
Tags
Submit Tags
URL
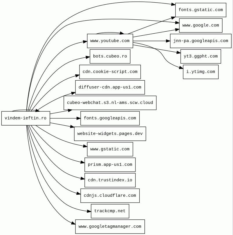
vindem-ieftin.ro/
Finishing URL
vindem-ieftin.ro/
IP / ASN

172.67.137.176
Title
Materiale De Constructii Online - Vindem-ieftin.ro
Detections
urlquery
0
Network Intrusion Detection
1
Threat Detection Systems
2
Host Summary
| Host | Rank | Registered | First Seen | Last Seen | Sent | Received | IP | Fingerprints |
|---|---|---|---|---|---|---|---|---|
i.ytimg.com | 436 | 2007-12-11 | 2012-10-03 | 2026-01-04 | 1.1 kB | 94 kB | ![]() 142.250.74.22 | |
cdnjs.cloudflare.com | 1222 | 2009-02-17 | 2012-05-23 | 2026-01-04 | 936 B | 204 kB | ![]() 104.17.25.14 | |
fonts.googleapis.com | 313 | 2005-01-25 | 2012-05-23 | 2026-01-04 | 1.9 kB | 21 kB | ![]() 216.58.211.10 | |
cdn.cookie-script.com | 107384 | 2013-05-28 | 2020-07-25 | 2025-12-30 | 448 B | 202 kB | ![]() 188.166.63.236 | |
www.gstatic.com | 146047 | 2008-02-11 | 2012-05-29 | 2026-01-04 | 496 B | 850 kB | ![]() 142.250.74.99 | |
www.googletagmanager.com | 283 | 2011-11-11 | 2012-10-04 | 2026-01-04 | 1.8 kB | 1.9 MB | ![]() 142.250.178.104 | |
prism.app-us1.com | 65110 | 2013-11-13 | 2019-01-09 | 2025-12-29 | 454 B | 788 B | ![]() 104.17.31.174 | ![]() |
cdn.trustindex.io | 172330 | 2017-07-28 | 2020-06-02 | 2026-01-05 | 1.4 kB | 95 kB | ![]() 108.157.229.124 | |
yt3.ggpht.com | 1275 | 2008-01-16 | 2014-01-15 | 2026-01-04 | 1.0 kB | 6.1 kB | ![]() 142.250.74.1 | |
website-widgets.pages.dev | 557533 | 2020-09-02 | 2022-12-28 | 2026-01-02 | 1.3 kB | 2.2 kB | ![]() 172.66.44.144 | |
trackcmp.net | 17348 | 2013-07-31 | 2014-05-09 | 2025-12-30 | 526 B | 504 B | ![]() 172.64.153.42 | ![]() |
diffuser-cdn.app-us1.com | 64683 | 2013-11-13 | 2019-06-13 | 2025-12-30 | 434 B | 34 kB | ![]() 104.18.128.216 | |
www.youtube.com 2 alert(s) on this Host | 286 | 2005-02-15 | 2013-04-13 | 2026-01-04 | 10 kB | 7.7 MB | ![]() 142.250.74.46 | |
www.google.com | 22 | 1997-09-15 | 2015-05-10 | 2026-01-04 | 1.3 kB | 120 kB | ![]() 216.58.207.196 | |
vindem-ieftin.ro | 864440 | 2014-03-14 | 2026-01-05 | 2026-01-05 | 74 kB | 4.9 MB | ![]() 104.21.56.234 | ![]() ![]() ![]() |
fonts.gstatic.com | unknown | 2008-02-11 | 2014-04-02 | 2026-01-04 | 6.1 kB | 377 kB | ![]() 142.250.74.35 | |
bots.cubeo.ro | unknown | 2021-05-31 | 2023-05-30 | 2023-07-13 | 4.2 kB | 2.0 kB | ![]() 51.15.79.135 | |
cubeo-webchat.s3.nl-ams.scw.cloud | unknown | 2018-07-17 | 2026-01-05 | 2026-01-05 | 920 B | 934 kB | ![]() 51.158.211.1 | |
jnn-pa.googleapis.com | 1579 | 2005-01-25 | 2021-11-16 | 2026-01-04 | 2.4 kB | 2.4 kB | ![]() 216.58.211.10 |
Cloudflare (CDN)
Cloudflare is a web-infrastructure and website-security company, providing content-delivery-network services, DDoS mitigation, Internet security, and distributed domain-name-server services.Nginx:1.26.3 (Web servers, Reverse proxies)
Nginx is a web server that can also be used as a reverse proxy, load balancer, mail proxy and HTTP cache.Envoy (Reverse proxies)
Envoy is an open-source edge and service proxy, designed for cloud-native applications.PHP:8.1.33 (Programming languages)
PHP is a general-purpose scripting language used for web development.Amazon CloudFront (CDN)
Amazon CloudFront is a fast content delivery network (CDN) service that securely delivers data, videos, applications, and APIs to customers globally with low latency, high transfer speeds.Amazon Web Services (PaaS)
Amazon Web Services (AWS) is a comprehensive cloud services platform offering compute power, database storage, content delivery and other functionality.Ubuntu (Operating systems)
Ubuntu is a free and open-source operating system on Linux for the enterprise server, desktop, cloud, and IoT.Apache HTTP Server:2.4.52 (Web servers)
Apache is a free and open-source cross-platform web server software.PHP:8.1.34 (Programming languages)
PHP is a general-purpose scripting language used for web development.LiteSpeed Cache (Caching, WordPress plugins)
LiteSpeed Cache is an all-in-one site acceleration plugin for WordPress.LiteSpeed (Web servers)
LiteSpeed is a high-scalability web server.Litespeed Cache (Caching, WordPress plugins)
LiteSpeed Cache is an all-in-one site acceleration plugin for WordPress.Gravity Forms (WordPress plugins, Form builders)
jQuery (JavaScript libraries)
jQuery is a JavaScript library which is a free, open-source software designed to simplify HTML DOM tree traversal and manipulation, as well as event handling, CSS animation, and Ajax.reCAPTCHA (Security)
reCAPTCHA is a free service from Google that helps protect websites from spam and abuse.PHP (Programming languages)
PHP is a general-purpose scripting language used for web development.MySQL (Databases)
MySQL is an open-source relational database management system.Google Tag Manager (Tag managers)
Google Tag Manager is a tag management system (TMS) that allows you to quickly and easily update measurement codes and related code fragments collectively known as tags on your website or mobile app.WordPress (CMS, Blogs)
WordPress is a free and open-source content management system written in PHP and paired with a MySQL or MariaDB database. Features include a plugin architecture and a template system.YouTube (Video players)
YouTube is a video sharing service where users can create their own profile, upload videos, watch, like and comment on other videos.dc.js (JavaScript graphics, JavaScript libraries)
A multi-dimensional charting library built to work natively with crossfilter and rendered using d3.jsNginx (Web servers, Reverse proxies)
Nginx is a web server that can also be used as a reverse proxy, load balancer, mail proxy and HTTP cache.Related reports
Network Intrusion Detection Systems
Suricata /w Emerging Threats Pro
| Timestamp | Severity | Source IP | Destination IP | Alert |
|---|---|---|---|---|
| low | ![]() 172.18.0.38 | ![]() 172.66.47.112 | ET INFO Observed Cloudflare Page Developer Domain (pages .dev in TLS SNI) |
Threat Detection Systems
| Detection System | Indicator | Verdict | Alert |
|---|---|---|---|
| Private YARA rules | www.youtube.com/s/player/50cc0679/player_ias.vflset/en_US/base.js?cb=ecb | audit | Hunting_JS_WebAssembly |
| Private YARA rules | www.youtube.com/s/player/50cc0679/player_ias.vflset/en_US/base.js | audit | Hunting_JS_WebAssembly |
JavaScript (373)
No JavaScripts
HTTP Transactions (181)
| URL | IP | Response | Size |
|---|






