Report Overview
Visitedpublic
2026-02-27 23:24:17
Tags
Submit Tags
URL
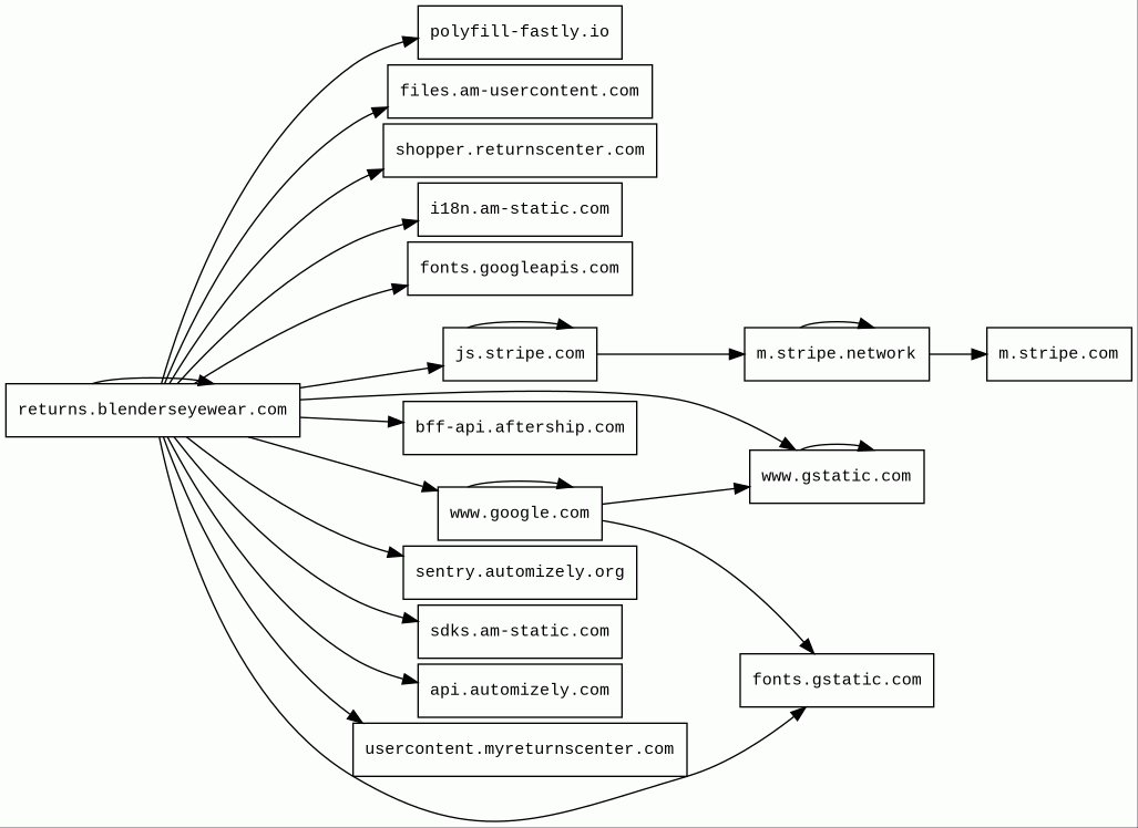
returns.blenderseyewear.com
Finishing URL
returns.blenderseyewear.com/
IP / ASN

104.19.180.3
Title
Hassle-free returns
Detections
urlquery
0
Network Intrusion Detection
0
Threat Detection Systems
1
Host Summary
| Host | Rank | Registered | First Seen | Last Seen | Sent | Received | IP | Fingerprints |
|---|---|---|---|---|---|---|---|---|
fonts.googleapis.com | 313 | 2005-01-25 | 2012-05-23 | 2026-02-22 | 937 B | 4.5 kB | ![]() 142.250.74.10 | |
m.stripe.network | 9008 | 2017-03-16 | 2017-05-17 | 2026-02-23 | 956 B | 92 kB | ![]() 151.101.128.176 | |
m.stripe.com | 7920 | 1995-09-12 | 2017-01-30 | 2026-02-23 | 496 B | 762 B | ![]() 52.40.184.193 | |
returns.blenderseyewear.com | unknown | 2011-09-20 | 2026-02-27 | 2026-02-27 | 1.6 kB | 92 kB | ![]() 104.19.180.3 | |
i18n.am-static.com | 3488195 | 2019-07-10 | 2022-11-02 | 2026-02-23 | 508 B | 3.3 kB | ![]() 172.64.147.205 | |
files.am-usercontent.com | 1635074 | 2019-07-10 | 2023-02-28 | 2026-02-26 | 987 B | 143 kB | ![]() 52.84.50.20 | |
js.stripe.com | 7985 | 1995-09-12 | 2012-09-30 | 2026-02-23 | 1.5 kB | 938 kB | ![]() 151.101.128.176 | |
sentry.automizely.org | 767977 | 2018-12-07 | 2020-06-08 | 2026-01-21 | 1.3 kB | 996 B | ![]() 104.18.39.41 | |
sdks.am-static.com | 635807 | 2019-07-10 | 2021-11-19 | 2026-02-23 | 2.7 kB | 241 kB | ![]() 104.18.40.51 | |
polyfill-fastly.io | 26362 | 2024-02-23 | 2024-02-23 | 2026-02-27 | 489 B | 540 B | ![]() 151.101.1.91 | |
usercontent.myreturnscenter.com | 7262169 | 2017-11-07 | 2018-07-25 | 2025-12-27 | 2.4 kB | 120 kB | ![]() 104.19.180.3 | |
shopper.returnscenter.com 1 alert(s) on this Host | 5009975 | 2007-04-28 | 2023-06-27 | 2025-11-13 | 5.7 kB | 3.8 MB | ![]() 172.64.147.165 | |
www.google.com | 22 | 1997-09-15 | 2015-05-10 | 2026-02-22 | 1.9 kB | 99 kB | ![]() 172.217.19.228 | |
api.automizely.com | 455367 | 2015-05-30 | 2019-07-19 | 2026-02-26 | 2.7 kB | 144 kB | ![]() 172.64.153.88 | |
fonts.gstatic.com | unknown | 2008-02-11 | 2014-04-02 | 2026-02-22 | 2.2 kB | 110 kB | ![]() 172.217.21.163 | |
bff-api.aftership.com | 669044 | 2012-01-01 | 2022-10-19 | 2026-02-23 | 572 B | 606 B | ![]() 104.19.153.121 | |
www.gstatic.com | 146047 | 2008-02-11 | 2012-05-29 | 2026-02-22 | 2.4 kB | 2.7 MB | ![]() 172.217.20.163 |
Varnish (Caching)
Varnish is a reverse caching proxy.Fastly (CDN)
Fastly is a cloud computing services provider. Fastly's cloud platform provides a content delivery network, Internet security services, load balancing, and video & streaming services.Nginx (Web servers, Reverse proxies)
Nginx is a web server that can also be used as a reverse proxy, load balancer, mail proxy and HTTP cache.Cloudflare (CDN)
Cloudflare is a web-infrastructure and website-security company, providing content-delivery-network services, DDoS mitigation, Internet security, and distributed domain-name-server services.Google Cloud CDN (CDN)
Cloud CDN uses Google's global edge network to serve content closer to users.Google Cloud (IaaS)
Google Cloud is a suite of cloud computing services.Amazon Web Services (PaaS)
Amazon Web Services (AWS) is a comprehensive cloud services platform offering compute power, database storage, content delivery and other functionality.Google Cloud Storage (Miscellaneous)
Google Cloud Storage allows world-wide storage and retrieval of any amount of data at any time.Amazon CloudFront (CDN)
Amazon CloudFront is a fast content delivery network (CDN) service that securely delivers data, videos, applications, and APIs to customers globally with low latency, high transfer speeds.Stripe (Payment processors)
Stripe offers online payment processing for internet businesses as well as fraud prevention, invoicing and subscription management.Express (Web frameworks, Web servers)
Express is a web application framework for Node.js, released as free and open-source software under the MIT License. It is designed for building web applications and APIs.Node.js (Programming languages)
Node.js is an open-source, cross-platform, JavaScript runtime environment that executes JavaScript code outside a web browser.Related reports
Threat Detection Systems
| Detection System | Indicator | Verdict | Alert |
|---|---|---|---|
| Private YARA rules | shopper.returnscenter.com/_next/static/chunks/pages/_app-9c7c869640370603.js | audit | Hunting_JS_WebAssembly |
JavaScript (37)
No JavaScripts
HTTP Transactions (55)
| URL | IP | Response | Size |
|---|
