Report Overview
Visitedpublic
2024-06-09 22:08:39
Tags
Submit Tags
URL
www.heavy-r.com/free_porn/innocent-cheating-girlfriend.html
Finishing URL
www.heavy-r.com/free_porn/innocent-cheating-girlfriend.html
IP / ASN

172.67.71.160
Title
Innocent Cheating Girlfriend Videos - Free Porn Videos
Detections
urlquery
0
Network Intrusion Detection
0
Threat Detection Systems
0
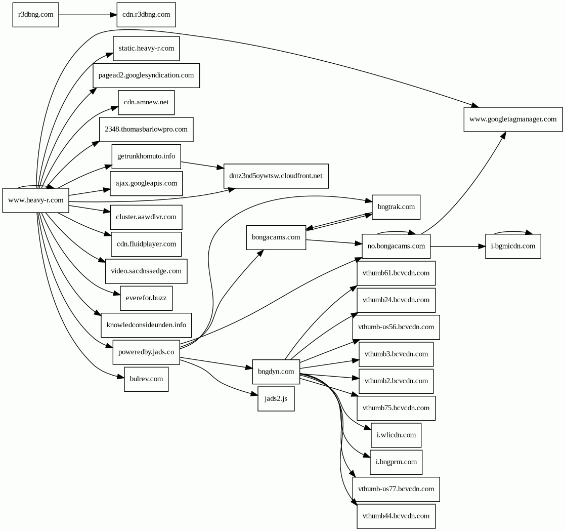
Host Summary
| Host | Rank | Registered | First Seen | Last Seen | Sent | Received | IP | Fingerprints |
|---|---|---|---|---|---|---|---|---|
cluster.aawdlvr.com | unknown | 2024-01-12 | 2024-01-30 19:41:42 | 2024-05-31 08:24:22 | 576 B | 131 kB | ![]() 205.234.175.175 | |
getrunkhomuto.info | unknown | 2024-03-31 | 2024-03-31 12:52:35 | 2024-06-08 17:11:48 | 2.4 kB | 4.3 kB | ![]() 18.173.5.85 | |
pagead2.googlesyndication.com | 101 | 2003-01-21 | 2021-02-20 16:52:05 | 2024-06-08 23:01:50 | 856 B | 1.6 kB | ![]() 142.250.74.162 | |
cdn.2516june2024.com | unknown | 2024-06-02 | 2024-06-05 08:04:41 | 2024-06-05 08:06:45 | 426 B | 53 kB | ![]() 92.223.97.97 | |
bongacams.com | 16616 | 2012-01-25 | 2012-05-22 14:36:04 | 2024-06-08 22:33:31 | 1.4 kB | 316 kB | ![]() 195.85.23.89 | |
vthumb61.bcvcdn.com | unknown | 2020-03-17 | 2020-07-21 10:28:18 | 2022-11-26 16:21:34 | 679 B | 346 kB | ![]() 195.85.23.8 | |
www.heavy-r.com | 196916 | 2010-04-08 | 2012-05-30 04:39:53 | 2024-06-05 17:30:27 | 11 kB | 360 kB | ![]() 104.26.2.85 | |
everefor.buzz | unknown | 2022-09-19 | 2022-10-20 08:34:33 | 2024-02-22 23:09:06 | 567 B | 33 kB | ![]() 54.225.185.110 | |
ocsp.usertrust.com | 899 | 1997-12-05 | 2012-05-21 17:43:18 | 2024-06-08 18:12:15 | 1.7 kB | 5.1 kB | ![]() 172.64.149.23 | |
vthumb75.bcvcdn.com | unknown | 2020-03-17 | 2020-10-14 23:00:55 | 2024-05-28 14:53:28 | 675 B | 262 kB | ![]() 195.85.23.248 | |
cdn.2526june2024.com | unknown | unknown | No data | No data | 429 B | 40 kB | ![]() 92.223.97.97 | |
video.sacdnssedge.com | unknown | 2024-01-30 | 2024-01-31 14:27:57 | 2024-06-08 18:47:22 | 542 B | 52 kB | ![]() 185.76.9.14 | |
bngtrak.com | unknown | 2023-04-14 | 2023-04-17 10:11:19 | 2024-06-08 22:33:31 | 517 B | 76 kB | ![]() 31.192.112.221 | |
vthumb2.bcvcdn.com | unknown | 2020-03-17 | 2020-03-20 17:32:08 | 2024-05-27 14:07:12 | 672 B | 646 kB | ![]() 195.85.23.8 | |
i.wlicdn.com | unknown | 2023-08-31 | 2023-08-31 11:32:26 | 2024-06-08 19:47:24 | 7.5 kB | 125 kB | ![]() 195.85.23.30 | |
knowledconsideunden.info | unknown | unknown | No data | No data | 432 B | 840 B | ![]() 104.21.45.236 | |
bulrev.com | unknown | 2022-02-11 | 2022-02-14 09:48:21 | 2024-06-08 11:45:48 | 2.3 kB | 933 kB | ![]() 51.161.119.209 | |
cdn.fluidplayer.com | 33284 | 2016-09-22 | 2017-08-29 01:05:16 | 2024-06-08 17:36:20 | 423 B | 53 kB | ![]() 185.76.9.17 | |
zerossl.ocsp.sectigo.com | 4049 | 2018-08-16 | 2020-05-09 21:05:29 | 2024-06-08 19:15:09 | 336 B | 1.2 kB | ![]() 172.64.149.23 | |
i.bngprm.com | unknown | 2022-11-07 | 2022-11-11 00:27:29 | 2024-06-07 18:59:46 | 2.7 kB | 7.6 kB | ![]() 64.210.135.145 | |
i.bgmicdn.com | unknown | 2024-02-12 | 2024-02-12 15:58:53 | 2024-06-08 22:33:33 | 73 kB | 4.6 MB | ![]() 195.85.23.30 | |
static.heavy-r.com | 264439 | 2010-04-08 | 2017-01-30 08:24:58 | 2024-06-05 17:30:29 | 12 kB | 225 kB | ![]() 37.48.81.1 | |
ajax.googleapis.com | 12905 | 2005-01-25 | 2013-08-16 11:51:31 | 2024-06-08 22:43:56 | 431 B | 34 kB | ![]() 216.58.207.234 | |
dmz3nd5oywtsw.cloudfront.net | unknown | 2008-04-25 | 2022-02-16 20:05:16 | 2024-06-07 13:20:55 | 1.1 kB | 37 kB | ![]() 18.239.47.89 | |
cdn.r3dbng.com | unknown | 2023-10-16 | 2023-10-26 16:07:19 | 2024-06-05 16:18:01 | 495 B | 94 kB | ![]() 64.210.135.115 | |
vthumb-us77.bcvcdn.com | unknown | 2020-03-17 | 2022-12-01 18:26:06 | 2024-06-05 21:10:14 | 1.0 kB | 184 kB | ![]() 195.85.23.248 | |
vthumb24.bcvcdn.com | unknown | 2020-03-17 | 2020-03-20 17:31:25 | 2024-05-29 15:07:17 | 504 B | 156 kB | ![]() 195.85.23.248 | |
vthumb-us56.bcvcdn.com | unknown | 2020-03-17 | 2022-06-12 17:21:16 | 2024-06-04 15:33:41 | 509 B | 256 kB | ![]() 195.85.23.248 | |
vthumb3.bcvcdn.com | unknown | 2020-03-17 | 2020-03-20 17:31:47 | 2024-05-29 13:56:05 | 673 B | 432 kB | ![]() 195.85.23.248 | |
2348.thomasbarlowpro.com | unknown | 2022-11-11 | 2022-11-24 00:24:08 | 2024-02-19 19:26:27 | 5.1 kB | 126 kB | ![]() 88.208.22.4 | |
cdn.amnew.net | unknown | 2023-08-09 | 2023-08-09 12:42:57 | 2024-06-07 18:12:26 | 861 B | 6.4 kB | ![]() 5.200.15.239 | |
bngdyn.com | 84010 | 2021-06-11 | 2021-07-20 13:43:50 | 2024-05-29 20:02:33 | 1.3 kB | 598 kB | ![]() 185.75.253.87 | |
poweredby.jads.co | 30525 | 2012-05-17 | 2019-12-04 11:34:12 | 2024-06-09 05:26:46 | 2.8 kB | 10 kB | ![]() 185.94.236.253 | |
no.bongacams.com | 354530 | 2012-01-25 | 2012-10-01 01:07:50 | 2024-06-08 16:46:52 | 13 kB | 560 kB | ![]() 195.85.23.95 | |
vthumb44.bcvcdn.com | unknown | 2020-03-17 | 2020-03-20 17:32:12 | 2022-10-20 23:04:23 | 676 B | 338 kB | ![]() 195.85.23.8 | |
www.googletagmanager.com | 75 | 2011-11-11 | 2013-05-22 04:07:37 | 2024-06-08 18:57:32 | 859 B | 205 kB | ![]() 216.58.207.232 |
Related reports
Threat Detection Systems
Public InfoSec YARA rules
No alerts detected
OpenPhish
No alerts detected
PhishTank
No alerts detected
mnemonic secure dns
No alerts detected
Quad9 DNS
No alerts detected
ThreatFox
No alerts detected
JavaScript (124)
| HASH | FROM | Size | First Seen | Last Seen | |
|---|---|---|---|---|---|
| 93aaca25ee40d11a403e1cdc86cfdd42 | DocumentWrite | 339 B | 2024-06-10 | 2025-08-06 | |
Introduced by DocumentWrite First Seen 2024-06-10 Last Seen 2025-08-06 Times Seen 28 Size 339 B (339 bytes) MD5 93aaca25ee40d11a403e1cdc86cfdd42 SHA1 5a997e74311e07ab8ee7fc4a8a0e42cf30c74837 Loading... | |||||
HTTP Transactions (275)
| URL | IP | Response | Size |
|---|





