Report Overview
Visitedpublic
2025-12-19 06:16:43
Tags
Submit Tags
URL
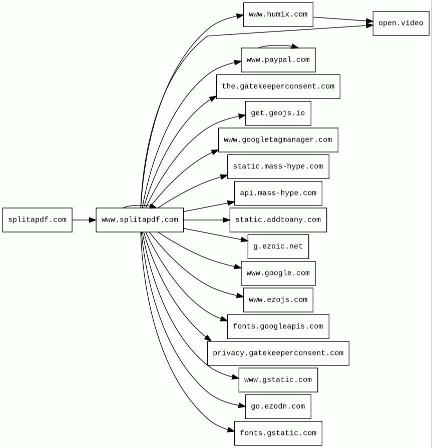
splitapdf.com
Finishing URL
www.splitapdf.com/en/
IP / ASN

172.67.210.102
Title
PDF Splitter: Separate & Extract PDF Pages Free
Detections
urlquery
0
Network Intrusion Detection
1
Threat Detection Systems
0
Host Summary
| Host | Rank | Registered | First Seen | Last Seen | Sent | Received | IP | Fingerprints |
|---|---|---|---|---|---|---|---|---|
www.paypal.com | 1502 | 1999-07-15 | 2012-05-21 | 2025-12-15 | 20 kB | 1.3 MB | ![]() 151.101.65.21 | |
www.splitapdf.com | 1323152 | 2018-06-05 | 2019-01-08 | 2025-01-03 | 12 kB | 505 kB | ![]() 172.67.210.102 | |
www.google.com | 22 | 1997-09-15 | 2015-05-10 | 2025-12-14 | 421 B | 1.7 kB | ![]() 216.58.207.196 | |
privacy.gatekeeperconsent.com | 179119 | 2023-03-07 | 2023-03-14 | 2025-12-17 | 432 B | 2.0 kB | ![]() 104.21.42.32 | |
get.geojs.io | 99948 | 2017-02-18 | 2017-03-30 | 2025-12-15 | 448 B | 1.2 kB | ![]() 172.67.70.233 | |
fonts.googleapis.com | 313 | 2005-01-25 | 2012-05-23 | 2025-12-14 | 491 B | 41 kB | ![]() 142.250.74.10 | |
static.addtoany.com | 28267 | 2006-03-10 | 2012-05-21 | 2025-12-15 | 1.4 kB | 79 kB | ![]() 104.20.20.192 | |
www.gstatic.com | 146047 | 2008-02-11 | 2012-05-29 | 2025-12-14 | 498 B | 850 kB | ![]() 142.250.74.99 | |
www.googletagmanager.com | 283 | 2011-11-11 | 2012-10-04 | 2025-12-14 | 892 B | 735 kB | ![]() 142.251.38.104 | |
www.ezojs.com | 100154 | 2017-10-23 | 2017-11-17 | 2025-12-17 | 838 B | 494 kB | ![]() 104.21.63.106 | |
fonts.gstatic.com | unknown | 2008-02-11 | 2014-04-02 | 2025-12-14 | 5.0 kB | 389 kB | ![]() 142.250.74.35 | |
www.humix.com | 207568 | 1997-10-20 | 2016-10-21 | 2025-12-16 | 412 B | 227 kB | ![]() 104.21.86.205 | |
api.mass-hype.com | 3950592 | 2019-02-06 | 2019-02-25 | 2025-11-18 | 1.1 kB | 1.5 kB | ![]() 108.61.128.102 | ![]() |
splitapdf.com | 1212099 | unknown | No data | No data | 482 B | 108 kB | ![]() 172.67.210.102 | |
open.video | 43991 | 2025-05-28 | 2025-06-17 | 2025-12-12 | 409 B | 227 kB | ![]() 104.26.8.129 | |
g.ezoic.net | 55099 | 2012-01-10 | 2017-10-23 | 2025-12-16 | 4.2 kB | 16 kB | ![]() 52.57.221.121 | |
go.ezodn.com | 73833 | 2020-04-22 | 2020-04-24 | 2025-12-16 | 1.3 kB | 1.1 MB | ![]() 188.114.96.1 | |
the.gatekeeperconsent.com | 169582 | 2023-03-07 | 2023-03-10 | 2025-12-16 | 2.6 kB | 1.2 MB | ![]() 104.21.42.32 | |
static.mass-hype.com | 4223399 | 2019-02-06 | 2019-02-25 | 2025-11-18 | 876 B | 9.8 kB | ![]() 108.61.128.102 | ![]() |
Varnish (Caching)
Varnish is a reverse caching proxy.PayPal (Payment processors)
PayPal is an online payments system that supports online money transfers and serves as an electronic alternative to traditional paper methods like checks and money orders.Cloudflare (CDN)
Cloudflare is a web-infrastructure and website-security company, providing content-delivery-network services, DDoS mitigation, Internet security, and distributed domain-name-server services.reCAPTCHA (Security)
reCAPTCHA is a free service from Google that helps protect websites from spam and abuse.Ezoic (Analytics, Advertising)
Ezoic is a website optimisation platform for digital publishers and website owners powered by machine learning.Google Tag Manager (Tag managers)
Google Tag Manager is a tag management system (TMS) that allows you to quickly and easily update measurement codes and related code fragments collectively known as tags on your website or mobile app.Apache HTTP Server:2.4.25 (Web servers)
Apache is a free and open-source cross-platform web server software.Debian (Operating systems)
Debian is a Linux software which is a free open-source software.Related reports
Network Intrusion Detection Systems
Suricata /w Emerging Threats Pro
| Timestamp | Severity | Source IP | Destination IP | Alert |
|---|---|---|---|---|
| medium | ![]() 172.18.0.20 | ![]() 172.67.70.233 | ET INFO External IP Address Lookup Domain (get .geojs .io) in TLS SNI |
Threat Detection Systems
No alerts detected
JavaScript (88)
No JavaScripts
HTTP Transactions (71)
| URL | IP | Response | Size |
|---|


