Report Overview
Visitedpublic
2025-08-31 16:00:19
Tags
Submit Tags
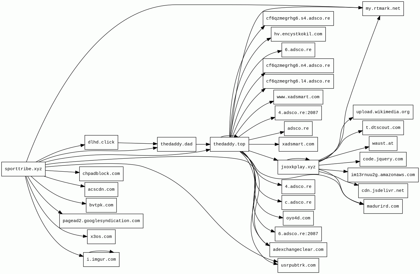
URL
sporttribe.xyz/stream.php?id=461
Finishing URL
sporttribe.xyz/stream.php?id=461
IP / ASN

172.67.174.46
Title
sporttribe.xyz/stream.php?id=461
Detections
urlquery
0
Network Intrusion Detection
21
Threat Detection Systems
4
Host Summary
| Host | Rank | Registered | First Seen | Last Seen | Sent | Received | IP | Fingerprints |
|---|---|---|---|---|---|---|---|---|
madurird.com 2 alert(s) on this Host | 7966 | 2023-10-06 | 2023-10-07 | 2025-08-31 | 817 B | 218 kB | ![]() 104.18.41.59 | |
4.adsco.re | 95532 | 2017-02-14 | 2021-01-04 | 2025-08-29 | 849 B | 860 B | ![]() 162.252.214.5 | |
pagead2.googlesyndication.com | 610 | 2003-01-21 | 2012-05-21 | 2025-08-28 | 469 B | 163 kB | ![]() 142.250.74.34 | |
dlhd.click | 421946 | 2025-07-21 | 2025-07-31 | 2025-08-31 | 531 B | 309 kB | ![]() 172.67.190.151 | |
cf6qzmegrhg6.l4.adsco.re | unknown | unknown | No data | No data | 456 B | 463 B | ![]() 185.200.118.62 | |
adexchangeclear.com | 24943 | 2015-04-27 | 2025-07-16 | 2025-08-27 | 5.0 kB | 10 kB | ![]() 172.67.223.87 | |
oyo4d.com | 201644 | 2019-03-26 | 2025-06-02 | 2025-08-28 | 592 B | 827 B | ![]() 139.45.197.118 | |
upload.wikimedia.org | 4329 | 2003-03-16 | 2012-05-21 | 2025-08-28 | 467 B | 1.8 kB | ![]() 185.15.59.240 | |
thedaddy.dad 1 alert(s) on this Host | 5004040 | unknown | 2025-08-07 | 2025-08-23 | 533 B | 309 kB | ![]() 172.67.131.73 | |
acscdn.com | 18769 | 2020-05-05 | 2020-05-06 | 2025-08-30 | 1.2 kB | 341 kB | ![]() 104.18.17.201 | |
i.imgur.com | 3309 | 2009-01-09 | 2012-05-21 | 2025-08-28 | 864 B | 2.1 kB | ![]() 199.232.196.193 | |
im13rnuu2g.amazonaws.com 1 alert(s) on this Host | unknown | unknown | No data | No data | 467 B | 0 B | ![]() 0.0.0.0 | |
cdn.jsdelivr.net | 1678 | 2012-05-16 | 2012-09-30 | 2025-08-27 | 891 B | 545 kB | ![]() 104.16.175.226 | |
cf6qzmegrhg6.s4.adsco.re | unknown | unknown | No data | No data | 456 B | 463 B | ![]() 185.200.116.60 | |
xadsmart.com | 39181 | 2020-04-18 | 2020-04-19 | 2025-08-27 | 1.7 kB | 257 B | ![]() 104.153.197.251 | |
hv.encystkokil.com 1 alert(s) on this Host | unknown | 2025-05-01 | 2025-05-17 | 2025-08-23 | 424 B | 1.4 kB | ![]() 23.109.170.164 | |
bvtpk.com | 37068 | 2019-03-16 | 2025-05-21 | 2025-08-26 | 407 B | 109 kB | ![]() 104.21.5.190 | |
usrpubtrk.com | 6824 | 2025-06-16 | 2025-06-17 | 2025-08-27 | 970 B | 1.0 kB | ![]() 172.67.186.11 | |
cf6qzmegrhg6.n4.adsco.re | unknown | unknown | No data | No data | 456 B | 463 B | ![]() 38.132.109.126 | |
waust.at | 36042 | unknown | 2016-01-28 | 2025-08-30 | 399 B | 13 kB | ![]() 104.26.4.7 | |
www.xadsmart.com | 409261 | 2020-04-18 | 2020-04-18 | 2025-08-27 | 448 B | 42 kB | ![]() 185.76.9.12 | ![]() |
chpadblock.com | 502272 | 2022-05-26 | 2022-05-26 | 2025-08-22 | 915 B | 0 B | ![]() 0.0.0.0 | |
6.adsco.re | 91627 | 2017-02-14 | 2018-01-15 | 2025-08-29 | 849 B | 993 B | ![]() 104.17.166.186 | |
thedaddy.top | unknown | 2025-08-13 | 2025-08-16 | 2025-08-23 | 969 B | 310 kB | ![]() 104.21.36.112 | |
jxoxkplay.xyz | 3757661 | 2025-06-13 | 2025-08-01 | 2025-08-30 | 1.4 kB | 129 kB | ![]() 104.21.6.120 | |
x3os.com | 19468 | 2021-03-18 | 2025-04-24 | 2025-08-25 | 592 B | 829 B | ![]() 139.45.196.64 | |
c.adsco.re | 100769 | 2017-02-14 | 2017-11-29 | 2025-08-29 | 509 B | 78 kB | ![]() 104.17.166.186 | |
code.jquery.com | 4915 | 2005-12-10 | 2012-05-21 | 2025-08-27 | 421 B | 90 kB | ![]() 151.101.66.137 | |
adsco.re | 3069 | 2017-02-14 | 2017-04-03 | 2025-08-29 | 444 B | 1.8 kB | ![]() 162.252.214.5 | |
my.rtmark.net | 43911 | 2014-10-29 | 2015-02-04 | 2025-08-28 | 1.4 kB | 2.6 kB | ![]() 104.18.41.22 | |
t.dtscout.com | 54823 | 2013-11-01 | 2017-01-30 | 2025-08-30 | 501 B | 2.8 kB | ![]() 172.67.70.180 | |
sporttribe.xyz | unknown | unknown | No data | No data | 500 B | 82 kB | ![]() 104.21.30.237 | ![]() |
Cloudflare (CDN)
Cloudflare is a web-infrastructure and website-security company, providing content-delivery-network services, DDoS mitigation, Internet security, and distributed domain-name-server services.Google Cloud (IaaS)
Google Cloud is a suite of cloud computing services.Google Cloud CDN (CDN)
Cloud CDN uses Google's global edge network to serve content closer to users.Nginx (Web servers, Reverse proxies)
Nginx is a web server that can also be used as a reverse proxy, load balancer, mail proxy and HTTP cache.Apache Traffic Server:9.2.11 (Web servers)
Apache Traffic Server is an open-source caching and proxying server that serves as an HTTP/1.1 and HTTP/2 reverse proxy with caching capabilities, load balancing, request routing, SSL termination, and support for advanced HTTP features.Google Cloud Storage (Miscellaneous)
Google Cloud Storage allows world-wide storage and retrieval of any amount of data at any time.CDN77 (CDN)
CDN77 is a content delivery network (CDN).Varnish (Caching)
Varnish is a reverse caching proxy.LiteSpeed Cache (Caching, WordPress plugins)
LiteSpeed Cache is an all-in-one site acceleration plugin for WordPress.LiteSpeed (Web servers)
LiteSpeed is a high-scalability web server.Litespeed Cache (Caching, WordPress plugins)
LiteSpeed Cache is an all-in-one site acceleration plugin for WordPress.Related reports
Network Intrusion Detection Systems
Suricata /w Emerging Threats Pro
Threat Detection Systems
| Detection System | Indicator | Verdict | Alert |
|---|---|---|---|
| Quad9 DNS | hv.encystkokil.com | malicious | Sinkholed |
| Quad9 DNS | madurird.com | malicious | Sinkholed |
| Quad9 DNS | im13rnuu2g.amazonaws.com | malicious | Sinkholed |
| Quad9 DNS | thedaddy.dad | malicious | Sinkholed |
JavaScript (71)
No JavaScripts
HTTP Transactions (51)
| URL | IP | Response | Size |
|---|






