Report Overview
Visitedpublic
2026-04-20 14:51:40
Tags
Submit Tags
URL
blackwhalepump.com
Finishing URL
blackwhalepump.com/
IP / ASN

172.67.187.169
Title
The Black Whale | $BlackWhale Memecoin on Solana
Detections
urlquery
0
Network Intrusion Detection
0
Threat Detection Systems
0
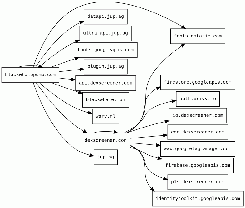
Host Summary
| Host | Rank | Registered | First Seen | Last Seen | Sent | Received | IP | Fingerprints |
|---|---|---|---|---|---|---|---|---|
firebase.googleapis.com | 21765 | 2005-01-25 | 2018-10-19 | 2026-04-16 | 1.2 kB | 1.3 kB | ![]() 142.250.178.42 | |
plugin.jup.ag | unknown | 2021-09-15 | 2025-09-11 | 2026-04-07 | 1.4 kB | 61 kB | ![]() 172.64.144.197 | |
wsrv.nl | 39766 | 2011-01-20 | 2021-12-09 | 2026-04-17 | 1.1 kB | 4.8 kB | ![]() 104.21.91.126 | |
blackwhale.fun | unknown | 2025-12-25 | 2025-12-27 | 2026-02-12 | 438 B | 675 kB | ![]() 185.158.133.1 | |
cdn.dexscreener.com | 1560830 | 2021-06-11 | 2023-07-13 | 2026-04-14 | 584 B | 3.2 kB | ![]() 172.64.149.113 | |
io.dexscreener.com | 396667 | 2021-06-11 | 2022-04-28 | 2026-04-17 | 3.9 kB | 99 kB | ![]() 172.64.149.113 | |
blackwhalepump.com | unknown | unknown | No data | No data | 32 kB | 8.2 MB | ![]() 104.21.84.64 | |
firestore.googleapis.com | 6651 | 2005-01-25 | 2017-10-10 | 2026-04-16 | 5.9 kB | 3.7 kB | ![]() 142.250.178.42 | |
fonts.googleapis.com | 313 | 2005-01-25 | 2012-05-23 | 2026-04-19 | 2.5 kB | 74 kB | ![]() 172.217.19.234 | |
auth.privy.io | 406771 | 2018-10-07 | 2022-11-01 | 2026-04-16 | 1.1 kB | 2.0 kB | ![]() 104.18.20.237 | |
ultra-api.jup.ag | 1548085 | 2021-09-15 | 2025-04-22 | 2026-03-31 | 993 B | 932 B | ![]() 172.64.144.197 | |
api.dexscreener.com | 2085659 | 2021-06-11 | 2022-05-19 | 2026-04-17 | 2.0 kB | 54 kB | ![]() 172.64.149.113 | |
www.googletagmanager.com | 283 | 2011-11-11 | 2012-10-04 | 2026-04-19 | 448 B | 419 kB | ![]() 142.250.74.8 | |
dexscreener.com | 7461 | 2021-06-11 | 2021-06-11 | 2026-04-17 | 107 kB | 9.4 MB | ![]() 104.18.38.143 | |
datapi.jup.ag | 1598796 | 2021-09-15 | 2025-03-12 | 2026-03-31 | 1.0 kB | 5.8 kB | ![]() 172.64.144.197 | |
pls.dexscreener.com | 658352 | 2021-06-11 | 2024-10-03 | 2026-04-17 | 1.9 kB | 5.4 kB | ![]() 104.18.38.143 | |
identitytoolkit.googleapis.com | 28137 | 2005-01-25 | 2019-01-03 | 2026-04-15 | 2.9 kB | 3.8 kB | ![]() 142.250.178.42 | |
jup.ag | 15908 | 2021-09-15 | 2021-09-16 | 2026-04-07 | 439 B | 5.4 kB | ![]() 104.18.43.59 | |
fonts.gstatic.com | unknown | 2008-02-11 | 2014-04-02 | 2026-04-19 | 6.7 kB | 434 kB | ![]() 192.178.25.3 |
Cloudflare (CDN)
Cloudflare is a web-infrastructure and website-security company, providing content-delivery-network services, DDoS mitigation, Internet security, and distributed domain-name-server services.Vercel (PaaS)
Vercel is a cloud platform for static frontends and serverless functions.Cloudflare Bot Management (Security)
Cloudflare bot management solution identifies and mitigates automated traffic to protect websites from bad bots.Nuxt.js (JavaScript frameworks, Web frameworks, Web servers, Static site generator)
Nuxt is a Vue framework for developing modern web applications.Node.js (Programming languages)
Node.js is an open-source, cross-platform, JavaScript runtime environment that executes JavaScript code outside a web browser.Vue.js (JavaScript frameworks)
Vue.js is an open-source model–view–viewmodel JavaScript framework for building user interfaces and single-page applications.Related reports
Threat Detection Systems
No alerts detected
JavaScript (109)
| HASH | FROM | Size | First Seen | Last Seen | |
|---|---|---|---|---|---|
| 59009ac71035fb63eede458c39400f9f | DocumentWrite | 5.3 kB | 2024-02-19 | 2026-04-22 | |
Introduced by DocumentWrite First Seen 2024-02-19 Last Seen 2026-04-22 Times Seen 258 Size 5.3 kB (5260 bytes) MD5 59009ac71035fb63eede458c39400f9f SHA1 31d4673e3ed5142fedd0f0ca0912c8529ca624b3 Loading... | |||||
HTTP Transactions (247)
| URL | IP | Response | Size |
|---|

