Report Overview
Visitedpublic
2026-03-02 07:50:17
Tags
Submit Tags
URL
www.robiox.com.py/users/346755457162/profile
Finishing URL
www.robiox.com.py/users/346755457162/profile
IP / ASN

138.226.236.35
Title
TheBigLakers - Roblox
Detections
urlquery
0
Network Intrusion Detection
0
Threat Detection Systems
9
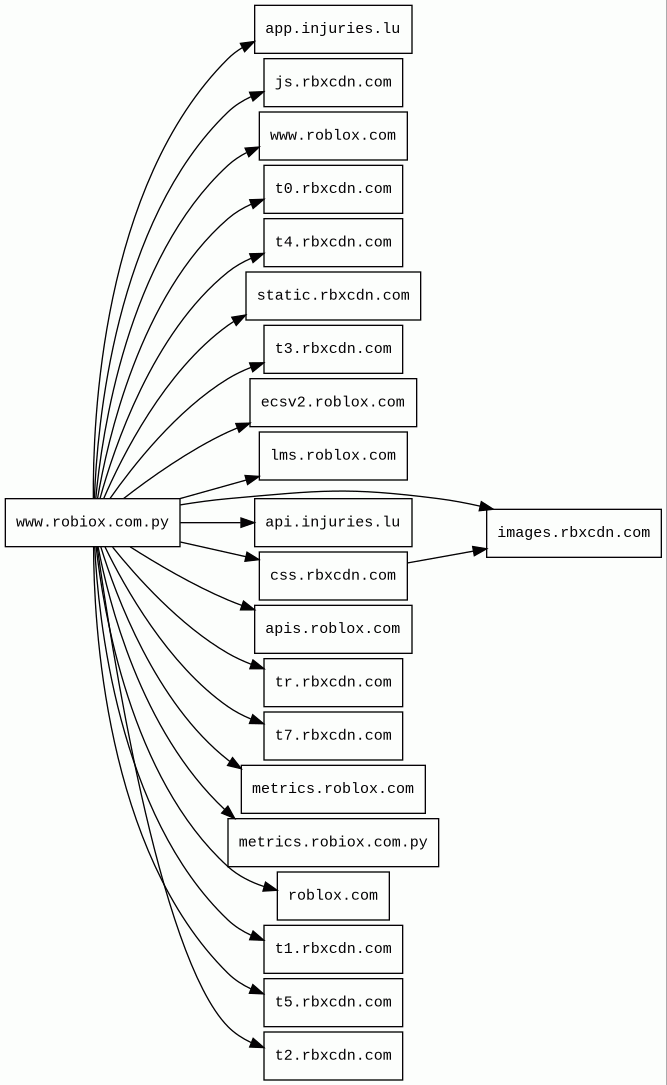
Host Summary
| Host | Rank | Registered | First Seen | Last Seen | Sent | Received | IP | Fingerprints |
|---|---|---|---|---|---|---|---|---|
apis.roblox.com | 22537 | 2004-01-30 | 2019-10-02 | 2026-02-27 | 447 B | 626 B | ![]() 128.116.21.3 | ![]() |
www.roblox.com | 1776 | 2004-01-30 | 2012-05-24 | 2026-02-26 | 2.8 kB | 15 kB | ![]() 128.116.21.3 | |
metrics.roblox.com | 30666 | 2004-01-30 | 2019-02-13 | 2026-02-25 | 1.0 kB | 1.5 kB | ![]() 128.116.21.3 | ![]() |
js.rbxcdn.com | 67902 | 2013-07-17 | 2013-08-16 | 2026-02-26 | 51 kB | 8.7 MB | ![]() 52.84.50.52 | |
t3.rbxcdn.com | 38618 | 2013-07-17 | 2013-08-16 | 2026-02-23 | 1.4 kB | 690 kB | ![]() 52.84.50.114 | |
t1.rbxcdn.com | 38865 | 2013-07-17 | 2013-08-23 | 2026-02-23 | 968 B | 1.2 MB | ![]() 52.84.50.33 | |
t4.rbxcdn.com | 38758 | 2013-07-17 | 2013-09-11 | 2026-02-28 | 464 B | 383 kB | ![]() 52.84.50.14 | |
t2.rbxcdn.com | 38697 | 2013-07-17 | 2013-08-16 | 2026-02-23 | 473 B | 2.2 kB | ![]() 52.84.50.55 | |
static.rbxcdn.com | 57272 | 2013-07-17 | 2017-01-30 | 2026-02-27 | 958 B | 49 kB | ![]() 52.84.50.35 | |
app.injuries.lu 16 alert(s) on this Host | 4683579 | unknown | 2024-10-27 | 2026-02-23 | 7.5 kB | 2.9 MB | ![]() 138.226.236.35 | |
images.rbxcdn.com | 99657 | 2013-07-17 | 2013-08-19 | 2026-02-26 | 3.2 kB | 117 kB | ![]() 52.84.50.52 | |
roblox.com | 80 | 2004-01-30 | 2012-05-24 | 2026-02-26 | 415 B | 1.0 kB | ![]() 128.116.21.3 | |
ecsv2.roblox.com | 21988 | 2004-01-30 | 2015-06-10 | 2026-02-26 | 1.9 kB | 2.0 kB | ![]() 128.116.21.3 | ![]() |
www.robiox.com.py 15 alert(s) on this Host | unknown | unknown | 2025-10-30 | 2026-03-02 | 3.2 kB | 12 kB | ![]() 138.226.236.35 | |
metrics.robiox.com.py 4 alert(s) on this Host | unknown | unknown | 2025-10-30 | 2026-02-25 | 521 B | 0 B | ![]() 0.0.0.0 | |
t5.rbxcdn.com | 38760 | 2013-07-17 | 2013-09-07 | 2026-02-27 | 990 B | 71 kB | ![]() 52.84.50.5 | |
api.injuries.lu 32 alert(s) on this Host | 5485296 | unknown | 2024-10-15 | 2026-02-23 | 18 kB | 33 kB | ![]() 138.226.236.35 | |
tr.rbxcdn.com | 26027 | 2013-07-17 | 2019-05-23 | 2026-02-26 | 10 kB | 138 kB | ![]() 52.84.50.35 | ![]() |
t7.rbxcdn.com | 38692 | 2013-07-17 | 2013-08-16 | 2026-03-01 | 1.0 kB | 26 kB | ![]() 54.240.174.22 | |
t0.rbxcdn.com | 38879 | 2013-07-17 | 2013-09-11 | 2026-02-23 | 959 B | 354 kB | ![]() 52.84.50.4 | |
lms.roblox.com | 57671 | 2004-01-30 | 2020-05-12 | 2026-02-27 | 454 B | 1.3 kB | ![]() 128.116.21.3 | |
css.rbxcdn.com | 73058 | 2013-07-17 | 2017-02-16 | 2026-02-27 | 18 kB | 2.1 MB | ![]() 52.84.50.124 |
Envoy (Reverse proxies)
Envoy is an open-source edge and service proxy, designed for cloud-native applications.Amazon CloudFront (CDN)
Amazon CloudFront is a fast content delivery network (CDN) service that securely delivers data, videos, applications, and APIs to customers globally with low latency, high transfer speeds.Amazon Web Services (PaaS)
Amazon Web Services (AWS) is a comprehensive cloud services platform offering compute power, database storage, content delivery and other functionality.Amazon S3 (CDN)
Amazon S3 or Amazon Simple Storage Service is a service offered by Amazon Web Services (AWS) that provides object storage through a web service interface.Arkose Labs (Security)
Arkose Labs is a toolkit for fraud prevention that provides solutions to detect and mitigate malicious activity across digital platforms.Related reports
Threat Detection Systems
| Detection System | Indicator | Verdict | Alert |
|---|---|---|---|
| Hagezi Threat Feed | app.injuries.lu | malicious | Sinkholed |
| Hagezi Threat Feed | api.injuries.lu | malicious | Sinkholed |
| Cloudflare DNS | www.robiox.com.py | malicious | Sinkholed |
| Hagezi Threat Feed | www.robiox.com.py | malicious | Sinkholed |
| OpenDNS | www.robiox.com.py | phishing | Phishing Block |
| OpenDNS | metrics.robiox.com.py | phishing | Phishing Block |
| DNS4EU | metrics.robiox.com.py | malicious | Sinkholed |
| Hagezi Threat Feed | metrics.robiox.com.py | malicious | Sinkholed |
| Cloudflare DNS | metrics.robiox.com.py | malicious | Sinkholed |
JavaScript (63)
No JavaScripts
HTTP Transactions (254)
| URL | IP | Response | Size |
|---|



