Report Overview
Visitedpublic
2025-06-30 20:51:30
Tags
Submit Tags
URL
flcomps.co.uk/airfryer2/
Finishing URL
flcomps.co.uk/airfryer2/
IP / ASN

104.17.46.19
Title
Win a Good Food Duo 12-in-1 Air Fryer Magazine - Mags Direct
Detections
urlquery
0
Network Intrusion Detection
0
Threat Detection Systems
0
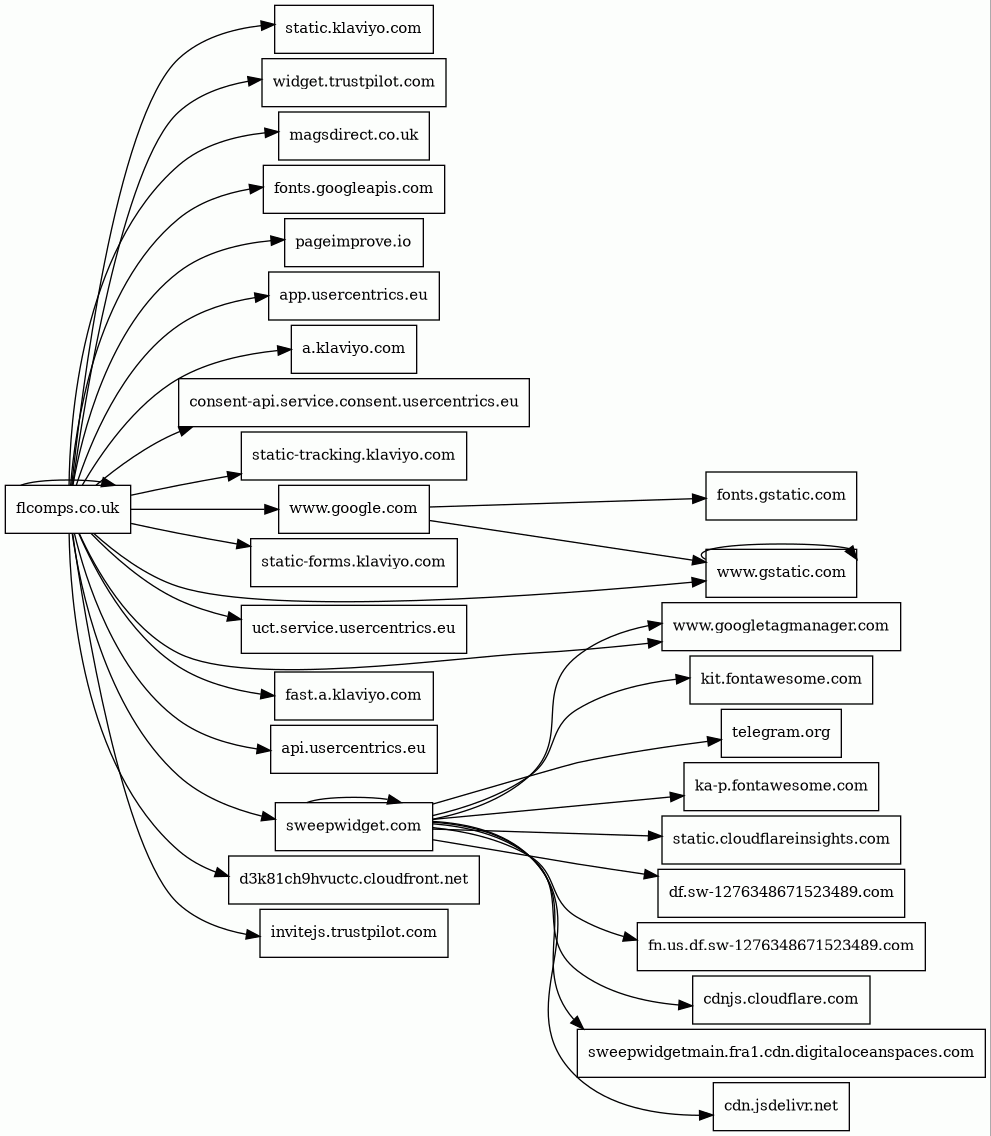
Host Summary
| Host | Rank | Registered | First Seen | Last Seen | Sent | Received | IP | Fingerprints |
|---|---|---|---|---|---|---|---|---|
static.cloudflareinsights.com | 1294 | 2019-08-30 | 2019-09-24 | 2025-06-25 | 508 B | 20 kB | ![]() 104.16.80.73 | |
sweepwidget.com | 213634 | 2015-12-30 | 2015-12-31 | 2025-06-10 | 8.3 kB | 1.1 MB | ![]() 172.67.72.167 | |
d3k81ch9hvuctc.cloudfront.net | unknown | 2008-04-25 | 2016-02-04 | 2025-06-29 | 500 B | 95 kB | ![]() 54.240.174.87 | |
cdn.jsdelivr.net | 439 | 2012-05-16 | 2012-09-30 | 2025-06-25 | 862 B | 83 kB | ![]() 151.101.1.229 | |
fn.us.df.sw-1276348671523489.com | unknown | 2022-05-20 | 2024-07-31 | 2025-06-10 | 1.3 kB | 543 B | ![]() 192.158.224.59 | |
widget.trustpilot.com | 6018 | 2007-06-30 | 2017-02-01 | 2025-06-25 | 475 B | 24 kB | ![]() 54.240.174.53 | |
df.sw-1276348671523489.com | unknown | 2022-05-20 | 2024-07-31 | 2025-06-10 | 730 B | 148 kB | ![]() 192.158.224.59 | |
api.usercentrics.eu | 11845 | unknown | 2018-04-17 | 2025-06-26 | 3.2 kB | 44 kB | ![]() 35.241.3.184 | |
app.usercentrics.eu | 12624 | unknown | 2018-08-08 | 2025-06-26 | 6.7 kB | 724 kB | ![]() 35.190.14.188 | |
a.klaviyo.com | 4808 | 2012-03-29 | 2013-06-03 | 2025-06-27 | 2.2 kB | 4.0 kB | ![]() 104.18.40.137 | |
www.gstatic.com | unknown | 2008-02-11 | 2012-05-29 | 2025-06-25 | 1.9 kB | 1.4 MB | ![]() 142.250.74.99 | |
static-forms.klaviyo.com | 5328 | 2012-03-29 | 2021-05-06 | 2025-06-27 | 468 B | 55 kB | ![]() 151.101.130.133 | |
flcomps.co.uk | unknown | 2014-03-13 | 2025-06-30 | 2025-06-30 | 2.1 kB | 1.7 kB | ![]() 104.17.46.19 | |
invitejs.trustpilot.com | 15284 | 2007-06-30 | 2017-11-02 | 2025-06-29 | 419 B | 10 kB | ![]() 3.167.2.47 | |
static-tracking.klaviyo.com | 4414 | 2012-03-29 | 2021-12-02 | 2025-06-26 | 1.5 kB | 44 kB | ![]() 151.101.194.133 | |
telegram.org | 5408 | 2003-12-15 | 2013-12-18 | 2025-06-29 | 422 B | 21 kB | ![]() 149.154.167.99 | |
static.klaviyo.com | 4056 | 2012-03-29 | 2018-04-18 | 2025-06-26 | 12 kB | 756 kB | ![]() 151.101.130.133 | |
ka-p.fontawesome.com | 4489 | 2012-10-18 | 2019-12-16 | 2025-06-25 | 3.6 kB | 552 kB | ![]() 104.18.40.68 | |
fonts.gstatic.com | unknown | 2008-02-11 | 2014-04-02 | 2025-06-25 | 525 B | 16 kB | ![]() 142.250.178.99 | |
sweepwidgetmain.fra1.cdn.digitaloceanspaces.com | unknown | 2017-02-23 | 2022-09-12 | 2025-06-10 | 506 B | 13 kB | ![]() 104.18.42.227 | |
fast.a.klaviyo.com | 5349 | 2012-03-29 | 2018-04-18 | 2025-06-26 | 980 B | 8.9 kB | ![]() 151.101.194.133 | |
pageimprove.io | unknown | 2021-12-02 | 2021-12-08 | 2025-06-24 | 429 B | 530 B | ![]() 104.21.61.96 | |
consent-api.service.consent.usercentrics.eu | unknown | unknown | 2022-02-07 | 2025-06-26 | 1.2 kB | 893 B | ![]() 35.201.111.240 | |
cdnjs.cloudflare.com | 235 | 2009-02-17 | 2012-05-23 | 2025-06-25 | 1.8 kB | 489 kB | ![]() 104.17.24.14 | |
uct.service.usercentrics.eu | 53073 | unknown | 2021-02-17 | 2025-06-26 | 532 B | 416 B | ![]() 34.95.108.180 | |
magsdirect.co.uk | unknown | 2016-01-13 | 2016-02-21 | 2025-03-29 | 26 kB | 876 kB | ![]() 104.17.46.19 | |
www.googletagmanager.com | 75 | 2011-11-11 | 2012-10-04 | 2025-06-25 | 1.3 kB | 1.2 MB | ![]() 142.250.74.136 | |
fonts.googleapis.com | 8877 | 2005-01-25 | 2012-05-23 | 2025-06-25 | 624 B | 27 kB | ![]() 142.250.74.10 | |
kit.fontawesome.com | 1868 | 2012-10-18 | 2019-03-29 | 2025-06-25 | 451 B | 14 kB | ![]() 104.18.40.68 | |
www.google.com | 7 | 1997-09-15 | 2015-05-10 | 2025-06-25 | 3.1 kB | 11 kB | ![]() 142.250.178.100 |
Related reports
Threat Detection Systems
Public InfoSec YARA rules
No alerts detected
OpenPhish
No alerts detected
PhishTank
No alerts detected
Quad9 DNS
No alerts detected
ThreatFox
No alerts detected
JavaScript (118)
No JavaScripts
HTTP Transactions (162)
| URL | IP | Response | Size |
|---|

