Report Overview
Visitedpublic
2026-02-22 21:13:07
Tags
Submit Tags
URL
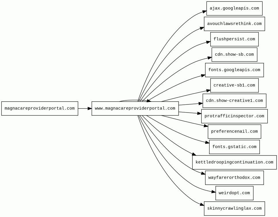
magnacareproviderportal.com/
Finishing URL
www.magnacareproviderportal.com/
IP / ASN

172.67.191.173
Title
Magnacare Provider Portal
Detections
urlquery
0
Network Intrusion Detection
0
Threat Detection Systems
27
Host Summary
| Host | Rank | Registered | First Seen | Last Seen | Sent | Received | IP | Fingerprints |
|---|---|---|---|---|---|---|---|---|
protrafficinspector.com 1 alert(s) on this Host | 614186 | 2025-06-18 | 2025-07-25 | 2026-02-18 | 478 B | 440 B | ![]() 63.176.181.205 | |
skinnycrawlinglax.com 72 alert(s) on this Host | 38609 | 2024-09-01 | 2025-07-09 | 2026-02-19 | 32 kB | 241 kB | ![]() 172.240.108.68 | ![]() |
fonts.googleapis.com | 313 | 2005-01-25 | 2012-05-23 | 2026-02-15 | 1.4 kB | 38 kB | ![]() 142.251.142.234 | |
cdn.storageimagedisplay.com | 170153 | 2024-09-13 | 2024-09-13 | 2026-02-19 | 924 B | 119 kB | ![]() 45.133.44.1 | |
magnacareproviderportal.com | unknown | unknown | No data | No data | 496 B | 146 kB | ![]() 172.67.191.173 | ![]() |
weirdopt.com 3 alert(s) on this Host | 37519 | 2025-07-01 | 2025-07-08 | 2026-02-19 | 434 B | 377 B | ![]() 185.196.197.72 | |
preferencenail.com 9 alert(s) on this Host | 20606 | 2025-07-01 | 2025-07-08 | 2026-02-19 | 1.3 kB | 258 kB | ![]() 185.196.197.72 | |
creative-sb1.com 39 alert(s) on this Host | 22211 | 2025-07-01 | 2025-08-08 | 2026-02-18 | 6.3 kB | 420 kB | ![]() 188.114.96.1 | |
ajax.googleapis.com | 3691 | 2005-01-25 | 2012-05-22 | 2026-02-15 | 454 B | 14 kB | ![]() 216.58.207.202 | |
avouchlawsrethink.com | unknown | 2025-12-28 | 2025-12-30 | 2026-02-11 | 936 B | 104 kB | ![]() 172.240.253.132 | ![]() |
flushpersist.com 6 alert(s) on this Host | 23810 | 2025-07-01 | 2025-07-08 | 2026-02-19 | 1.6 kB | 1.1 kB | ![]() 172.240.108.68 | ![]() |
kettledroopingcontinuation.com 20 alert(s) on this Host | 196057 | 2024-09-01 | 2025-07-30 | 2026-02-18 | 5.2 kB | 9.8 kB | ![]() 172.240.108.76 | ![]() |
wayfarerorthodox.com 18 alert(s) on this Host | unknown | 2024-09-03 | 2025-08-08 | 2026-02-20 | 7.2 kB | 227 kB | ![]() 172.240.108.68 | ![]() |
www.magnacareproviderportal.com | unknown | 2024-12-31 | 2026-02-22 | 2026-02-22 | 13 kB | 1.2 MB | ![]() 172.67.191.173 | ![]() ![]() ![]() |
fonts.gstatic.com | unknown | 2008-02-11 | 2014-04-02 | 2026-02-15 | 3.4 kB | 193 kB | ![]() 216.58.207.227 | |
cdn.show-sb.com 2 alert(s) on this Host | 187612 | 2024-08-20 | 2024-08-31 | 2026-02-18 | 516 B | 2.1 kB | ![]() 172.67.170.115 | |
cdn.show-creative1.com 1 alert(s) on this Host | 392451 | 2024-08-20 | 2024-08-27 | 2026-02-18 | 541 B | 3.5 kB | ![]() 104.21.15.229 |
Envoy (Reverse proxies)
Envoy is an open-source edge and service proxy, designed for cloud-native applications.Nginx:1.21.6 (Web servers, Reverse proxies)
Nginx is a web server that can also be used as a reverse proxy, load balancer, mail proxy and HTTP cache.Cloudflare (CDN)
Cloudflare is a web-infrastructure and website-security company, providing content-delivery-network services, DDoS mitigation, Internet security, and distributed domain-name-server services.LiteSpeed Cache (Caching, WordPress plugins)
LiteSpeed Cache is an all-in-one site acceleration plugin for WordPress.LiteSpeed (Web servers)
LiteSpeed is a high-scalability web server.Litespeed Cache (Caching, WordPress plugins)
LiteSpeed Cache is an all-in-one site acceleration plugin for WordPress.PHP:7.4.33 (Programming languages)
PHP is a general-purpose scripting language used for web development.jQuery (JavaScript libraries)
jQuery is a JavaScript library which is a free, open-source software designed to simplify HTML DOM tree traversal and manipulation, as well as event handling, CSS animation, and Ajax.WordPress:6.9.1 (CMS, Blogs)
WordPress is a free and open-source content management system written in PHP and paired with a MySQL or MariaDB database. Features include a plugin architecture and a template system.MySQL (Databases)
MySQL is an open-source relational database management system.Google AdSense (Advertising)
Google AdSense is a program run by Google through which website publishers serve advertisements that are targeted to the site content and audience.Lightbox (JavaScript libraries)
Lightbox is small javascript library used to overlay images on top of the current page.Yoast SEO:27.0 (SEO, WordPress plugins)
Yoast SEO is a search engine optimisation plugin for WordPress and other platforms.jQuery Migrate:3.4.1 (JavaScript libraries)
Query Migrate is a javascript library that allows you to preserve the compatibility of your jQuery code developed for versions of jQuery older than 1.9.Related reports
Threat Detection Systems
| Detection System | Indicator | Verdict | Alert |
|---|---|---|---|
| Quad9 DNS | preferencenail.com | malicious | Sinkholed |
| Hagezi Threat Feed | preferencenail.com | malicious | Sinkholed |
| Cloudflare DNS | preferencenail.com | malicious | Sinkholed |
| DNS4EU | skinnycrawlinglax.com | malicious | Sinkholed |
| Quad9 DNS | skinnycrawlinglax.com | malicious | Sinkholed |
| Cloudflare DNS | skinnycrawlinglax.com | malicious | Sinkholed |
| Hagezi Threat Feed | skinnycrawlinglax.com | malicious | Sinkholed |
| DNS4EU | creative-sb1.com | malicious | Sinkholed |
| Quad9 DNS | creative-sb1.com | malicious | Sinkholed |
| Cloudflare DNS | creative-sb1.com | malicious | Sinkholed |
| Quad9 DNS | kettledroopingcontinuation.com | malicious | Sinkholed |
| DNS4EU | kettledroopingcontinuation.com | malicious | Sinkholed |
| Cloudflare DNS | kettledroopingcontinuation.com | malicious | Sinkholed |
| Hagezi Threat Feed | kettledroopingcontinuation.com | malicious | Sinkholed |
| Cloudflare DNS | cdn.show-sb.com | malicious | Sinkholed |
| Quad9 DNS | cdn.show-sb.com | malicious | Sinkholed |
| Quad9 DNS | cdn.show-creative1.com | malicious | Sinkholed |
| DNS4EU | wayfarerorthodox.com | malicious | Sinkholed |
| Quad9 DNS | wayfarerorthodox.com | malicious | Sinkholed |
| Hagezi Threat Feed | wayfarerorthodox.com | malicious | Sinkholed |
| Cloudflare DNS | flushpersist.com | malicious | Sinkholed |
| Hagezi Threat Feed | flushpersist.com | malicious | Sinkholed |
| Quad9 DNS | flushpersist.com | malicious | Sinkholed |
| Quad9 DNS | protrafficinspector.com | malicious | Sinkholed |
| Cloudflare DNS | weirdopt.com | malicious | Sinkholed |
| DNS4EU | weirdopt.com | malicious | Sinkholed |
| Quad9 DNS | weirdopt.com | malicious | Sinkholed |
JavaScript (48)
| HASH | FROM | Size | First Seen | Last Seen | |
|---|---|---|---|---|---|
| d7f2f22252f931ca9dbbd030309dd53b | DocumentWrite | 265 B | 2026-02-22 | 2026-02-22 | |
Introduced by DocumentWrite First Seen 2026-02-22 Last Seen 2026-02-22 Times Seen 1 Size 265 B (265 bytes) MD5 d7f2f22252f931ca9dbbd030309dd53b SHA1 aac08b05ecaf8b23b9b4c089f46cbd388c41fefe Loading... | |||||
HTTP Transactions (91)
| URL | IP | Response | Size |
|---|






