Report Overview
Visitedpublic
2026-03-21 01:00:12
Tags
Submit Tags
URL
www.vevor.de/gewindeschneidmaschine-c_10101/m3-m12-vertical-type-pneumatic-tapping-machine-flexible-arm-1000mm-p_010777270304?srsltid=AfmBOooJ0CMroqSBLIAQDLGUJT7GYqZZltUfiaXoUfjrEavO1d2JWXUj
Finishing URL
www.vevor.de/gewindeschneidmaschine-c_10101/m3-m12-vertical-type-pneumatic-tapping-machine-flexible-arm-1000mm-p_010777270304?srsltid=AfmBOooJ0CMroqSBLIAQDLGUJT7GYqZZltUfiaXoUfjrEavO1d2JWXUj
IP / ASN

65.9.46.83
Title
Vertikale pneumatische Gewindebohrmaschine, Radius 1000 mm, horizontal, automatisch | VEVOR DE
Detections
urlquery
0
Network Intrusion Detection
2
Threat Detection Systems
0
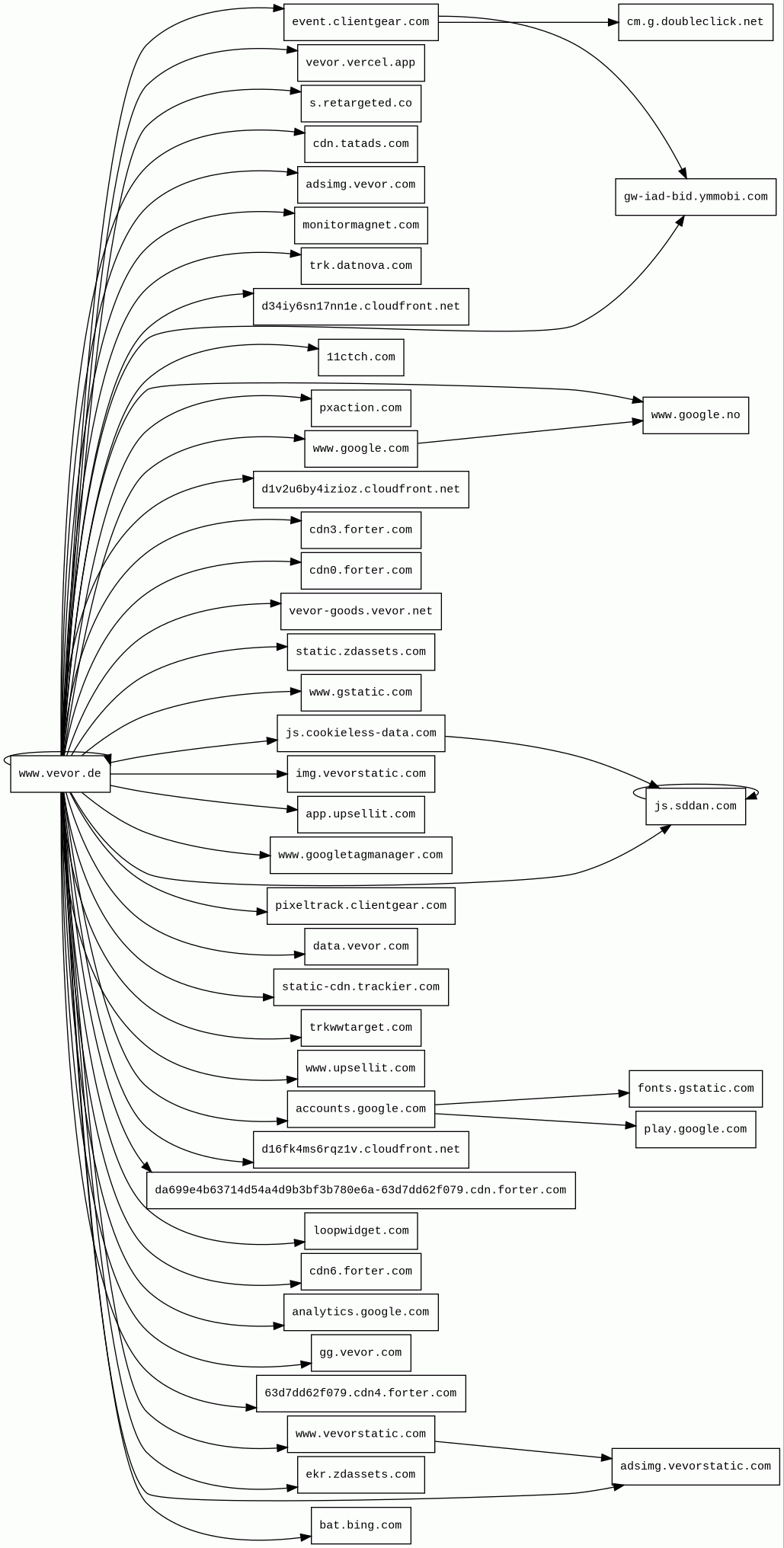
Host Summary
| Host | Rank | Registered | First Seen | Last Seen | Sent | Received | IP | Fingerprints |
|---|---|---|---|---|---|---|---|---|
gg.vevor.com | 807858 | 2009-12-28 | 2023-09-20 | 2026-03-14 | 4.1 kB | 1.1 MB | ![]() 52.84.50.2 | |
d34iy6sn17nn1e.cloudfront.net | unknown | 2008-04-25 | 2025-02-05 | 2026-03-16 | 1.0 kB | 1.4 kB | ![]() 3.167.7.158 | |
pixeltrack.clientgear.com | 247686 | 2013-07-03 | 2016-01-25 | 2026-03-18 | 919 B | 28 kB | ![]() 47.246.49.195 | ![]() |
event.clientgear.com | 20436 | 2013-07-03 | 2017-01-19 | 2026-03-18 | 8.4 kB | 3.8 kB | ![]() 47.252.78.131 | |
loopwidget.com | 111042 | 2024-05-07 | 2024-12-04 | 2026-03-13 | 1.4 kB | 7.0 kB | ![]() 188.114.96.1 | |
adsimg.vevor.com | 933426 | 2009-12-28 | 2022-11-28 | 2026-03-14 | 920 B | 493 kB | ![]() 52.84.50.76 | |
www.gstatic.com | 146047 | 2008-02-11 | 2012-05-29 | 2026-03-15 | 1.3 kB | 100 kB | ![]() 142.251.38.99 | |
trk.datnova.com | 2755176 | 2018-06-26 | 2018-08-02 | 2026-03-14 | 866 B | 1.4 kB | ![]() 188.114.96.1 | |
fonts.gstatic.com | unknown | 2008-02-11 | 2014-04-02 | 2026-03-15 | 1.1 kB | 112 kB | ![]() 172.217.20.163 | |
www.vevor.de | 129690 | unknown | 2017-11-16 | 2026-02-14 | 49 kB | 3.7 MB | ![]() 52.84.50.2 | |
adsimg.vevorstatic.com | 712010 | 2023-03-30 | 2023-04-07 | 2026-03-14 | 10 kB | 247 kB | ![]() 52.84.50.43 | |
www.upsellit.com | 55826 | 2005-01-15 | 2017-01-30 | 2026-03-20 | 418 B | 106 kB | ![]() 34.117.39.58 | |
js.cookieless-data.com | 778981 | 2020-12-02 | 2020-12-28 | 2026-03-13 | 886 B | 24 kB | ![]() 51.158.28.83 | |
da699e4b63714d54a4d9b3bf3b780e6a-63d7dd62f079.cdn.forter.com | unknown | 2001-01-25 | 2026-03-21 | 2026-03-21 | 1.5 kB | 1.9 kB | ![]() 54.158.164.13 | |
s.retargeted.co | 543992 | 2019-01-24 | 2019-05-22 | 2026-03-14 | 412 B | 665 B | ![]() 188.114.97.1 | |
static.zdassets.com | 16846 | 2013-01-28 | 2018-06-23 | 2026-03-16 | 3.0 kB | 950 kB | ![]() 216.198.54.3 | |
www.google.no | 92680 | 2001-02-26 | 2012-06-26 | 2026-03-15 | 7.4 kB | 3.7 kB | ![]() 142.250.74.3 | |
accounts.google.com | 103 | 1997-09-15 | 2012-05-23 | 2026-03-16 | 3.2 kB | 527 kB | ![]() 209.85.233.84 | |
app.upsellit.com | 112923 | 2005-01-15 | 2022-08-03 | 2026-03-17 | 1.6 kB | 50 kB | ![]() 66.226.1.69 | |
js.sddan.com | 295112 | 2012-10-26 | 2013-04-14 | 2026-03-14 | 1.8 kB | 48 kB | ![]() 51.158.29.12 | |
vevor.vercel.app | unknown | 2020-01-28 | 2025-12-30 | 2026-03-14 | 415 B | 379 B | ![]() 216.198.79.3 | |
vevor-goods.vevor.net | 1680915 | 2018-11-16 | 2025-07-16 | 2026-02-14 | 6.1 kB | 1.2 MB | ![]() 155.102.51.7 | ![]() |
d1v2u6by4izioz.cloudfront.net | unknown | 2008-04-25 | 2024-09-21 | 2026-03-16 | 465 B | 2.3 kB | ![]() 3.167.2.99 | |
www.googletagmanager.com | 283 | 2011-11-11 | 2012-10-04 | 2026-03-15 | 444 B | 636 B | ![]() 172.217.19.232 | |
63d7dd62f079.cdn4.forter.com | unknown | 2001-01-25 | 2022-11-09 | 2026-02-14 | 439 B | 492 kB | ![]() 3.167.2.121 | |
data.vevor.com | 847196 | 2009-12-28 | 2022-07-29 | 2026-03-18 | 4.2 kB | 3.9 kB | ![]() 52.84.50.89 | |
trkwwtarget.com | 94334 | 2020-03-30 | 2020-05-20 | 2026-03-12 | 1.4 kB | 2.9 kB | ![]() 34.102.156.140 | |
11ctch.com | 50623 | 2024-12-03 | 2025-01-14 | 2026-03-14 | 6.0 kB | 26 kB | ![]() 88.99.125.65 | |
monitormagnet.com | 196390 | 2024-01-11 | 2024-01-17 | 2026-03-14 | 2.0 kB | 2.6 kB | ![]() 66.29.136.34 | |
play.google.com | 48 | 1997-09-15 | 2013-05-30 | 2026-03-16 | 1.1 kB | 1.1 kB | ![]() 172.217.19.238 | |
www.vevorstatic.com | 962362 | 2023-03-30 | 2023-04-06 | 2026-03-14 | 11 kB | 2.2 MB | ![]() 3.167.2.20 | |
d16fk4ms6rqz1v.cloudfront.net | unknown | 2008-04-25 | 2013-11-08 | 2026-03-20 | 431 B | 471 B | ![]() 3.167.7.192 | |
cdn3.forter.com | 22500 | 2001-01-25 | 2014-04-09 | 2026-03-20 | 454 B | 526 B | ![]() 108.157.214.110 | |
cdn0.forter.com | 24751 | 2001-01-25 | 2016-01-26 | 2026-03-20 | 2.6 kB | 1.8 kB | ![]() 34.225.5.197 | |
cdn.tatads.com | 868201 | 2024-11-13 | 2025-02-03 | 2026-03-14 | 1.4 kB | 4.7 kB | ![]() 65.0.157.74 | |
cdn6.forter.com | 443640 | 2001-01-25 | 2015-02-16 | 2026-03-16 | 502 B | 529 B | ![]() 52.84.50.64 | |
img.vevorstatic.com | 671410 | 2023-03-30 | 2023-04-18 | 2026-03-14 | 4.8 kB | 97 kB | ![]() 54.240.174.101 | |
analytics.google.com | 844 | 1997-09-15 | 2013-05-02 | 2026-03-14 | 1.5 kB | 1.6 kB | ![]() 142.251.38.110 | |
www.google.com | 22 | 1997-09-15 | 2015-05-10 | 2026-03-15 | 17 kB | 13 kB | ![]() 142.251.157.119 | |
static-cdn.trackier.com | 619039 | 2015-06-16 | 2022-09-05 | 2026-03-18 | 440 B | 1.6 kB | ![]() 34.149.104.117 | |
bat.bing.com | 2924 | 1996-01-29 | 2014-04-08 | 2026-03-16 | 4.2 kB | 60 kB | ![]() 150.171.28.10 | |
pxaction.com | 91720 | 2018-11-09 | 2019-04-24 | 2026-03-18 | 401 B | 240 B | ![]() 18.197.44.30 | |
ekr.zdassets.com | 18657 | 2013-01-28 | 2018-06-13 | 2026-03-18 | 472 B | 3.0 kB | ![]() 216.198.53.3 | ![]() |
gw-iad-bid.ymmobi.com | 18018 | 2021-01-29 | 2023-10-14 | 2026-03-18 | 787 B | 93 B | ![]() 47.253.61.56 |
Amazon CloudFront (CDN)
Amazon CloudFront is a fast content delivery network (CDN) service that securely delivers data, videos, applications, and APIs to customers globally with low latency, high transfer speeds.Amazon Web Services (PaaS)
Amazon Web Services (AWS) is a comprehensive cloud services platform offering compute power, database storage, content delivery and other functionality.OpenResty:1.19.9.1 (Web servers)
OpenResty is a web platform based on nginx which can run Lua scripts using its LuaJIT engine.Nginx (Web servers, Reverse proxies)
Nginx is a web server that can also be used as a reverse proxy, load balancer, mail proxy and HTTP cache.Tengine (Web servers)
Tengine is a web server which is based on the Nginx HTTP server.Express (Web frameworks, Web servers)
Express is a web application framework for Node.js, released as free and open-source software under the MIT License. It is designed for building web applications and APIs.Node.js (Programming languages)
Node.js is an open-source, cross-platform, JavaScript runtime environment that executes JavaScript code outside a web browser.Cloudflare (CDN)
Cloudflare is a web-infrastructure and website-security company, providing content-delivery-network services, DDoS mitigation, Internet security, and distributed domain-name-server services.Amazon S3 (CDN)
Amazon S3 or Amazon Simple Storage Service is a service offered by Amazon Web Services (AWS) that provides object storage through a web service interface.Firebase:12.7.0 (Databases, Development)
Firebase is a Google-backed application development software that enables developers to develop iOS, Android and Web apps.Google Sign-in (Authentication)
Google Sign-In is a secure authentication system that reduces the burden of login for users, by enabling them to sign in with their Google account.Google Tag Manager (Tag managers)
Google Tag Manager is a tag management system (TMS) that allows you to quickly and easily update measurement codes and related code fragments collectively known as tags on your website or mobile app.Google Cloud CDN (CDN)
Cloud CDN uses Google's global edge network to serve content closer to users.Google Cloud (IaaS)
Google Cloud is a suite of cloud computing services.Nginx:1.20.2 (Web servers, Reverse proxies)
Nginx is a web server that can also be used as a reverse proxy, load balancer, mail proxy and HTTP cache.Apache HTTP Server (Web servers)
Apache is a free and open-source cross-platform web server software.Vercel (PaaS)
Vercel is a cloud platform for static frontends and serverless functions.Alibaba Cloud Object Storage Service (IaaS)
Alibaba Cloud Object Storage Service (OSS) is a cloud-based object storage service provided by Alibaba Cloud, which allows users to store and access large amounts of data in the cloud.OpenResty:1.21.4.1 (Web servers)
OpenResty is a web platform based on nginx which can run Lua scripts using its LuaJIT engine.Nginx:1.24.0 (Web servers, Reverse proxies)
Nginx is a web server that can also be used as a reverse proxy, load balancer, mail proxy and HTTP cache.Ubuntu (Operating systems)
Ubuntu is a free and open-source operating system on Linux for the enterprise server, desktop, cloud, and IoT.Google Cloud Storage (Miscellaneous)
Google Cloud Storage allows world-wide storage and retrieval of any amount of data at any time.Envoy (Reverse proxies)
Envoy is an open-source edge and service proxy, designed for cloud-native applications.Related reports
Network Intrusion Detection Systems
Suricata /w Emerging Threats Pro
| Timestamp | Severity | Source IP | Destination IP | Alert |
|---|---|---|---|---|
| low | Client IP | ![]() 52.23.111.175 | ET INFO Session Traversal Utilities for NAT (STUN Binding Request) | |
| low | ![]() 52.23.111.175 | Client IP | ET INFO Session Traversal Utilities for NAT (STUN Binding Response) |
Threat Detection Systems
No alerts detected
JavaScript (176)
No JavaScripts
HTTP Transactions (213)
| URL | IP | Response | Size |
|---|





