Report Overview
Visitedpublic
2026-03-20 18:37:19
Tags
Submit Tags
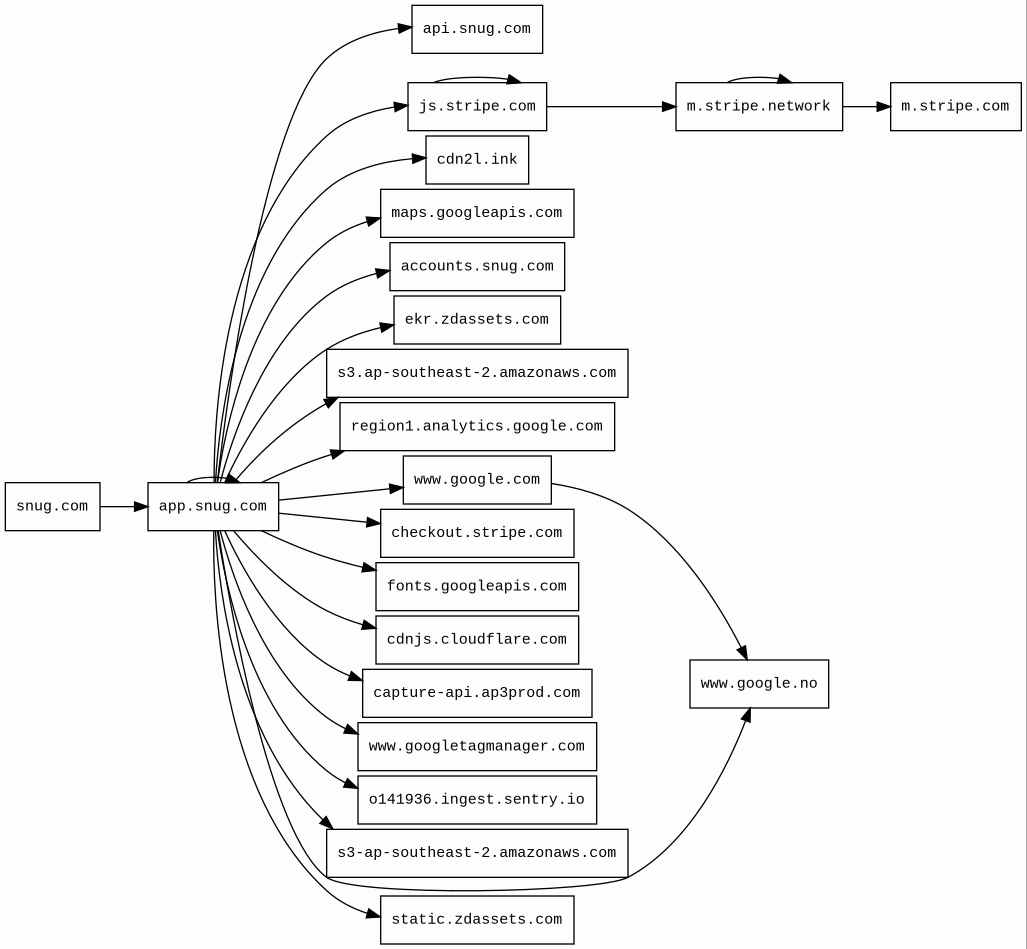
URL
snug.com/apply/holmesstclair
Finishing URL
app.snug.com/apply/holmesstclair
IP / ASN

54.153.211.217
Title
Snug.com
Detections
urlquery
0
Network Intrusion Detection
0
Threat Detection Systems
1
Host Summary
| Host | Rank | Registered | First Seen | Last Seen | Sent | Received | IP | Fingerprints |
|---|---|---|---|---|---|---|---|---|
m.stripe.network | 9008 | 2017-03-16 | 2017-05-17 | 2026-03-16 | 956 B | 92 kB | ![]() 151.101.0.176 | |
ekr.zdassets.com | 18657 | 2013-01-28 | 2018-06-13 | 2026-03-18 | 472 B | 3.0 kB | ![]() 216.198.53.3 | ![]() |
static.zdassets.com | 16846 | 2013-01-28 | 2018-06-23 | 2026-03-16 | 3.0 kB | 949 kB | ![]() 216.198.53.3 | |
cdnjs.cloudflare.com | 1222 | 2009-02-17 | 2012-05-23 | 2026-03-15 | 934 B | 4.6 kB | ![]() 104.17.24.14 | |
js.stripe.com | 7985 | 1995-09-12 | 2012-09-30 | 2026-03-16 | 1.5 kB | 957 kB | ![]() 3.167.2.27 | |
www.googletagmanager.com | 283 | 2011-11-11 | 2012-10-04 | 2026-03-15 | 1.3 kB | 1.5 MB | ![]() 172.217.19.232 | |
fonts.googleapis.com | 313 | 2005-01-25 | 2012-05-23 | 2026-03-15 | 460 B | 6.4 kB | ![]() 172.217.20.170 | |
accounts.snug.com | unknown | 1999-03-15 | 2020-02-17 | 2025-11-10 | 598 B | 718 B | ![]() 3.24.200.41 | |
s3-ap-southeast-2.amazonaws.com | 2522804 | 2005-08-18 | 2012-12-12 | 2026-03-17 | 469 B | 11 kB | ![]() 3.5.169.197 | |
www.google.no | 92680 | 2001-02-26 | 2012-06-26 | 2026-03-15 | 2.5 kB | 1.2 kB | ![]() 172.217.19.227 | |
snug.com | 432064 | 1999-03-15 | 2015-05-18 | 2025-10-28 | 496 B | 3.9 kB | ![]() 54.153.211.217 | |
o141936.ingest.sentry.io | unknown | 2012-04-07 | 2022-06-30 | 2025-11-10 | 627 B | 522 B | ![]() 34.160.81.0 | |
s3.ap-southeast-2.amazonaws.com | unknown | 2005-08-18 | 2017-10-18 | 2026-03-19 | 5.9 kB | 25 MB | ![]() 3.5.167.14 | |
region1.analytics.google.com | 22257 | 1997-09-15 | 2022-03-17 | 2026-03-15 | 1.9 kB | 1.7 kB | ![]() 216.239.34.36 | |
cdn2l.ink | 250216 | 2021-08-18 | 2021-08-19 | 2026-03-17 | 401 B | 154 kB | ![]() 54.240.174.128 | |
www.google.com | 22 | 1997-09-15 | 2015-05-10 | 2026-03-15 | 2.8 kB | 3.9 kB | ![]() 142.251.156.119 | |
api.snug.com | unknown | 1999-03-15 | 2020-02-17 | 2025-11-10 | 2.4 kB | 100 kB | ![]() 54.153.216.113 | |
m.stripe.com | 7920 | 1995-09-12 | 2017-01-30 | 2026-03-16 | 496 B | 762 B | ![]() 18.246.194.59 | |
app.snug.com | 1046595 | 1999-03-15 | 2018-12-02 | 2025-11-10 | 7.9 kB | 11 MB | ![]() 3.167.2.3 | |
checkout.stripe.com | 63989 | 1995-09-12 | 2013-02-05 | 2026-03-14 | 857 B | 96 kB | ![]() 151.101.0.176 | |
maps.googleapis.com 1 alert(s) on this Host | 3442 | 2005-01-25 | 2012-05-22 | 2026-03-15 | 1.9 kB | 760 kB | ![]() 172.217.20.170 | |
capture-api.ap3prod.com | 595079 | 2019-05-08 | 2021-08-18 | 2026-03-12 | 1.0 kB | 1.2 kB | ![]() 52.14.48.233 |
Fastly (CDN)
Fastly is a cloud computing services provider. Fastly's cloud platform provides a content delivery network, Internet security services, load balancing, and video & streaming services.Varnish (Caching)
Varnish is a reverse caching proxy.Cloudflare (CDN)
Cloudflare is a web-infrastructure and website-security company, providing content-delivery-network services, DDoS mitigation, Internet security, and distributed domain-name-server services.Envoy (Reverse proxies)
Envoy is an open-source edge and service proxy, designed for cloud-native applications.Amazon Web Services (PaaS)
Amazon Web Services (AWS) is a comprehensive cloud services platform offering compute power, database storage, content delivery and other functionality.Amazon CloudFront (CDN)
Amazon CloudFront is a fast content delivery network (CDN) service that securely delivers data, videos, applications, and APIs to customers globally with low latency, high transfer speeds.Stripe (Payment processors)
Stripe offers online payment processing for internet businesses as well as fraud prevention, invoicing and subscription management.Amazon S3 (CDN)
Amazon S3 or Amazon Simple Storage Service is a service offered by Amazon Web Services (AWS) that provides object storage through a web service interface.Nginx (Web servers, Reverse proxies)
Nginx is a web server that can also be used as a reverse proxy, load balancer, mail proxy and HTTP cache.Google Cloud CDN (CDN)
Cloud CDN uses Google's global edge network to serve content closer to users.Google Cloud (IaaS)
Google Cloud is a suite of cloud computing services.Google Tag Manager (Tag managers)
Google Tag Manager is a tag management system (TMS) that allows you to quickly and easily update measurement codes and related code fragments collectively known as tags on your website or mobile app.Related reports
Threat Detection Systems
| Detection System | Indicator | Verdict | Alert |
|---|---|---|---|
| Private YARA rules | maps.googleapis.com/maps-api-v3/api/js/64/5d/common.js | audit | Hunting_JS_WebAssembly |
JavaScript (26)
No JavaScripts
HTTP Transactions (66)
| URL | IP | Response | Size |
|---|


