Report Overview
Visitedpublic
2026-03-07 15:06:32
Tags
Submit Tags
URL
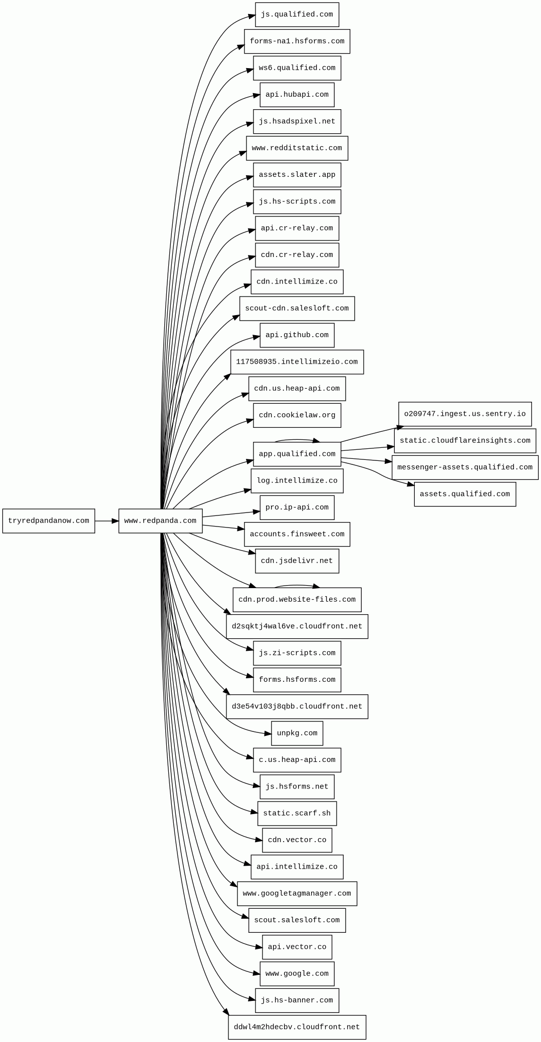
tryredpandanow.com/
Finishing URL
www.redpanda.com/
IP / ASN

172.67.176.159
Title
High-perf Agentic Data Plane & Streaming | Redpanda
Detections
urlquery
0
Network Intrusion Detection
0
Threat Detection Systems
1
Host Summary
| Host | Rank | Registered | First Seen | Last Seen | Sent | Received | IP | Fingerprints |
|---|---|---|---|---|---|---|---|---|
cdn.jsdelivr.net | 1678 | 2012-05-16 | 2012-09-30 | 2026-03-01 | 3.4 kB | 356 kB | ![]() 104.16.175.226 | |
www.redditstatic.com | 5235 | 2011-11-09 | 2012-06-30 | 2026-03-04 | 422 B | 83 kB | ![]() 151.101.65.140 | |
js.zi-scripts.com | 36753 | 2022-08-23 | 2022-12-01 | 2026-03-04 | 1.6 kB | 23 kB | ![]() 104.18.37.212 | |
api.github.com | 17289 | 2007-10-09 | 2012-08-15 | 2026-03-04 | 462 B | 8.6 kB | ![]() 140.82.121.6 | |
accounts.finsweet.com | 448259 | 2015-04-18 | 2021-06-10 | 2026-03-01 | 512 B | 616 B | ![]() 172.67.140.24 | |
js.hs-banner.com | 17150 | 2020-03-09 | 2020-03-26 | 2026-03-02 | 426 B | 71 kB | ![]() 172.64.147.16 | |
static.scarf.sh | 709277 | 2019-04-12 | 2020-08-20 | 2026-03-02 | 492 B | 303 B | ![]() 3.67.33.93 | |
assets.qualified.com | 152169 | 1997-09-20 | 2022-04-19 | 2026-03-06 | 2.0 kB | 3.0 MB | ![]() 104.18.16.5 | |
api.cr-relay.com | 242029 | 2024-03-21 | 2024-05-10 | 2026-03-02 | 1.0 kB | 240 B | ![]() 44.240.222.147 | |
cdn.intellimize.co | 204905 | 2015-12-03 | 2021-12-21 | 2026-03-06 | 428 B | 372 kB | ![]() 151.101.130.132 | |
ws6.qualified.com | 333556 | 1997-09-20 | 2024-09-25 | 2026-03-06 | 845 B | 455 B | ![]() 104.18.17.5 | |
tryredpandanow.com | unknown | unknown | No data | No data | 487 B | 156 kB | ![]() 104.21.80.87 | |
ddwl4m2hdecbv.cloudfront.net | unknown | 2008-04-25 | 2025-06-11 | 2026-03-06 | 451 B | 32 kB | ![]() 18.239.82.48 | |
js.hsforms.net | 43845 | 2013-09-18 | 2013-09-26 | 2026-03-04 | 421 B | 605 kB | ![]() 104.16.5.65 | |
cdn.vector.co | 263464 | 2010-04-22 | 2024-07-24 | 2026-03-01 | 411 B | 77 kB | ![]() 52.84.50.51 | |
d3e54v103j8qbb.cloudfront.net | unknown | 2008-04-25 | 2016-03-11 | 2026-03-02 | 513 B | 90 kB | ![]() 54.192.209.15 | |
api.hubapi.com | 23958 | 2008-05-24 | 2012-06-25 | 2026-03-04 | 507 B | 1.4 kB | ![]() 104.16.49.78 | |
www.googletagmanager.com | 283 | 2011-11-11 | 2012-10-04 | 2026-03-01 | 3.4 kB | 2.3 MB | ![]() 142.251.143.136 | |
app.qualified.com | 90356 | 1997-09-20 | 2019-01-17 | 2026-03-04 | 3.5 kB | 12 kB | ![]() 104.18.16.5 | ![]() |
messenger-assets.qualified.com | unknown | 1997-09-20 | 2026-02-19 | 2026-03-06 | 555 B | 19 kB | ![]() 104.18.16.5 | |
forms.hsforms.com | 29940 | 2013-09-18 | 2018-03-07 | 2026-03-04 | 632 B | 12 kB | ![]() 104.18.80.204 | |
js.hs-scripts.com | 18499 | 2016-07-11 | 2016-08-09 | 2026-03-02 | 417 B | 2.1 kB | ![]() 104.16.138.209 | |
cdn.cr-relay.com | 300837 | 2024-03-21 | 2024-05-10 | 2026-02-28 | 461 B | 18 kB | ![]() 3.173.161.97 | |
www.redpanda.com | unknown | 1998-04-17 | 2019-06-09 | 2026-03-04 | 485 B | 156 kB | ![]() 198.202.211.1 | ![]() |
o209747.ingest.us.sentry.io | 153264 | 2012-04-07 | 2025-03-12 | 2026-03-04 | 652 B | 522 B | ![]() 34.160.81.0 | |
forms-na1.hsforms.com | 47437 | 2013-09-18 | 2022-05-24 | 2026-03-04 | 1.1 kB | 1.4 kB | ![]() 104.18.80.204 | |
assets.slater.app | 687074 | 2023-02-20 | 2023-10-24 | 2026-03-04 | 5.1 kB | 19 kB | ![]() 18.239.36.70 | |
cdn.cookielaw.org | 2972 | 2011-06-20 | 2013-12-28 | 2026-03-02 | 2.9 kB | 539 kB | ![]() 104.18.87.42 | |
api.intellimize.co | 198483 | 2015-12-03 | 2015-12-18 | 2026-03-07 | 1.0 kB | 1.5 kB | ![]() 63.33.138.18 | |
api.vector.co | 272076 | 2010-04-22 | 2023-04-28 | 2026-03-01 | 4.5 kB | 8.0 kB | ![]() 44.253.92.22 | |
c.us.heap-api.com | 45786 | 2020-07-31 | 2023-03-02 | 2026-03-01 | 2.2 kB | 2.1 kB | ![]() 174.129.121.222 | |
pro.ip-api.com | 40593 | 2012-04-24 | 2015-04-06 | 2026-03-04 | 555 B | 372 B | ![]() 51.77.64.70 | |
scout-cdn.salesloft.com | 81292 | 2005-11-21 | 2017-08-09 | 2026-03-06 | 418 B | 7.0 kB | ![]() 104.16.150.240 | |
log.intellimize.co | 190417 | 2015-12-03 | 2017-11-14 | 2026-03-07 | 932 B | 840 B | ![]() 184.33.186.168 | |
unpkg.com | 1093 | 2016-01-06 | 2016-01-07 | 2026-03-01 | 462 B | 1.3 MB | ![]() 104.18.1.22 | ![]() |
scout.salesloft.com | 111913 | 2005-11-21 | 2017-08-09 | 2026-03-06 | 982 B | 1.5 kB | ![]() 34.159.69.191 | |
cdn.prod.website-files.com 1 alert(s) on this Host | 20159 | 2019-01-23 | 2023-11-01 | 2026-03-02 | 25 kB | 2.9 MB | ![]() 104.18.161.117 | |
js.qualified.com | 106077 | 1997-09-20 | 2019-02-21 | 2026-03-04 | 1.7 kB | 682 kB | ![]() 104.18.16.5 | ![]() |
d2sqktj4wal6ve.cloudfront.net | unknown | 2008-04-25 | 2026-03-04 | 2026-03-04 | 3.8 kB | 2.0 MB | ![]() 18.239.82.19 | |
static.cloudflareinsights.com | 4073 | 2019-08-30 | 2019-09-24 | 2026-03-01 | 512 B | 20 kB | ![]() 104.16.80.73 | |
www.google.com | 22 | 1997-09-15 | 2015-05-10 | 2026-03-01 | 1.9 kB | 985 B | ![]() 142.250.178.100 | |
117508935.intellimizeio.com | unknown | 2020-10-22 | 2025-12-10 | 2026-03-04 | 542 B | 17 kB | ![]() 63.32.78.219 | |
cdn.us.heap-api.com | 49924 | 2020-07-31 | 2023-11-09 | 2026-03-04 | 1.8 kB | 680 kB | ![]() 65.9.46.76 | |
js.hsadspixel.net | 23453 | 2017-04-21 | 2017-07-25 | 2026-03-04 | 416 B | 8.8 kB | ![]() 104.17.223.152 |
Cloudflare (CDN)
Cloudflare is a web-infrastructure and website-security company, providing content-delivery-network services, DDoS mitigation, Internet security, and distributed domain-name-server services.Varnish (Caching)
Varnish is a reverse caching proxy.Amazon CloudFront (CDN)
Amazon CloudFront is a fast content delivery network (CDN) service that securely delivers data, videos, applications, and APIs to customers globally with low latency, high transfer speeds.Amazon Web Services (PaaS)
Amazon Web Services (AWS) is a comprehensive cloud services platform offering compute power, database storage, content delivery and other functionality.Node.js (Programming languages)
Node.js is an open-source, cross-platform, JavaScript runtime environment that executes JavaScript code outside a web browser.Express (Web frameworks, Web servers)
Express is a web application framework for Node.js, released as free and open-source software under the MIT License. It is designed for building web applications and APIs.GitHub Pages (PaaS)
GitHub Pages is a static site hosting service.Amazon S3 (CDN)
Amazon S3 or Amazon Simple Storage Service is a service offered by Amazon Web Services (AWS) that provides object storage through a web service interface.Cloudflare Bot Management (Security)
Cloudflare bot management solution identifies and mitigates automated traffic to protect websites from bad bots.Envoy (Reverse proxies)
Envoy is an open-source edge and service proxy, designed for cloud-native applications.React (JavaScript frameworks)
React is an open-source JavaScript library for building user interfaces or UI components.Qualified (Live chat, Marketing automation)
Qualified is a B2B marketer that allows buyers and sales reps to connect through real-time website conversations.Cloudflare Browser Insights (Analytics, RUM)
Cloudflare Browser Insights is a tool that measures the performance of websites from the perspective of users.C3.js (JavaScript libraries)
D3 based reusable chart libraryGoogle Tag Manager (Tag managers)
Google Tag Manager is a tag management system (TMS) that allows you to quickly and easily update measurement codes and related code fragments collectively known as tags on your website or mobile app.jsDelivr (CDN)
JSDelivr is a free public CDN for open-source projects. It can serve web files directly from the npm registry and GitHub repositories without any configuration.jQuery:3.5.1 (JavaScript libraries)
jQuery is a JavaScript library which is a free, open-source software designed to simplify HTML DOM tree traversal and manipulation, as well as event handling, CSS animation, and Ajax.Nginx (Web servers, Reverse proxies)
Nginx is a web server that can also be used as a reverse proxy, load balancer, mail proxy and HTTP cache.Google Cloud CDN (CDN)
Cloud CDN uses Google's global edge network to serve content closer to users.Google Cloud (IaaS)
Google Cloud is a suite of cloud computing services.Google Cloud Storage (Miscellaneous)
Google Cloud Storage allows world-wide storage and retrieval of any amount of data at any time.WebAssembly (Programming languages)
WebAssembly (abbreviated Wasm) is a binary instruction format for a stack-based virtual machine. Wasm is designed as a portable compilation target for programming languages, enabling deployment on the web for client and server applications.Fly.io (PaaS)
Fly is a platform for running full stack apps and databases.Related reports
Threat Detection Systems
| Detection System | Indicator | Verdict | Alert |
|---|---|---|---|
| Private YARA rules | cdn.prod.website-files.com/68ed36e99e31581dedf5dc7c/js/redpanda-data.schunk.b2ce14101321326c.js | audit | Hunting_JS_WebAssembly |
JavaScript (76)
No JavaScripts
HTTP Transactions (155)
| URL | IP | Response | Size |
|---|





