Report Overview
Visitedpublic
2026-04-23 03:31:16
Tags
Submit Tags
URL
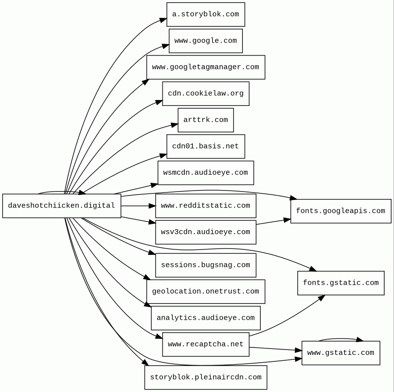
daveshotchiicken.digital/
Finishing URL
daveshotchiicken.digital/
IP / ASN

104.21.32.13
Title
Home | Dave's Hot Chicken
Detections
urlquery
0
Network Intrusion Detection
2
Threat Detection Systems
0
Host Summary
| Host | Rank | Registered | First Seen | Last Seen | Sent | Received | IP | Fingerprints |
|---|---|---|---|---|---|---|---|---|
geolocation.onetrust.com | 4022 | 2004-01-12 | 2018-02-07 | 2026-04-20 | 505 B | 438 B | ![]() 104.18.32.137 | |
wsv3cdn.audioeye.com | 30667 | 2002-04-11 | 2017-03-09 | 2026-04-16 | 4.9 kB | 970 kB | ![]() 104.18.28.155 | |
www.recaptcha.net | 7582 | 2007-01-06 | 2012-07-11 | 2026-04-20 | 1.3 kB | 20 kB | ![]() 142.251.142.227 | |
a.storyblok.com | 165425 | 2015-08-15 | 2017-12-15 | 2026-04-18 | 1.4 kB | 342 kB | ![]() 52.84.50.123 | |
analytics.audioeye.com | 78649 | 2002-04-11 | 2018-08-17 | 2026-04-16 | 487 B | 125 B | ![]() 44.227.131.87 | |
wsmcdn.audioeye.com | 44089 | 2002-04-11 | 2019-12-16 | 2026-04-23 | 423 B | 1.4 kB | ![]() 104.18.29.155 | |
fonts.gstatic.com | unknown | 2008-02-11 | 2014-04-02 | 2026-04-19 | 4.4 kB | 203 kB | ![]() 192.178.25.3 | |
www.gstatic.com | 146047 | 2008-02-11 | 2012-05-29 | 2026-04-19 | 2.0 kB | 1.8 MB | ![]() 142.251.142.227 | |
fonts.googleapis.com | 313 | 2005-01-25 | 2012-05-23 | 2026-04-19 | 1.0 kB | 12 kB | ![]() 172.217.19.234 | |
arttrk.com | 8000 | 2021-11-17 | 2018-04-27 | 2026-04-19 | 522 B | 131 B | ![]() 54.208.211.87 | |
www.google.com | 22 | 1997-09-15 | 2015-05-10 | 2026-04-19 | 2.0 kB | 1.2 kB | ![]() 142.251.152.119 | |
sessions.bugsnag.com | 6736 | 2011-08-18 | 2017-12-08 | 2026-04-22 | 3.7 kB | 2.2 kB | ![]() 35.190.88.7 | |
www.googletagmanager.com | 283 | 2011-11-11 | 2012-10-04 | 2026-04-19 | 4.7 kB | 4.2 MB | ![]() 142.250.74.8 | |
cdn.cookielaw.org | 2972 | 2011-06-20 | 2013-12-28 | 2026-04-20 | 4.0 kB | 628 kB | ![]() 104.18.86.42 | |
www.redditstatic.com | 5235 | 2011-11-09 | 2012-06-30 | 2026-04-22 | 430 B | 68 kB | ![]() 151.101.193.140 | |
cdn01.basis.net | 42884 | 2000-05-15 | 2017-07-10 | 2026-04-19 | 430 B | 6.6 kB | ![]() 23.36.76.114 | |
daveshotchiicken.digital | unknown | unknown | 2026-04-23 | 2026-04-23 | 12 kB | 5.1 MB | ![]() 104.21.32.13 | |
storyblok.pleinaircdn.com | 567086 | 2023-03-08 | 2023-03-10 | 2026-04-16 | 4.5 kB | 4.1 MB | ![]() 104.26.0.153 |
Cloudflare (CDN)
Cloudflare is a web-infrastructure and website-security company, providing content-delivery-network services, DDoS mitigation, Internet security, and distributed domain-name-server services.Amazon CloudFront (CDN)
Amazon CloudFront is a fast content delivery network (CDN) service that securely delivers data, videos, applications, and APIs to customers globally with low latency, high transfer speeds.Amazon S3 (CDN)
Amazon S3 or Amazon Simple Storage Service is a service offered by Amazon Web Services (AWS) that provides object storage through a web service interface.Amazon Web Services (PaaS)
Amazon Web Services (AWS) is a comprehensive cloud services platform offering compute power, database storage, content delivery and other functionality.Google Cloud CDN (CDN)
Cloud CDN uses Google's global edge network to serve content closer to users.Google Cloud (IaaS)
Google Cloud is a suite of cloud computing services.Varnish (Caching)
Varnish is a reverse caching proxy.Netlify (PaaS, CDN)
Netlify providers hosting and server-less backend services for web applications and static websites.Nuxt.js (JavaScript frameworks, Web frameworks, Web servers, Static site generator)
Nuxt is a Vue framework for developing modern web applications.Node.js (Programming languages)
Node.js is an open-source, cross-platform, JavaScript runtime environment that executes JavaScript code outside a web browser.Vue.js (JavaScript frameworks)
Vue.js is an open-source model–view–viewmodel JavaScript framework for building user interfaces and single-page applications.Express (Web frameworks, Web servers)
Express is a web application framework for Node.js, released as free and open-source software under the MIT License. It is designed for building web applications and APIs.Related reports
Network Intrusion Detection Systems
Suricata /w Emerging Threats Pro
| Timestamp | Severity | Source IP | Destination IP | Alert |
|---|---|---|---|---|
| low | Client IP | ![]() 52.84.50.123 | ET INFO CMS Hosting Domain in TLS SNI (storyblok .com) | |
| low | Client IP | ![]() 52.84.50.123 | ET INFO CMS Hosting Domain in TLS SNI (storyblok .com) |
Threat Detection Systems
No alerts detected
JavaScript (68)
| HASH | FROM | Size | First Seen | Last Seen | |
|---|---|---|---|---|---|
| 9cf0f3162cd13d194a27dfac9c5c4e73 | DocumentWrite | 90 B | 2024-03-21 | 2026-04-24 | |
Introduced by DocumentWrite First Seen 2024-03-21 Last Seen 2026-04-24 Times Seen 3147 Size 90 B (90 bytes) MD5 9cf0f3162cd13d194a27dfac9c5c4e73 SHA1 ddd52e04aa4a836b1a957c974bb5c9ad2f74b6db Loading... | |||||
HTTP Transactions (94)
| URL | IP | Response | Size |
|---|

