Report Overview
Visitedpublic
2026-04-08 18:31:08
Tags
Submit Tags
URL
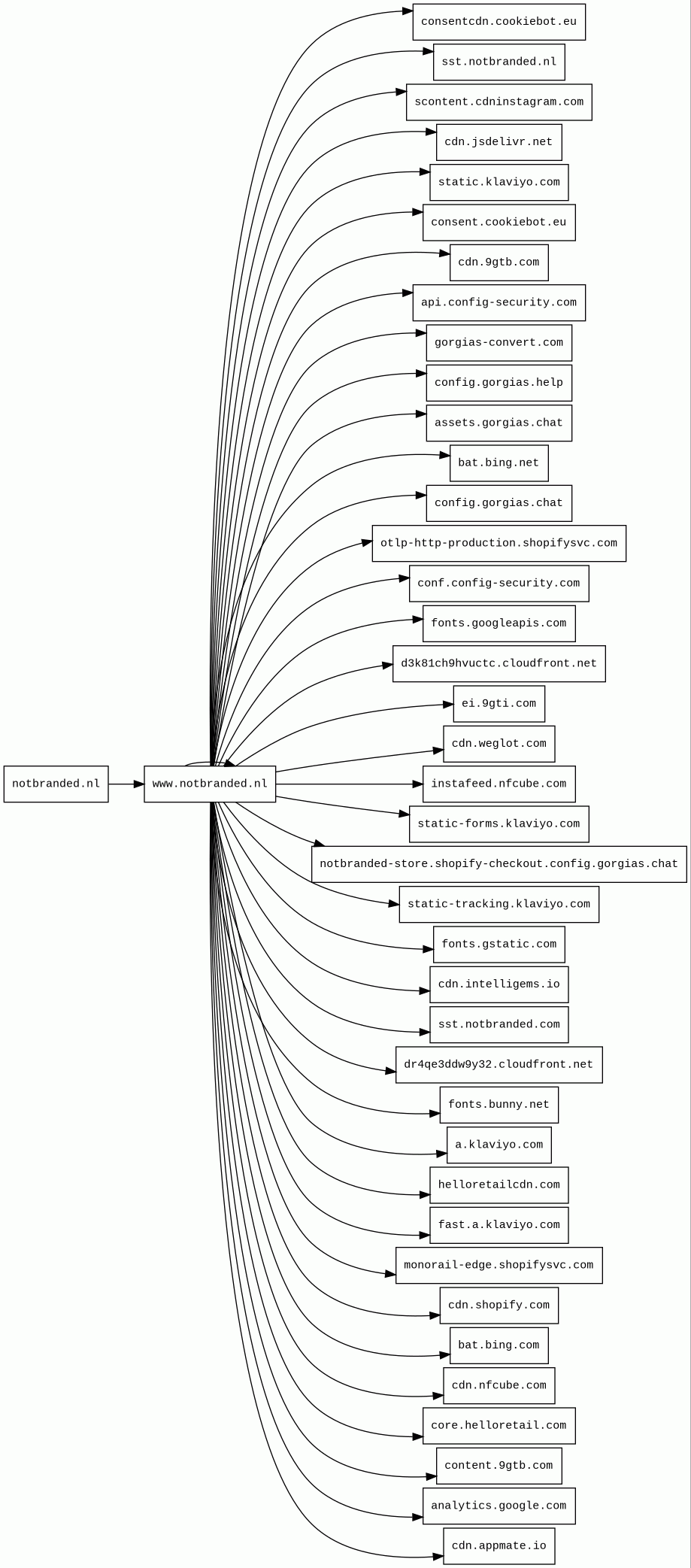
notbranded.nl/
Finishing URL
www.notbranded.nl/
IP / ASN

172.67.133.227
Title
Betaalbare sieraden: Oorbellen, ringen, kettingen en armbanden – Notbranded
Detections
urlquery
0
Network Intrusion Detection
0
Threat Detection Systems
0
Host Summary
| Host | Rank | Registered | First Seen | Last Seen | Sent | Received | IP | Fingerprints |
|---|---|---|---|---|---|---|---|---|
www.notbranded.nl | 1304472 | 2018-01-08 | 2026-04-08 | 2026-04-08 | 189 kB | 10 MB | ![]() 172.67.133.227 | ![]() |
api.config-security.com | 45847 | 2022-11-13 | 2023-02-27 | 2026-04-02 | 1.5 kB | 161 kB | ![]() 34.149.60.135 | |
fast.a.klaviyo.com | 22057 | 2012-03-29 | 2018-04-18 | 2026-04-08 | 498 B | 2.9 kB | ![]() 151.101.194.133 | |
notbranded-store.shopify-checkout.config.gorgias.chat | unknown | 2019-11-10 | 2025-11-30 | 2026-02-28 | 591 B | 4.2 kB | ![]() 172.64.144.86 | |
cdn.nfcube.com | 74159 | 2018-09-01 | 2022-05-18 | 2026-04-02 | 486 B | 70 kB | ![]() 104.26.15.148 | |
content.9gtb.com | unknown | 2025-09-04 | 2026-01-20 | 2026-04-03 | 416 B | 3.1 kB | ![]() 172.67.204.196 | |
fonts.bunny.net | 56787 | 1999-11-22 | 2022-03-21 | 2026-04-06 | 960 B | 41 kB | ![]() 194.242.11.186 | |
d3k81ch9hvuctc.cloudfront.net | unknown | 2008-04-25 | 2016-02-04 | 2026-04-01 | 504 B | 1.1 MB | ![]() 18.165.122.70 | |
assets.gorgias.chat | 76824 | 2019-11-10 | 2021-10-12 | 2026-04-04 | 9.2 kB | 1.4 MB | ![]() 172.64.144.86 | |
cdn.intelligems.io | 91420 | 2020-07-11 | 2021-08-06 | 2026-04-04 | 5.0 kB | 2.5 MB | ![]() 104.20.30.139 | ![]() |
core.helloretail.com | 788096 | 2015-10-28 | 2020-05-20 | 2026-04-06 | 1.1 kB | 1.4 kB | ![]() 52.19.127.127 | ![]() |
conf.config-security.com | 48967 | 2022-11-13 | 2022-12-30 | 2026-04-03 | 451 B | 1.1 kB | ![]() 104.26.14.69 | |
dr4qe3ddw9y32.cloudfront.net | unknown | 2008-04-25 | 2020-12-22 | 2026-04-03 | 534 B | 18 kB | ![]() 54.192.209.27 | |
monorail-edge.shopifysvc.com | 11124 | 2017-09-29 | 2019-08-29 | 2026-04-06 | 494 B | 1.2 kB | ![]() 34.120.87.25 | |
sp.stapecdn.com | 267481 | 2024-06-19 | 2024-07-01 | 2026-04-01 | 418 B | 20 kB | ![]() 104.26.0.37 | |
consentcdn.cookiebot.eu | 259373 | unknown | 2022-01-04 | 2026-04-03 | 1.1 kB | 3.2 kB | ![]() 194.242.11.186 | |
ei.9gti.com | unknown | 2025-09-04 | 2025-09-08 | 2026-04-02 | 1.5 kB | 1.7 kB | ![]() 34.8.47.147 | |
cdn.weglot.com | 61398 | 2015-09-03 | 2018-06-13 | 2026-04-02 | 461 B | 765 B | ![]() 104.18.38.142 | |
fonts.googleapis.com | 313 | 2005-01-25 | 2012-05-23 | 2026-04-05 | 680 B | 45 kB | ![]() 142.250.178.106 | |
static-forms.klaviyo.com | 21447 | 2012-03-29 | 2021-05-06 | 2026-04-06 | 476 B | 71 kB | ![]() 151.101.194.133 | |
cdn.jsdelivr.net | 1678 | 2012-05-16 | 2012-09-30 | 2026-04-05 | 15 kB | 174 kB | ![]() 151.101.193.229 | |
fonts.gstatic.com | unknown | 2008-02-11 | 2014-04-02 | 2026-04-05 | 4.9 kB | 263 kB | ![]() 142.251.38.99 | |
bat.bing.net | 24312 | 1997-09-03 | 2023-11-04 | 2026-04-06 | 1.3 kB | 1.1 kB | ![]() 150.171.27.10 | |
a.klaviyo.com | 20004 | 2012-03-29 | 2013-06-03 | 2026-04-06 | 4.3 kB | 113 kB | ![]() 104.18.40.137 | ![]() |
config.gorgias.chat | 50269 | 2019-11-10 | 2020-07-22 | 2026-04-03 | 1.4 kB | 41 kB | ![]() 172.64.144.86 | |
sst.notbranded.nl | unknown | unknown | No data | No data | 2.2 kB | 564 kB | ![]() 51.158.227.185 | |
notbranded.nl | 752967 | 2018-01-08 | 2026-04-08 | 2026-04-08 | 482 B | 736 kB | ![]() 172.67.133.227 | |
config.gorgias.help | 113983 | 2021-03-31 | 2024-06-04 | 2026-04-04 | 478 B | 558 B | ![]() 104.18.39.49 | |
bat.bing.com | 2924 | 1996-01-29 | 2014-04-08 | 2026-04-06 | 2.7 kB | 108 kB | ![]() 150.171.27.10 | |
otlp-http-production.shopifysvc.com | 28477 | 2017-09-29 | 2022-09-22 | 2026-04-08 | 2.1 kB | 1.5 kB | ![]() 34.160.147.240 | |
instafeed.nfcube.com | 105061 | 2018-09-01 | 2018-09-11 | 2026-04-03 | 1.5 kB | 57 kB | ![]() 104.26.15.148 | |
consent.cookiebot.eu | 229553 | unknown | 2022-01-04 | 2026-04-02 | 1.0 kB | 542 kB | ![]() 194.242.11.186 | |
cdn.9gtb.com | unknown | 2025-09-04 | 2025-11-21 | 2026-04-08 | 424 B | 195 kB | ![]() 172.67.204.196 | |
scontent.cdninstagram.com | 6679 | 2014-05-01 | 2015-02-24 | 2026-04-03 | 982 B | 2.5 kB | ![]() 31.13.72.53 | |
analytics.google.com | 844 | 1997-09-15 | 2013-05-02 | 2026-04-04 | 438 B | 768 B | ![]() 142.250.178.46 | |
static-tracking.klaviyo.com | 20795 | 2012-03-29 | 2021-12-02 | 2026-04-06 | 4.2 kB | 92 kB | ![]() 151.101.2.133 | |
cdn.shopify.com | 3587 | 2005-03-11 | 2012-06-22 | 2026-04-06 | 22 kB | 7.5 MB | ![]() 23.227.39.200 | |
cdn.appmate.io | 236195 | 2014-10-17 | 2023-03-11 | 2026-04-04 | 5.9 kB | 37 kB | ![]() 34.160.37.66 | |
static.klaviyo.com | 17868 | 2012-03-29 | 2018-04-18 | 2026-04-06 | 12 kB | 718 kB | ![]() 151.101.194.133 | |
sst.notbranded.com | unknown | 2007-05-13 | 2026-02-28 | 2026-02-28 | 1.4 kB | 962 kB | ![]() 51.158.227.185 | |
helloretailcdn.com | 169704 | 2022-06-20 | 2022-06-29 | 2026-04-05 | 423 B | 165 kB | ![]() 172.66.172.180 | ![]() |
gorgias-convert.com | 25320 | 2024-07-15 | 2024-09-12 | 2026-04-03 | 500 B | 765 B | ![]() 104.18.37.76 |
Cloudflare (CDN)
Cloudflare is a web-infrastructure and website-security company, providing content-delivery-network services, DDoS mitigation, Internet security, and distributed domain-name-server services.Klaviyo (Marketing automation)
Klaviyo is an email and SMS marketing platform for online businesses.Hello Retail (Personalisation)
Hello Retail is an AI-driven platform that delivers personalized product recommendations, intelligent search, and email solutions for ecommerce.Intelligems (A/B Testing, Personalisation, Shopify apps)
Intelligems is an experimentation platform that helps developers build and run A/B tests on websites.Shopify (Ecommerce, CMS)
Shopify is a subscription-based software that allows anyone to set up an online store and sell their products. Shopify store owners can also sell in physical locations using Shopify POS, a point-of-sale app and accompanying hardware.Amazon CloudFront (CDN)
Amazon CloudFront is a fast content delivery network (CDN) service that securely delivers data, videos, applications, and APIs to customers globally with low latency, high transfer speeds.Amazon Web Services (PaaS)
Amazon Web Services (AWS) is a comprehensive cloud services platform offering compute power, database storage, content delivery and other functionality.Google Cloud CDN (CDN)
Cloud CDN uses Google's global edge network to serve content closer to users.Google Cloud (IaaS)
Google Cloud is a suite of cloud computing services.Varnish (Caching)
Varnish is a reverse caching proxy.Nginx (Web servers, Reverse proxies)
Nginx is a web server that can also be used as a reverse proxy, load balancer, mail proxy and HTTP cache.Google Cloud Storage (Miscellaneous)
Google Cloud Storage allows world-wide storage and retrieval of any amount of data at any time.Bunny (CDN)
Amazon S3 (CDN)
Amazon S3 or Amazon Simple Storage Service is a service offered by Amazon Web Services (AWS) that provides object storage through a web service interface.Envoy (Reverse proxies)
Envoy is an open-source edge and service proxy, designed for cloud-native applications.Akamai (CDN)
Akamai is global content delivery network (CDN) services provider for media and software delivery, and cloud security solutions.Azure Front Door (Load balancers)
Azure Front Door is a scalable and secure entry point for fast delivery of your global web applications.Azure (PaaS)
Azure is a cloud computing service for building, testing, deploying, and managing applications and services through Microsoft-managed data centers.Related reports
Threat Detection Systems
No alerts detected
JavaScript (195)
No JavaScripts
HTTP Transactions (336)
| URL | IP | Response | Size |
|---|







