Report Overview
Visitedpublic
2026-01-08 18:25:16
Tags
Submit Tags
URL
palletvn.com
Finishing URL
www.palletvn.com/
IP / ASN

198.252.100.24
Title
PALLETVN - PALLET Gỗ Thông Chất Lượng Cao, Tiêu Chuẩn Xuất Khẩu
Detections
urlquery
0
Network Intrusion Detection
0
Threat Detection Systems
2
Host Summary
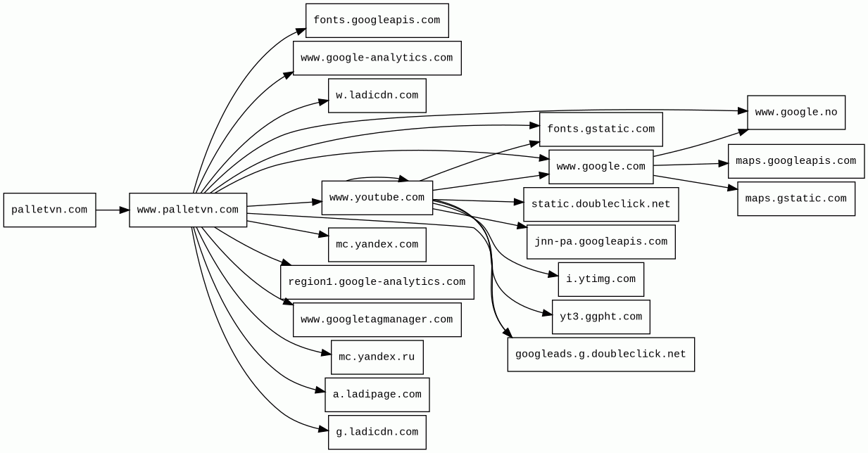
| Host | Rank | Registered | First Seen | Last Seen | Sent | Received | IP | Fingerprints |
|---|---|---|---|---|---|---|---|---|
palletvn.com | unknown | 2021-11-01 | 2026-01-08 | 2026-01-08 | 481 B | 286 kB | ![]() 198.252.100.24 | |
static.doubleclick.net | 1452 | 1996-01-16 | 2012-06-26 | 2026-01-02 | 472 B | 772 B | ![]() 216.58.211.6 | |
yt3.ggpht.com | 1275 | 2008-01-16 | 2014-01-15 | 2026-01-04 | 503 B | 4.9 kB | ![]() 142.251.142.225 | |
www.palletvn.com | unknown | 2021-11-01 | 2026-01-08 | 2026-01-08 | 485 B | 288 kB | ![]() 18.136.245.79 | |
fonts.googleapis.com | 313 | 2005-01-25 | 2012-05-23 | 2026-01-04 | 558 B | 24 kB | ![]() 216.58.211.10 | |
a.ladipage.com | 428427 | 2014-10-11 | 2020-08-14 | 2026-01-06 | 1.4 kB | 1.6 kB | ![]() 46.137.194.23 | |
jnn-pa.googleapis.com | 1579 | 2005-01-25 | 2021-11-16 | 2026-01-04 | 1.2 kB | 1.2 kB | ![]() 142.250.74.138 | |
www.google.com | 22 | 1997-09-15 | 2015-05-10 | 2026-01-04 | 9.5 kB | 72 kB | ![]() 142.250.74.100 | |
mc.yandex.ru | 16498 | 1997-09-23 | 2012-05-21 | 2026-01-05 | 416 B | 252 kB | ![]() 87.250.251.119 | |
www.google-analytics.com | 341 | 2005-07-18 | 2012-06-28 | 2026-01-08 | 426 B | 53 kB | ![]() 142.250.178.46 | |
w.ladicdn.com | 395998 | 2018-09-19 | 2019-05-31 | 2026-01-08 | 1.3 kB | 733 kB | ![]() 3.167.2.77 | |
fonts.gstatic.com | unknown | 2008-02-11 | 2014-04-02 | 2026-01-04 | 14 kB | 864 kB | ![]() 142.250.74.3 | |
i.ytimg.com | 436 | 2007-12-11 | 2012-10-03 | 2026-01-04 | 1.0 kB | 162 kB | ![]() 142.250.74.118 | |
region1.google-analytics.com | 19689 | 2005-07-18 | 2022-03-17 | 2026-01-03 | 6.6 kB | 5.0 kB | ![]() 216.239.34.36 | |
g.ladicdn.com | 962906 | 2018-09-19 | 2019-11-23 | 2026-01-06 | 514 B | 650 B | ![]() 143.244.56.58 | |
maps.gstatic.com | unknown | 2008-02-11 | 2012-05-22 | 2026-01-05 | 456 B | 233 kB | ![]() 142.251.142.227 | |
www.youtube.com 1 alert(s) on this Host | 286 | 2005-02-15 | 2013-04-13 | 2026-01-04 | 12 kB | 3.8 MB | ![]() 216.58.211.14 | |
www.google.no | 92680 | 2001-02-26 | 2012-06-26 | 2026-01-04 | 2.1 kB | 615 B | ![]() 142.251.38.99 | |
googleads.g.doubleclick.net | 252 | 1996-01-16 | 2012-05-21 | 2026-01-02 | 3.6 kB | 3.1 kB | ![]() 142.251.142.226 | |
www.googletagmanager.com | 283 | 2011-11-11 | 2012-10-04 | 2026-01-04 | 1.3 kB | 1.2 MB | ![]() 142.251.142.232 | |
maps.googleapis.com 1 alert(s) on this Host | 3442 | 2005-01-25 | 2012-05-22 | 2026-01-04 | 5.7 kB | 930 kB | ![]() 216.58.211.10 | |
mc.yandex.com | 45494 | 1998-09-24 | 2014-03-01 | 2026-01-06 | 6.0 kB | 6.4 kB | ![]() 87.250.251.119 |
Nginx (Web servers, Reverse proxies)
Nginx is a web server that can also be used as a reverse proxy, load balancer, mail proxy and HTTP cache.OpenResty (Web servers)
OpenResty is a web platform based on nginx which can run Lua scripts using its LuaJIT engine.Google Analytics (Analytics)
Google Analytics is a free web analytics service that tracks and reports website traffic.Ladipage (Page builders)
Ladipage is a landing page designing platform that helps businesses to promote sales by advertising their products and services.Google Maps (Maps)
Google Maps is a web mapping service. It offers satellite imagery, aerial photography, street maps, 360° interactive panoramic views of streets, real-time traffic conditions, and route planning for traveling by foot, car, bicycle and air, or public transportation.Amazon Web Services (PaaS)
Amazon Web Services (AWS) is a comprehensive cloud services platform offering compute power, database storage, content delivery and other functionality.Nginx:1.26.3 (Web servers, Reverse proxies)
Nginx is a web server that can also be used as a reverse proxy, load balancer, mail proxy and HTTP cache.Amazon CloudFront (CDN)
Amazon CloudFront is a fast content delivery network (CDN) service that securely delivers data, videos, applications, and APIs to customers globally with low latency, high transfer speeds.Bunny (CDN)
Apache Traffic Server (Web servers)
Apache Traffic Server is an open-source caching and proxying server that serves as an HTTP/1.1 and HTTP/2 reverse proxy with caching capabilities, load balancing, request routing, SSL termination, and support for advanced HTTP features.Related reports
Threat Detection Systems
| Detection System | Indicator | Verdict | Alert |
|---|---|---|---|
| Private YARA rules | maps.googleapis.com/maps-api-v3/api/js/63/9d/intl/vi_ALL/common.js | audit | Hunting_JS_WebAssembly |
| Private YARA rules | www.youtube.com/s/player/b75a8e80/player_ias.vflset/en_US/base.js | audit | Hunting_JS_WebAssembly |
JavaScript (196)
No JavaScripts
HTTP Transactions (96)
| URL | IP | Response | Size |
|---|


