Report Overview
Visitedpublic
2026-03-23 03:47:41
Tags
Submit Tags
URL
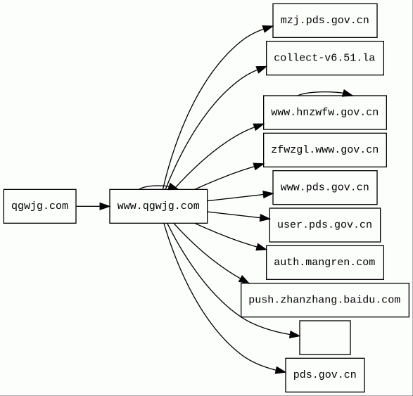
qgwjg.com
Finishing URL
www.qgwjg.com/
IP / ASN

50.2.98.176
Title
永乐高·60net(中国·集团)官方网站-Best Of Best
Detections
urlquery
0
Network Intrusion Detection
0
Threat Detection Systems
5
Host Summary
| Host | Rank | Registered | First Seen | Last Seen | Sent | Received | IP | Fingerprints |
|---|---|---|---|---|---|---|---|---|
mzj.pds.gov.cn | unknown | 2001-12-24 | 2026-03-23 | 2026-03-23 | 7.2 kB | 46 kB | ![]() 0.0.0.0 | |
www.hnzwfw.gov.cn | 3134019 | 2017-02-23 | 2018-02-17 | 2026-03-02 | 875 B | 5.2 kB | ![]() 222.143.21.19 | |
test.xinxiyidiantong.com 3 alert(s) on this Host | unknown | 2019-08-03 | 2021-06-25 | 2026-03-21 | 1.4 kB | 43 kB | ![]() 27.124.44.50 | |
www.pds.gov.cn | 3771650 | 2001-12-24 | 2017-01-26 | 2026-01-23 | 1.8 kB | 200 kB | ![]() 218.28.75.21 | |
user.pds.gov.cn | unknown | 2001-12-24 | 2021-05-14 | 2026-01-23 | 928 B | 0 B | ![]() 0.0.0.0 | |
dajiafa888.com | 7213971 | 2024-10-08 | 2021-01-31 | 2026-03-21 | 768 B | 3.3 kB | ![]() 143.92.57.36 | |
pds.gov.cn | 429856 | 2001-12-24 | 2014-12-13 | 2025-09-10 | 1.4 kB | 0 B | ![]() 218.28.75.21 | |
www.qgwjg.com 25 alert(s) on this Host | unknown | unknown | No data | No data | 9.2 kB | 97 kB | ![]() 50.2.98.176 | |
qgwjg.com 2 alert(s) on this Host | unknown | unknown | No data | No data | 872 B | 189 B | ![]() 0.0.0.0 | |
collect-v6.51.la | 348646 | 2005-01-17 | 2021-03-08 | 2026-03-16 | 776 B | 721 B | ![]() 43.159.107.113 | |
push.zhanzhang.baidu.com | 1485849 | 1999-10-11 | 2015-07-22 | 2026-03-19 | 336 B | 0 B | ![]() 0.0.0.0 | |
zfwzgl.www.gov.cn | 1440541 | 1998-12-04 | 2021-01-06 | 2026-03-20 | 884 B | 1.9 kB | ![]() 0.0.0.0 | |
auth.mangren.com | 4712527 | 2002-08-11 | 2022-04-28 | 2026-03-11 | 438 B | 184 B | ![]() 60.247.145.81 | |
fcl.xueyuxingfeng.com 2 alert(s) on this Host | unknown | 2021-06-17 | 2021-06-17 | 2026-03-17 | 428 B | 3.6 kB | ![]() 27.124.44.6 |
Nginx (Web servers, Reverse proxies)
Nginx is a web server that can also be used as a reverse proxy, load balancer, mail proxy and HTTP cache.OpenResty (Web servers)
OpenResty is a web platform based on nginx which can run Lua scripts using its LuaJIT engine.PHP:5.4.41 (Programming languages)
PHP is a general-purpose scripting language used for web development.jQuery (JavaScript libraries)
jQuery is a JavaScript library which is a free, open-source software designed to simplify HTML DOM tree traversal and manipulation, as well as event handling, CSS animation, and Ajax.Related reports
Threat Detection Systems
| Detection System | Indicator | Verdict | Alert |
|---|---|---|---|
| DNS4EU | www.qgwjg.com | malicious | Sinkholed |
| DNS4EU | qgwjg.com | malicious | Sinkholed |
| DNS4EU | test.xinxiyidiantong.com | malicious | Sinkholed |
| DigiCert UltraDNS | fcl.xueyuxingfeng.com | malicious | Sinkholed |
| DNS4EU | fcl.xueyuxingfeng.com | malicious | Sinkholed |
JavaScript (22)
| HASH | FROM | Size | First Seen | Last Seen | |
|---|---|---|---|---|---|
| bee2003ad6753c4d9b385bbc31dca9e1 | DocumentWrite | 78 B | 2024-02-28 | 2026-04-05 | |
Introduced by DocumentWrite First Seen 2024-02-28 Last Seen 2026-04-05 Times Seen 140 Size 78 B (78 bytes) MD5 bee2003ad6753c4d9b385bbc31dca9e1 SHA1 2098e27802321e251c8787240a7a137556c54685 Loading... | |||||
| 3f9e2b0b408bee839cda9c23a7727f22 | DocumentWrite | 136 B | 2023-03-12 | 2026-04-05 | |
Introduced by DocumentWrite First Seen 2023-03-12 Last Seen 2026-04-05 Times Seen 144 Size 136 B (136 bytes) MD5 3f9e2b0b408bee839cda9c23a7727f22 SHA1 d3bbb90c218fd507ec4d90e9d222eae425228747 Loading... | |||||
| 45d3ca15a1348dc7b57887e7d3161525 | DocumentWrite | 609 B | 2024-10-16 | 2026-03-25 | |
Introduced by DocumentWrite First Seen 2024-10-16 Last Seen 2026-03-25 Times Seen 126 Size 609 B (609 bytes) MD5 45d3ca15a1348dc7b57887e7d3161525 SHA1 da366dc32904457b587b9870ee8702ba9e048e30 Loading... | |||||
| 0fddb07eb1780e57ec94d309b93923e6 | DocumentWrite | 508 B | 2023-05-21 | 2026-04-05 | |
Introduced by DocumentWrite First Seen 2023-05-21 Last Seen 2026-04-05 Times Seen 141 Size 508 B (508 bytes) MD5 0fddb07eb1780e57ec94d309b93923e6 SHA1 c25927429cd8e44a8f54c507a4b838c509034fb1 Loading... | |||||
| 640dc60a363b0a72eb413851668cd998 | DocumentWrite | 508 B | 2025-01-30 | 2026-03-23 | |
Introduced by DocumentWrite First Seen 2025-01-30 Last Seen 2026-03-23 Times Seen 24 Size 508 B (508 bytes) MD5 640dc60a363b0a72eb413851668cd998 SHA1 fc2b8497596d95e130d264a17f5d54f9724fdaa6 Loading... | |||||
HTTP Transactions (65)
| URL | IP | Response | Size |
|---|


