Report Overview
Visitedpublic
2026-03-22 19:48:29
Tags
Submit Tags
URL
superpepe.fun
Finishing URL
www.superpepe.fun/
IP / ASN

216.198.79.1
Title
SUPER PEPE
Detections
urlquery
0
Network Intrusion Detection
2
Threat Detection Systems
1
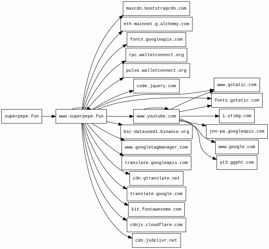
Host Summary
| Host | Rank | Registered | First Seen | Last Seen | Sent | Received | IP | Fingerprints |
|---|---|---|---|---|---|---|---|---|
cdn.jsdelivr.net | 1678 | 2012-05-16 | 2012-09-30 | 2026-03-15 | 3.2 kB | 3.5 MB | ![]() 151.101.65.229 | |
jnn-pa.googleapis.com | 1579 | 2005-01-25 | 2021-11-16 | 2026-03-16 | 1.2 kB | 1.2 kB | ![]() 142.251.38.106 | |
eth-mainnet.g.alchemy.com | 1610041 | 1993-03-24 | 2022-04-20 | 2026-03-20 | 1.1 kB | 780 B | ![]() 57.129.99.204 | ![]() |
bsc-dataseed1.binance.org | 1510805 | 2017-05-23 | 2021-04-12 | 2026-03-22 | 1.0 kB | 1.1 kB | ![]() 34.243.128.58 | |
www.google.com | 22 | 1997-09-15 | 2015-05-10 | 2026-03-15 | 455 B | 63 kB | ![]() 142.251.151.119 | |
yt3.ggpht.com | 1275 | 2008-01-16 | 2014-01-15 | 2026-03-16 | 523 B | 5.2 kB | ![]() 172.217.20.161 | |
cdnjs.cloudflare.com | 1222 | 2009-02-17 | 2012-05-23 | 2026-03-15 | 3.3 kB | 974 kB | ![]() 104.17.24.14 | |
www.googletagmanager.com | 283 | 2011-11-11 | 2012-10-04 | 2026-03-15 | 438 B | 466 kB | ![]() 192.178.25.8 | |
www.gstatic.com | 146047 | 2008-02-11 | 2012-05-29 | 2026-03-15 | 1.0 kB | 22 kB | ![]() 142.251.38.99 | |
fonts.googleapis.com | 313 | 2005-01-25 | 2012-05-23 | 2026-03-15 | 934 B | 5.8 kB | ![]() 172.217.20.170 | |
cdn.gtranslate.net | 101861 | 2011-05-26 | 2022-11-07 | 2026-03-19 | 877 B | 26 kB | ![]() 104.26.13.42 | |
kit.fontawesome.com | 16651 | 2012-10-18 | 2019-03-29 | 2026-03-16 | 423 B | 416 B | ![]() 172.64.147.188 | |
rpc.walletconnect.org | 891779 | 2018-03-26 | 2023-02-11 | 2026-03-20 | 505 B | 1.6 kB | ![]() 63.181.250.51 | |
pulse.walletconnect.org | 247907 | 2018-03-26 | 2023-10-09 | 2026-03-20 | 1.2 kB | 627 B | ![]() 172.66.157.155 | |
www.superpepe.fun | unknown | 2025-09-17 | 2026-03-22 | 2026-03-22 | 19 kB | 9.7 MB | ![]() 216.198.79.1 | ![]() ![]() |
maxcdn.bootstrapcdn.com | 6807 | 2012-05-25 | 2014-06-18 | 2026-03-16 | 1.4 kB | 272 kB | ![]() 104.18.11.207 | |
www.youtube.com 1 alert(s) on this Host | 286 | 2005-02-15 | 2013-04-13 | 2026-03-16 | 4.1 kB | 3.6 MB | ![]() 142.251.38.110 | |
code.jquery.com | 4915 | 2005-12-10 | 2012-05-21 | 2026-03-15 | 855 B | 160 kB | ![]() 151.101.66.137 | |
i.ytimg.com | 436 | 2007-12-11 | 2012-10-03 | 2026-03-16 | 459 B | 58 kB | ![]() 142.251.142.246 | |
translate.google.com | 609 | 1997-09-15 | 2012-05-30 | 2026-03-16 | 463 B | 82 kB | ![]() 142.251.38.110 | |
fonts.gstatic.com | unknown | 2008-02-11 | 2014-04-02 | 2026-03-15 | 1.6 kB | 93 kB | ![]() 142.251.142.227 | |
translate.googleapis.com | 6317 | 2005-01-25 | 2012-05-31 | 2026-03-16 | 550 B | 418 kB | ![]() 142.251.142.234 | |
superpepe.fun | unknown | 2025-09-17 | 2026-03-22 | 2026-03-22 | 482 B | 63 kB | ![]() 216.198.79.1 |
Envoy (Reverse proxies)
Envoy is an open-source edge and service proxy, designed for cloud-native applications.Cloudflare (CDN)
Cloudflare is a web-infrastructure and website-security company, providing content-delivery-network services, DDoS mitigation, Internet security, and distributed domain-name-server services.Vercel (PaaS)
Vercel is a cloud platform for static frontends and serverless functions.jsDelivr (CDN)
JSDelivr is a free public CDN for open-source projects. It can serve web files directly from the npm registry and GitHub repositories without any configuration.Google Analytics (Analytics)
Google Analytics is a free web analytics service that tracks and reports website traffic.Three.js (JavaScript graphics)
Three.js is a cross-browser JavaScript library and application programming interface used to create and display animated 3D computer graphics in a web browser using WebGL.Bootstrap:4.5.2 (UI frameworks)
Bootstrap is a free and open-source CSS framework directed at responsive, mobile-first front-end web development. It contains CSS and JavaScript-based design templates for typography, forms, buttons, navigation, and other interface components.Popper:1.12.9 (Miscellaneous)
Popper is a positioning engine, its purpose is to calculate the position of an element to make it possible to position it near a given reference element.jQuery:3.2.1 (JavaScript libraries)
jQuery is a JavaScript library which is a free, open-source software designed to simplify HTML DOM tree traversal and manipulation, as well as event handling, CSS animation, and Ajax.cdnjs (CDN)
cdnjs is a free distributed JS library delivery service.jQuery CDN (CDN)
jQuery CDN is a way to include jQuery in your website without actually downloading and keeping it your website's folder.BootstrapCDN:4.0.0 (CDN)
BootstrapCDN is a powerful and reliable Content Delivery Network (CDN) that delivers static resources, including CSS, JavaScript, and font files, for the widely-used Bootstrap framework. By leveraging multiple server locations worldwide, BootstrapCDN accelerates website loading times, ensuring a smooth and visually appealing user experience. Additionally, it ensures website compatibility with various devices and browsers. The service reduces bandwidth usage and server load, improving web performance for developers and end-users alike.YouTube (Video players)
YouTube is a video sharing service where users can create their own profile, upload videos, watch, like and comment on other videos.Font Awesome (Font scripts)
Font Awesome is a font and icon toolkit based on CSS and Less.Chart.js (JavaScript graphics)
Chart.js is an open-source JavaScript library that allows you to draw different types of charts by using the HTML5 canvas element.Nginx (Web servers, Reverse proxies)
Nginx is a web server that can also be used as a reverse proxy, load balancer, mail proxy and HTTP cache.Varnish (Caching)
Varnish is a reverse caching proxy.Related reports
Network Intrusion Detection Systems
Suricata /w Emerging Threats Pro
| Timestamp | Severity | Source IP | Destination IP | Alert |
|---|---|---|---|---|
| low | Client IP | ![]() 34.243.128.58 | ET INFO Observed Commonly Actor Abused Online Service Domain (bsc-dataseed1 .binance .org in TLS SNI) | |
| low | Client IP | ![]() 34.243.128.58 | ET INFO Observed Commonly Actor Abused Online Service Domain (bsc-dataseed1 .binance .org in TLS SNI) |
Threat Detection Systems
| Detection System | Indicator | Verdict | Alert |
|---|---|---|---|
| Private YARA rules | www.youtube.com/s/player/1ebf2aa6/player_embed_es6.vflset/en_US/base.js | audit | Hunting_JS_WebAssembly |
JavaScript (158)
No JavaScripts
HTTP Transactions (91)
| URL | IP | Response | Size |
|---|





