Report Overview
Visitedpublic
2026-03-14 14:47:00
Tags
Submit Tags
URL
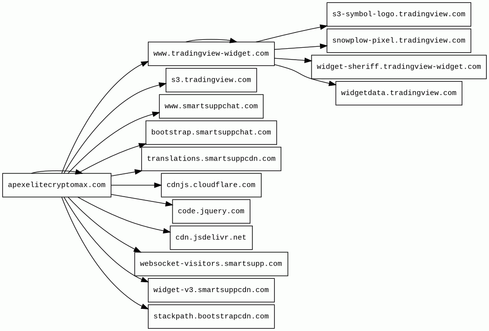
apexelitecryptomax.com/
Finishing URL
apexelitecryptomax.com/
IP / ASN

74.50.67.3
Title
Apexelitecryptomax - Welcome
Detections
urlquery
0
Network Intrusion Detection
0
Threat Detection Systems
0
Host Summary
| Host | Rank | Registered | First Seen | Last Seen | Sent | Received | IP | Fingerprints |
|---|---|---|---|---|---|---|---|---|
code.jquery.com | 4915 | 2005-12-10 | 2012-05-21 | 2026-03-08 | 435 B | 73 kB | ![]() 151.101.66.137 | |
apexelitecryptomax.com | unknown | 2025-08-27 | 2026-03-14 | 2026-03-14 | 31 kB | 2.8 MB | ![]() 74.50.67.3 | ![]() ![]() |
s3.tradingview.com | 165395 | 2010-03-20 | 2018-06-24 | 2026-03-13 | 917 B | 29 kB | ![]() 194.242.11.186 | |
s3-symbol-logo.tradingview.com | 110931 | 2010-03-20 | 2020-11-23 | 2026-03-13 | 3.1 kB | 13 kB | ![]() 194.242.11.186 | |
websocket-visitors.smartsupp.com | 411464 | 2012-08-25 | 2021-07-12 | 2026-03-12 | 611 B | 224 B | ![]() 63.182.9.255 | |
translations.smartsuppcdn.com | 560346 | 2018-11-20 | 2022-11-04 | 2026-03-12 | 504 B | 7.7 kB | ![]() 185.76.9.11 | ![]() |
widget-sheriff.tradingview-widget.com | 206730 | 2020-06-05 | 2024-02-01 | 2026-03-13 | 1.1 kB | 1.2 kB | ![]() 52.84.50.39 | |
widgetdata.tradingview.com | 179381 | 2010-03-20 | 2015-02-20 | 2026-03-13 | 694 B | 224 B | ![]() 93.123.102.243 | |
www.tradingview-widget.com | 196495 | 2020-06-05 | 2021-04-08 | 2026-03-12 | 29 kB | 1.1 MB | ![]() 194.242.11.186 | ![]() |
widget-v3.smartsuppcdn.com | 532262 | 2018-11-20 | 2022-10-03 | 2026-03-12 | 1.4 kB | 324 kB | ![]() 185.76.9.11 | ![]() |
stackpath.bootstrapcdn.com | 21970 | 2012-05-25 | 2018-04-05 | 2026-03-09 | 457 B | 61 kB | ![]() 104.18.10.207 | |
www.smartsuppchat.com | 491650 | 2014-02-02 | 2017-01-30 | 2026-03-12 | 427 B | 19 kB | ![]() 185.76.9.27 | ![]() |
bootstrap.smartsuppchat.com | 425291 | 2014-02-02 | 2018-01-29 | 2026-03-11 | 537 B | 1.6 kB | ![]() 18.193.231.135 | |
cdnjs.cloudflare.com | 1222 | 2009-02-17 | 2012-05-23 | 2026-03-08 | 1.4 kB | 52 kB | ![]() 104.17.25.14 | |
cdn.jsdelivr.net | 1678 | 2012-05-16 | 2012-09-30 | 2026-03-08 | 460 B | 20 kB | ![]() 151.101.1.229 | |
snowplow-pixel.tradingview.com | 110021 | 2010-03-20 | 2020-02-21 | 2026-03-10 | 1.0 kB | 1.0 kB | ![]() 44.250.115.147 | ![]() |
Varnish (Caching)
Varnish is a reverse caching proxy.Nginx (Web servers, Reverse proxies)
Nginx is a web server that can also be used as a reverse proxy, load balancer, mail proxy and HTTP cache.LiteSpeed (Web servers)
LiteSpeed is a high-scalability web server.jQuery CDN (CDN)
jQuery CDN is a way to include jQuery in your website without actually downloading and keeping it your website's folder.jsDelivr (CDN)
JSDelivr is a free public CDN for open-source projects. It can serve web files directly from the npm registry and GitHub repositories without any configuration.BootstrapCDN:4.5.2 (CDN)
BootstrapCDN is a powerful and reliable Content Delivery Network (CDN) that delivers static resources, including CSS, JavaScript, and font files, for the widely-used Bootstrap framework. By leveraging multiple server locations worldwide, BootstrapCDN accelerates website loading times, ensuring a smooth and visually appealing user experience. Additionally, it ensures website compatibility with various devices and browsers. The service reduces bandwidth usage and server load, improving web performance for developers and end-users alike.Cloudflare (CDN)
Cloudflare is a web-infrastructure and website-security company, providing content-delivery-network services, DDoS mitigation, Internet security, and distributed domain-name-server services.cdnjs (CDN)
cdnjs is a free distributed JS library delivery service.jQuery:3.5.1 (JavaScript libraries)
jQuery is a JavaScript library which is a free, open-source software designed to simplify HTML DOM tree traversal and manipulation, as well as event handling, CSS animation, and Ajax.OWL Carousel (JavaScript libraries)
OWL Carousel is an enabled jQuery plugin that lets you create responsive carousel sliders.Popper:2.10.2 (Miscellaneous)
Popper is a positioning engine, its purpose is to calculate the position of an element to make it possible to position it near a given reference element.Bootstrap:4.5.2 (UI frameworks)
Bootstrap is a free and open-source CSS framework directed at responsive, mobile-first front-end web development. It contains CSS and JavaScript-based design templates for typography, forms, buttons, navigation, and other interface components.Amazon Web Services (PaaS)
Amazon Web Services (AWS) is a comprehensive cloud services platform offering compute power, database storage, content delivery and other functionality.Bunny (CDN)
CDN77 (CDN)
CDN77 is a content delivery network (CDN).Amazon CloudFront (CDN)
Amazon CloudFront is a fast content delivery network (CDN) service that securely delivers data, videos, applications, and APIs to customers globally with low latency, high transfer speeds.PayPal (Payment processors)
PayPal is an online payments system that supports online money transfers and serves as an electronic alternative to traditional paper methods like checks and money orders.dc.js (JavaScript graphics, JavaScript libraries)
A multi-dimensional charting library built to work natively with crossfilter and rendered using d3.jsAkka HTTP:10.2.9 (Web frameworks, Web servers)
Snowplow Analytics (Analytics, IaaS)
Snowplow is an open-source behavioral data management platform for businesses.Related reports
Threat Detection Systems
No alerts detected
JavaScript (55)
No JavaScripts
HTTP Transactions (106)
| URL | IP | Response | Size |
|---|









