Report Overview
Visitedpublic
2025-06-16 11:03:53
Tags
Submit Tags
URL
www.tokyvideo.com/video/predator-asesino-de-asesinos-2025-la-pelicula-online-en-espanol-y-latino-2
Finishing URL
www.tokyvideo.com/video/predator-asesino-de-asesinos-2025-la-pelicula-online-en-espanol-y-latino-2
IP / ASN

172.67.153.119
Title
'Predator: Asesino de asesinos [2025] la Pelicula Online en Espanol y Latino - TokyVideo
Detections
urlquery
0
Network Intrusion Detection
0
Threat Detection Systems
0
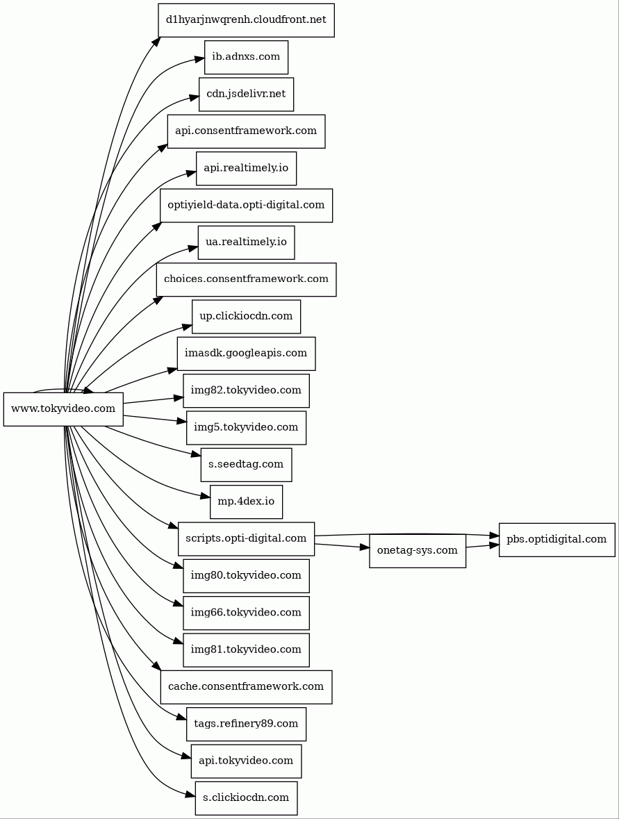
Host Summary
| Host | Rank | Registered | First Seen | Last Seen | Sent | Received | IP | Fingerprints |
|---|---|---|---|---|---|---|---|---|
optiyield-data.opti-digital.com 1 alert(s) on this Host | unknown | 2018-05-24 | 2023-11-29 | 2025-06-10 | 984 B | 118 kB | ![]() 104.18.3.52 | |
s.seedtag.com | 4563 | 2013-09-04 | 2018-07-02 | 2025-06-14 | 492 B | 603 B | ![]() 34.149.50.64 | |
onetag-sys.com | 1840 | 2015-04-05 | 2015-04-08 | 2025-06-12 | 716 B | 282 B | ![]() 51.89.9.254 | |
up.clickiocdn.com | unknown | 2015-07-13 | 2023-11-11 | 2025-06-15 | 6.3 kB | 3.0 kB | ![]() 95.211.66.35 | |
img66.tokyvideo.com | unknown | 2018-08-06 | 2024-02-27 | 2025-06-13 | 7.8 kB | 188 kB | ![]() 185.76.9.27 | |
api.realtimely.io | unknown | 2022-04-15 | 2022-04-20 | 2025-06-16 | 728 B | 475 B | ![]() 104.26.10.188 | |
ua.realtimely.io | unknown | 2022-04-15 | 2022-04-20 | 2025-06-16 | 416 B | 4.7 kB | ![]() 104.26.10.188 | |
choices.consentframework.com | 31439 | 2020-04-17 | 2020-07-17 | 2025-06-16 | 442 B | 1.1 MB | ![]() 104.26.5.102 | |
cache.consentframework.com | 35167 | 2020-04-17 | 2020-08-11 | 2025-06-16 | 441 B | 3.3 kB | ![]() 172.67.74.105 | |
mp.4dex.io | 2629 | 2018-04-02 | 2019-01-03 | 2025-06-16 | 487 B | 648 B | ![]() 104.18.34.178 | |
cdn.jsdelivr.net | 439 | 2012-05-16 | 2012-09-30 | 2025-06-11 | 501 B | 2.7 kB | ![]() 104.16.175.226 | |
scripts.opti-digital.com | 113168 | 2018-05-24 | 2021-10-06 | 2025-06-10 | 2.4 kB | 920 kB | ![]() 104.18.3.52 | |
img5.tokyvideo.com | unknown | 2018-08-06 | 2022-04-21 | 2025-06-16 | 1.3 kB | 13 kB | ![]() 185.76.9.27 | |
img82.tokyvideo.com | unknown | 2018-08-06 | 2025-06-16 | 2025-06-16 | 1.2 kB | 67 kB | ![]() 185.76.9.12 | |
img80.tokyvideo.com | unknown | 2018-08-06 | 2025-06-08 | 2025-06-16 | 1.3 kB | 35 kB | ![]() 185.76.9.11 | |
api.consentframework.com | unknown | 2020-04-17 | 2023-07-27 | 2025-06-16 | 1.1 kB | 1.3 kB | ![]() 212.129.3.112 | |
pbs.optidigital.com | 474737 | 2002-08-11 | 2020-05-14 | 2025-06-10 | 1.1 kB | 3.6 kB | ![]() 34.160.72.119 | |
imasdk.googleapis.com | 11661 | 2005-01-25 | 2014-02-25 | 2025-06-14 | 993 B | 1.3 MB | ![]() 142.250.74.42 | |
d1hyarjnwqrenh.cloudfront.net | unknown | 2008-04-25 | 2023-05-06 | 2025-06-16 | 473 B | 576 B | ![]() 54.230.245.69 | |
s.clickiocdn.com | 39713 | 2015-07-13 | 2015-07-21 | 2025-06-15 | 1.7 kB | 2.5 MB | ![]() 65.108.145.87 | |
www.tokyvideo.com | 229273 | 2018-08-06 | 2019-11-12 | 2025-06-10 | 26 kB | 1.8 MB | ![]() 188.114.97.1 | |
api.tokyvideo.com | 905421 | 2018-08-06 | 2019-11-12 | 2025-06-12 | 2.1 kB | 2.8 kB | ![]() 188.114.96.1 | |
img81.tokyvideo.com | unknown | 2018-08-06 | 2025-06-15 | 2025-06-15 | 2.7 kB | 8.4 kB | ![]() 185.76.9.12 | |
ib.adnxs.com | 241 | 2008-05-27 | 2012-05-20 | 2025-06-16 | 495 B | 1.1 kB | ![]() 185.89.211.84 | |
tags.refinery89.com | 83247 | 2018-09-12 | 2019-06-04 | 2025-06-16 | 2.2 kB | 736 kB | ![]() 54.240.174.24 |
Related reports
Threat Detection Systems
Public InfoSec YARA rules
| Scan Date | Severity | Indicator | Alert |
|---|---|---|---|
| 2025-06-16 | medium | optiyield-data.opti-digital.com/pfc/web/sdk?version=3.5.4 | Unique code from Jetriz, Swid & Jeniva of the Tetris framework |
OpenPhish
No alerts detected
PhishTank
No alerts detected
Quad9 DNS
No alerts detected
ThreatFox
No alerts detected
JavaScript (66)
No JavaScripts
HTTP Transactions (76)
| URL | IP | Response | Size |
|---|






