Report Overview
Visitedpublic
2026-03-10 12:06:38
Tags
Submit Tags
URL
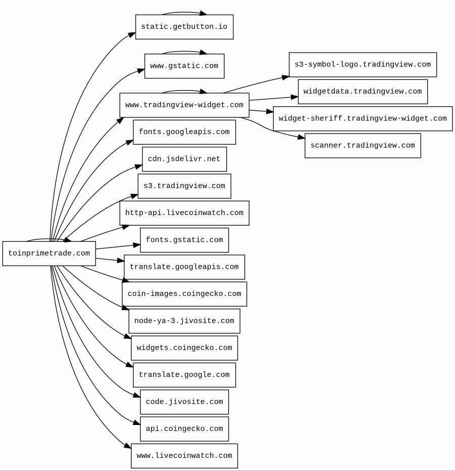
toinprimetrade.com
Finishing URL
toinprimetrade.com/
IP / ASN

64.28.236.18
Title
ToinPrimeTrade - Forex And Crypto Currency Trading Company
Detections
urlquery
0
Network Intrusion Detection
0
Threat Detection Systems
1
Host Summary
| Host | Rank | Registered | First Seen | Last Seen | Sent | Received | IP | Fingerprints |
|---|---|---|---|---|---|---|---|---|
http-api.livecoinwatch.com | 2940182 | 2017-08-12 | 2019-06-17 | 2026-02-28 | 1.2 kB | 0 B | ![]() 0.0.0.0 | |
static.getbutton.io | 386210 | 2019-09-03 | 2019-10-01 | 2026-03-05 | 867 B | 885 kB | ![]() 104.26.15.221 | |
scanner.tradingview.com | 111106 | 2010-03-20 | 2016-08-02 | 2026-03-03 | 639 B | 932 B | ![]() 3.164.230.17 | |
fonts.gstatic.com | unknown | 2008-02-11 | 2014-04-02 | 2026-03-08 | 3.8 kB | 257 kB | ![]() 192.178.202.94 | |
s3-symbol-logo.tradingview.com | 110931 | 2010-03-20 | 2020-11-23 | 2026-03-06 | 5.6 kB | 19 kB | ![]() 194.242.11.186 | |
www.tradingview-widget.com | 196495 | 2020-06-05 | 2021-04-08 | 2026-03-05 | 25 kB | 1.1 MB | ![]() 195.181.166.158 | ![]() |
code.jivosite.com | 232952 | 2011-05-06 | 2012-07-22 | 2026-03-04 | 3.8 kB | 1.7 MB | ![]() 5.101.37.37 | |
fonts.googleapis.com | 313 | 2005-01-25 | 2012-05-23 | 2026-03-08 | 517 B | 48 kB | ![]() 192.178.202.95 | |
cdn.jsdelivr.net | 1678 | 2012-05-16 | 2012-09-30 | 2026-03-08 | 426 B | 74 kB | ![]() 104.16.175.226 | |
translate.googleapis.com | 6317 | 2005-01-25 | 2012-05-31 | 2026-03-09 | 1.7 kB | 416 kB | ![]() 192.178.204.95 | |
api.coingecko.com | 442226 | 2014-03-26 | 2018-05-18 | 2026-03-06 | 528 B | 5.2 kB | ![]() 172.66.172.219 | |
widget-sheriff.tradingview-widget.com | 206730 | 2020-06-05 | 2024-02-01 | 2026-03-06 | 1.1 kB | 1.2 kB | ![]() 3.164.240.124 | |
s3.tradingview.com | 165395 | 2010-03-20 | 2018-06-24 | 2026-03-05 | 918 B | 28 kB | ![]() 195.181.166.158 | |
toinprimetrade.com 72 alert(s) on this Host | unknown | 2024-01-03 | 2024-01-04 | 2024-09-23 | 37 kB | 12 MB | ![]() 64.28.236.18 | ![]() ![]() |
node-ya-3.jivosite.com | 1446949 | 2011-05-06 | 2023-01-18 | 2026-03-02 | 501 B | 814 B | ![]() 57.128.74.66 | |
widgetdata.tradingview.com | 179381 | 2010-03-20 | 2015-02-20 | 2026-03-06 | 1.4 kB | 448 B | ![]() 92.223.127.156 | |
www.livecoinwatch.com | 280850 | 2017-08-12 | 2017-11-07 | 2026-03-08 | 433 B | 66 kB | ![]() 138.197.57.171 | |
widgets.coingecko.com | 3132971 | 2014-03-26 | 2018-07-05 | 2026-03-05 | 451 B | 232 kB | ![]() 104.18.4.118 | |
translate.google.com | 609 | 1997-09-15 | 2012-05-30 | 2026-03-09 | 948 B | 83 kB | ![]() 192.178.203.139 | |
coin-images.coingecko.com | 550283 | 2014-03-26 | 2024-05-30 | 2026-03-06 | 2.4 kB | 68 kB | ![]() 172.67.142.173 | |
www.gstatic.com | 146047 | 2008-02-11 | 2012-05-29 | 2026-03-08 | 2.2 kB | 25 kB | ![]() 192.178.203.94 |
Cloudflare (CDN)
Cloudflare is a web-infrastructure and website-security company, providing content-delivery-network services, DDoS mitigation, Internet security, and distributed domain-name-server services.Amazon CloudFront (CDN)
Amazon CloudFront is a fast content delivery network (CDN) service that securely delivers data, videos, applications, and APIs to customers globally with low latency, high transfer speeds.Amazon Web Services (PaaS)
Amazon Web Services (AWS) is a comprehensive cloud services platform offering compute power, database storage, content delivery and other functionality.Bunny (CDN)
PayPal (Payment processors)
PayPal is an online payments system that supports online money transfers and serves as an electronic alternative to traditional paper methods like checks and money orders.dc.js (JavaScript graphics, JavaScript libraries)
A multi-dimensional charting library built to work natively with crossfilter and rendered using d3.jsNginx (Web servers, Reverse proxies)
Nginx is a web server that can also be used as a reverse proxy, load balancer, mail proxy and HTTP cache.LiteSpeed (Web servers)
LiteSpeed is a high-scalability web server.PHP (Programming languages)
PHP is a general-purpose scripting language used for web development.Popper (Miscellaneous)
Popper is a positioning engine, its purpose is to calculate the position of an element to make it possible to position it near a given reference element.jsDelivr (CDN)
JSDelivr is a free public CDN for open-source projects. It can serve web files directly from the npm registry and GitHub repositories without any configuration.OWL Carousel (JavaScript libraries)
OWL Carousel is an enabled jQuery plugin that lets you create responsive carousel sliders.Bootstrap (UI frameworks)
Bootstrap is a free and open-source CSS framework directed at responsive, mobile-first front-end web development. It contains CSS and JavaScript-based design templates for typography, forms, buttons, navigation, and other interface components.SweetAlert2:10 (JavaScript libraries)
SweetAlert2 is a JavaScript library that provides customisable, visually appealing, and responsive alert and modal dialog boxes for web applications.jQuery:2.2.4 (JavaScript libraries)
jQuery is a JavaScript library which is a free, open-source software designed to simplify HTML DOM tree traversal and manipulation, as well as event handling, CSS animation, and Ajax.JivoChat (Live chat)
JivoChat is a live chat solution for websites offering customizable web and mobile chat widgets.Related reports
Threat Detection Systems
| Detection System | Indicator | Verdict | Alert |
|---|---|---|---|
| DNS4EU | toinprimetrade.com | malicious | Sinkholed |
JavaScript (84)
| HASH | FROM | Size | First Seen | Last Seen | |
|---|---|---|---|---|---|
| 4121b7aeac55c7d9907c37303e59c941 | DocumentWrite | 1.5 MB | 2026-03-04 | 2026-03-13 | |
Introduced by DocumentWrite First Seen 2026-03-04 Last Seen 2026-03-13 Times Seen 285 Size 1.5 MB (1504646 bytes) MD5 4121b7aeac55c7d9907c37303e59c941 SHA1 762c7a50a413c04293d8eafd1538d47e68557ff6 Loading... | |||||
| 23723b094bdc424199dd24b0420feb00 | DocumentWrite | 3.0 kB | 2026-02-17 | 2026-03-16 | |
Introduced by DocumentWrite First Seen 2026-02-17 Last Seen 2026-03-16 Times Seen 1198 Size 3.0 kB (3011 bytes) MD5 23723b094bdc424199dd24b0420feb00 SHA1 2e9fd96b082f9fee856afacb67c08d992304b5c6 Loading... | |||||
HTTP Transactions (175)
| URL | IP | Response | Size |
|---|








