Report Overview
Visitedpublic
2025-05-21 12:34:32
Tags
Submit Tags
URL
cccv.to/yeunhambanthan.full.motchill
Finishing URL
cccv.to/yeunhambanthan.full.motchill
IP / ASN

54.240.174.11
Title
Xem ngay! Yêu Nhầm Bạn Thân Full HD Vietsub - Motchill | CCCV
Detections
urlquery
0
Network Intrusion Detection
0
Threat Detection Systems
0
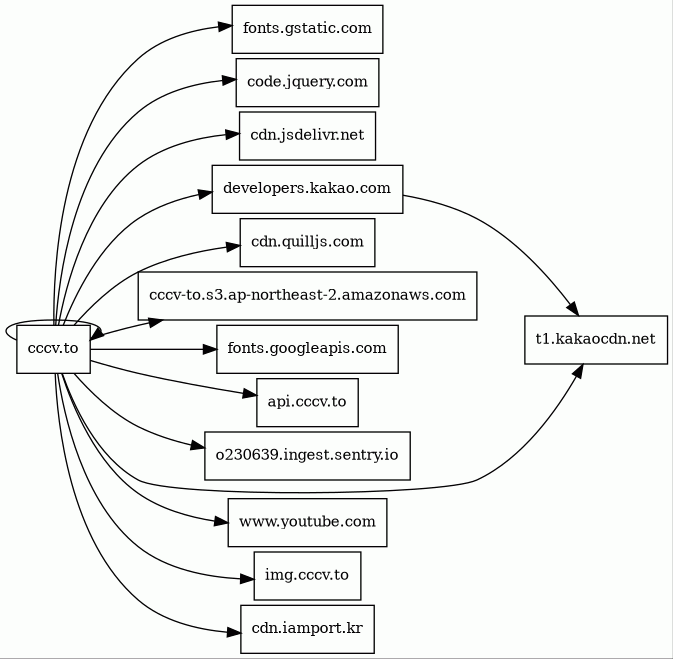
Host Summary
| Host | Rank | Registered | First Seen | Last Seen | Sent | Received | IP | Fingerprints |
|---|---|---|---|---|---|---|---|---|
cdn.jsdelivr.net | 439 | 2012-05-16 | 2012-09-30 | 2025-05-14 | 2.6 kB | 3.5 MB | ![]() 151.101.65.229 | |
cdn.iamport.kr | 529917 | 2014-08-13 | 2018-03-28 | 2025-05-15 | 422 B | 56 kB | ![]() 3.167.2.57 | |
www.youtube.com | 90 | 2005-02-15 | 2013-04-13 | 2025-05-14 | 857 B | 34 kB | ![]() 216.58.207.206 | |
developers.kakao.com | 44113 | 1996-12-29 | 2017-01-30 | 2025-05-15 | 420 B | 114 kB | ![]() 211.183.209.23 | |
fonts.googleapis.com | 8877 | 2005-01-25 | 2012-05-23 | 2025-05-14 | 469 B | 34 kB | ![]() 142.250.74.10 | |
cccv.to | unknown | unknown | 2020-09-08 | 2025-05-15 | 7.8 kB | 6.3 MB | ![]() 54.240.174.11 | |
code.jquery.com | 634 | 2005-12-10 | 2012-05-21 | 2025-05-14 | 416 B | 98 kB | ![]() 151.101.194.137 | |
img.cccv.to | unknown | unknown | 2021-04-06 | 2025-05-15 | 946 B | 394 kB | ![]() 3.167.2.33 | |
api.cccv.to | unknown | unknown | 2022-01-26 | 2025-05-15 | 2.3 kB | 3.3 kB | ![]() 54.180.22.171 | |
o230639.ingest.sentry.io | unknown | 2012-04-07 | 2022-12-20 | 2025-05-15 | 570 B | 522 B | ![]() 34.120.195.249 | |
cdn.quilljs.com | 30496 | 2014-03-27 | 2014-11-10 | 2025-05-16 | 430 B | 10 kB | ![]() 172.66.43.93 | |
cccv-to.s3.ap-northeast-2.amazonaws.com | unknown | 2005-08-18 | 2022-12-20 | 2025-05-15 | 486 B | 1.2 MB | ![]() 52.219.206.46 | |
t1.kakaocdn.net | 42755 | 2014-04-18 | 2017-02-02 | 2025-05-15 | 424 B | 115 kB | ![]() 23.36.77.129 | |
fonts.gstatic.com | unknown | 2008-02-11 | 2014-04-02 | 2025-05-14 | 544 B | 21 kB | ![]() 142.250.74.35 |
Related reports
Threat Detection Systems
Public InfoSec YARA rules
No alerts detected
OpenPhish
No alerts detected
PhishTank
No alerts detected
Quad9 DNS
No alerts detected
ThreatFox
No alerts detected
JavaScript (8)
No JavaScripts
HTTP Transactions (35)
| URL | IP | Response | Size |
|---|


