Report Overview
Visitedpublic
2025-12-19 15:53:13
Tags
Submit Tags
URL
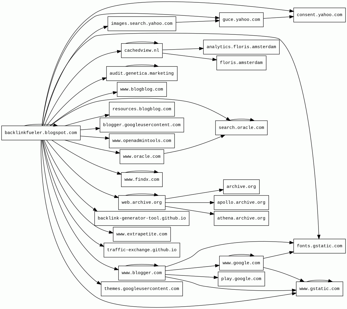
backlinkfueler.blogspot.com/?https%3A%2F%2Ffastbacklinkcreator.blogspot.com%2F
Finishing URL
backlinkfueler.blogspot.com/p/powerful-backlink-generator-tool.html?https://fastbacklinkcreator.blogspot.com/
IP / ASN

216.58.207.225
Title
Powerful Backlink Generator Tool | SEO Boost, Auto Submission & Traffic Booster
Detections
urlquery
0
Network Intrusion Detection
0
Threat Detection Systems
0
Host Summary
| Host | Rank | Registered | First Seen | Last Seen | Sent | Received | IP | Fingerprints |
|---|---|---|---|---|---|---|---|---|
play.google.com | 48 | 1997-09-15 | 2013-05-30 | 2025-12-14 | 1.1 kB | 1.1 kB | ![]() 142.250.178.110 | |
guce.yahoo.com | 23222 | 1995-01-18 | 2018-03-16 | 2025-12-15 | 684 B | 295 B | ![]() 34.251.89.94 | |
consent.yahoo.com | 12070 | 1995-01-18 | 2019-02-20 | 2025-12-15 | 608 B | 979 B | ![]() 52.208.65.21 | |
www.blogblog.com | 358746 | 2000-09-15 | 2012-05-22 | 2025-12-15 | 465 B | 7.1 kB | ![]() 142.250.74.105 | |
backlink-generator-tool.github.io | unknown | 2013-03-08 | 2025-10-09 | 2025-12-18 | 1.6 kB | 272 kB | ![]() 185.199.110.153 | |
images.search.yahoo.com | 10794 | 1995-01-18 | 2013-07-12 | 2025-12-19 | 591 B | 679 B | ![]() 212.82.100.137 | |
archive.org | 184 | 1995-12-14 | 2013-04-16 | 2025-12-13 | 6.9 kB | 1.3 MB | ![]() 207.241.224.2 | |
resources.blogblog.com | 177645 | 2000-09-15 | 2017-01-30 | 2025-12-15 | 469 B | 144 kB | ![]() 142.250.74.105 | |
www.findx.com | unknown | 2002-04-24 | 2025-12-19 | 2025-12-19 | 1.6 kB | 623 kB | ![]() 148.251.135.201 | |
audit.genetica.marketing | unknown | unknown | 2025-12-19 | 2025-12-19 | 1.1 kB | 247 B | ![]() 85.13.165.48 | |
cachedview.nl | unknown | 2018-03-09 | 2025-12-18 | 2025-12-18 | 13 kB | 167 kB | ![]() 85.10.159.81 | |
search.oracle.com | 4717583 | 1988-12-02 | 2025-12-19 | 2025-12-19 | 1.1 kB | 1.6 kB | ![]() 96.6.16.71 | |
fonts.gstatic.com | unknown | 2008-02-11 | 2014-04-02 | 2025-12-14 | 5.7 kB | 326 kB | ![]() 142.250.74.35 | |
www.gstatic.com | 146047 | 2008-02-11 | 2012-05-29 | 2025-12-14 | 2.9 kB | 2.7 MB | ![]() 142.250.74.99 | |
www.openadmintools.com | unknown | 2013-06-27 | 2024-11-13 | 2025-12-19 | 572 B | 417 B | ![]() 50.116.63.96 | |
themes.googleusercontent.com | 81747 | 2008-11-17 | 2012-05-24 | 2025-12-15 | 549 B | 229 kB | ![]() 142.250.74.33 | |
apollo.archive.org | 369557 | 1995-12-14 | 2025-04-10 | 2025-12-17 | 552 B | 230 B | ![]() 207.241.224.2 | |
athena.archive.org | 261917 | 1995-12-14 | 2024-05-08 | 2025-12-18 | 2.2 kB | 1.1 kB | ![]() 207.241.225.195 | |
backlinkfueler.blogspot.com | unknown | 2000-07-31 | 2025-12-18 | 2025-12-18 | 2.9 kB | 236 kB | ![]() 142.251.142.225 | ![]() ![]() |
www.extrapetite.com | unknown | 2010-02-09 | 2012-10-01 | 2025-12-19 | 579 B | 1.8 kB | ![]() 172.64.150.187 | |
traffic-exchange.github.io | unknown | 2013-03-08 | 2025-07-25 | 2025-12-18 | 3.3 kB | 44 kB | ![]() 185.199.111.153 | |
web.archive.org | 285 | 1995-12-14 | 2012-05-30 | 2025-12-16 | 3.9 kB | 283 kB | ![]() 207.241.237.3 | |
www.oracle.com | 67073 | 1988-12-02 | 2012-05-22 | 2025-12-16 | 583 B | 2.8 kB | ![]() 96.6.16.71 | |
blogger.googleusercontent.com | 4332 | 2008-11-17 | 2012-05-25 | 2025-12-15 | 706 B | 208 kB | ![]() 142.250.74.33 | |
www.blogger.com | 9514 | 1999-06-22 | 2012-05-22 | 2025-12-15 | 11 kB | 827 kB | ![]() 142.250.74.105 | |
www.google.com | 22 | 1997-09-15 | 2015-05-10 | 2025-12-14 | 1.9 kB | 95 kB | ![]() 216.58.207.196 | |
analytics.floris.amsterdam | unknown | 2017-11-24 | 2025-12-18 | 2025-12-18 | 5.6 kB | 269 kB | ![]() 143.178.167.52 | ![]() |
floris.amsterdam | unknown | 2017-11-24 | 2025-03-01 | 2025-12-18 | 8.1 kB | 7.7 kB | ![]() 143.178.167.52 |
Varnish (Caching)
Varnish is a reverse caching proxy.GitHub Pages (PaaS)
GitHub Pages is a static site hosting service.Fastly (CDN)
Fastly is a cloud computing services provider. Fastly's cloud platform provides a content delivery network, Internet security services, load balancing, and video & streaming services.Apache Traffic Server (Web servers)
Apache Traffic Server is an open-source caching and proxying server that serves as an HTTP/1.1 and HTTP/2 reverse proxy with caching capabilities, load balancing, request routing, SSL termination, and support for advanced HTTP features.Nginx:1.24.0 (Web servers, Reverse proxies)
Nginx is a web server that can also be used as a reverse proxy, load balancer, mail proxy and HTTP cache.jQuery (JavaScript libraries)
jQuery is a JavaScript library which is a free, open-source software designed to simplify HTML DOM tree traversal and manipulation, as well as event handling, CSS animation, and Ajax.Ubuntu (Operating systems)
Ubuntu is a free and open-source operating system on Linux for the enterprise server, desktop, cloud, and IoT.Apache HTTP Server:2.4.29 (Web servers)
Apache is a free and open-source cross-platform web server software.Apache HTTP Server (Web servers)
Apache is a free and open-source cross-platform web server software.Nginx (Web servers, Reverse proxies)
Nginx is a web server that can also be used as a reverse proxy, load balancer, mail proxy and HTTP cache.Akamai Bot Manager (Security)
Akamai Bot Manager detect bots using device fingerprinting bot signatures.Akamai (CDN)
Akamai is global content delivery network (CDN) services provider for media and software delivery, and cloud security solutions.OpenGSE (Web servers)
OpenGSE is a test suite used for testing servlet compliance. It is deployed by using WAR files that are deployed on the server engine.Java (Programming languages)
Java is a class-based, object-oriented programming language that is designed to have as few implementation dependencies as possible.Blogger (Blogs)
Blogger is a blog-publishing service that allows multi-user blogs with time-stamped entries.Python (Programming languages)
Python is an interpreted and general-purpose programming language.Clipboard.js (JavaScript libraries)
PHP (Programming languages)
PHP is a general-purpose scripting language used for web development.Cloudflare (CDN)
Cloudflare is a web-infrastructure and website-security company, providing content-delivery-network services, DDoS mitigation, Internet security, and distributed domain-name-server services.Apache HTTP Server:2.4.57 (Web servers)
Apache is a free and open-source cross-platform web server software.Debian (Operating systems)
Debian is a Linux software which is a free open-source software.PHP:8.2.15 (Programming languages)
PHP is a general-purpose scripting language used for web development.Express (Web frameworks, Web servers)
Express is a web application framework for Node.js, released as free and open-source software under the MIT License. It is designed for building web applications and APIs.Node.js (Programming languages)
Node.js is an open-source, cross-platform, JavaScript runtime environment that executes JavaScript code outside a web browser.Related reports
Threat Detection Systems
No alerts detected
JavaScript (19)
No JavaScripts
HTTP Transactions (138)
| URL | IP | Response | Size |
|---|







