Report Overview
Visitedpublic
2026-04-14 15:40:52
Tags
Submit Tags
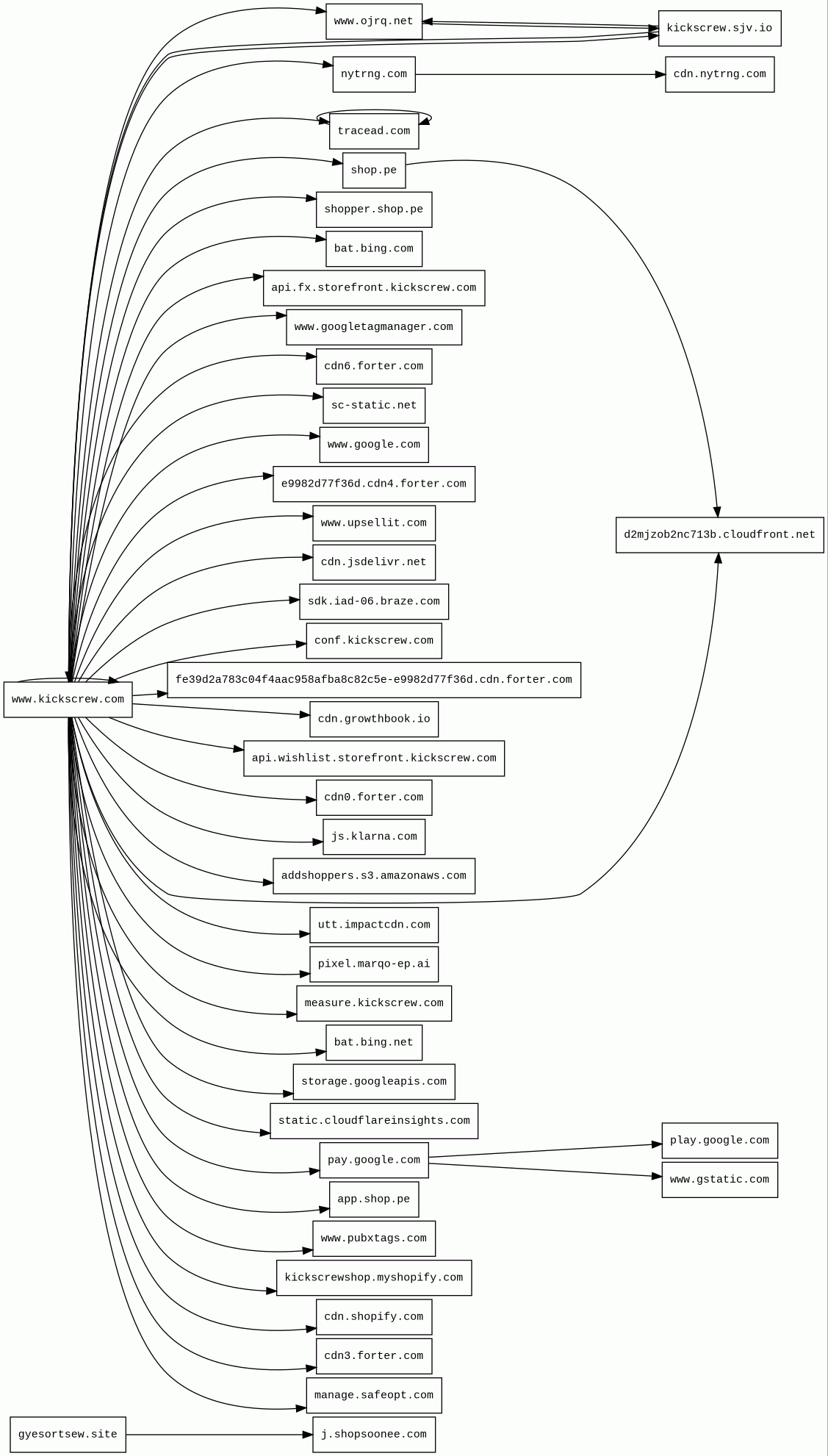
URL
gyesortsew.site/cdjsl1k2.php?lp=1&uclick=1mktg5wj
Finishing URL
www.kickscrew.com/en-NO?irclickid=z4mwKVzsExyZUUwUNpTmJ0GNUku3hIXlD1MORM0&irgwc=1&afsrc=1&partnerID=5636076&Media=mediapartner&AdType=ONLINE_TRACKING_LINK&utm_source=Impact&utm_medium=fancapitalize&utm_content=ONLINE_TRACKING_LINK&utm_campaign=Impact
IP / ASN

172.67.172.201
Title
KICKS CREW
Detections
urlquery
0
Network Intrusion Detection
2
Threat Detection Systems
0
Host Summary
| Host | Rank | Registered | First Seen | Last Seen | Sent | Received | IP | Fingerprints |
|---|---|---|---|---|---|---|---|---|
app.shop.pe | 86538 | unknown | 2019-03-05 | 2026-04-12 | 493 B | 730 B | ![]() 35.227.244.1 | |
cdn.shopify.com | 3587 | 2005-03-11 | 2012-06-22 | 2026-04-13 | 11 kB | 331 kB | ![]() 23.227.39.200 | |
static.cloudflareinsights.com | 4073 | 2019-08-30 | 2019-09-24 | 2026-04-12 | 512 B | 32 kB | ![]() 104.16.80.73 | |
kickscrew.sjv.io | unknown | 2016-07-22 | 2021-03-02 | 2024-11-05 | 1.8 kB | 822 kB | ![]() 35.227.211.136 | |
api.fx.storefront.kickscrew.com | 2838666 | 2009-08-06 | 2023-06-20 | 2026-04-09 | 1.1 kB | 821 B | ![]() 142.251.143.147 | |
addshoppers.s3.amazonaws.com | 112140 | 2005-08-18 | 2014-06-11 | 2026-04-10 | 503 B | 9.7 kB | ![]() 52.216.213.81 | |
sdk.iad-06.braze.com | 18721 | 2000-01-19 | 2020-03-09 | 2026-04-07 | 2.8 kB | 110 kB | ![]() 104.18.34.200 | |
play.google.com | 48 | 1997-09-15 | 2013-05-30 | 2026-04-13 | 5.6 kB | 5.6 kB | ![]() 142.251.143.142 | |
bat.bing.com | 2924 | 1996-01-29 | 2014-04-08 | 2026-04-13 | 1.2 kB | 113 kB | ![]() 150.171.28.10 | |
cdn.jsdelivr.net | 1678 | 2012-05-16 | 2012-09-30 | 2026-04-12 | 458 B | 52 kB | ![]() 151.101.193.229 | |
shop.pe | 22105 | unknown | 2012-07-24 | 2026-04-11 | 420 B | 2.1 kB | ![]() 35.227.244.1 | |
manage.safeopt.com | 161199 | 2019-02-21 | 2023-10-21 | 2026-04-12 | 448 B | 1.2 kB | ![]() 35.227.244.1 | |
www.googletagmanager.com | 283 | 2011-11-11 | 2012-10-04 | 2026-04-12 | 887 B | 328 kB | ![]() 142.251.143.136 | |
cdn6.forter.com | 443640 | 2001-01-25 | 2015-02-16 | 2026-04-13 | 512 B | 529 B | ![]() 52.84.50.64 | |
d2mjzob2nc713b.cloudfront.net | unknown | 2008-04-25 | 2023-09-09 | 2026-04-10 | 1.3 kB | 102 kB | ![]() 52.84.50.56 | |
storage.googleapis.com | 880 | 2005-01-25 | 2012-08-06 | 2026-04-13 | 3.9 kB | 3.8 MB | ![]() 216.58.201.187 | |
cdn3.forter.com | 22500 | 2001-01-25 | 2014-04-09 | 2026-04-10 | 464 B | 526 B | ![]() 52.84.50.25 | |
cdn.growthbook.io | 45663 | 2020-05-19 | 2022-02-08 | 2026-04-10 | 471 B | 6.7 kB | ![]() 151.101.65.91 | |
utt.impactcdn.com | 27698 | 2021-03-02 | 2021-03-02 | 2026-04-09 | 448 B | 50 kB | ![]() 35.186.249.72 | |
nytrng.com | 19387 | 2017-12-11 | 2017-05-13 | 2026-04-10 | 572 B | 569 B | ![]() 99.83.128.14 | ![]() ![]() |
www.google.com | 22 | 1997-09-15 | 2015-05-10 | 2026-04-12 | 5.3 kB | 3.0 kB | ![]() 142.251.151.119 | |
pay.google.com | 6709 | 1997-09-15 | 2018-02-20 | 2026-04-09 | 997 B | 232 kB | ![]() 64.233.161.92 | |
e9982d77f36d.cdn4.forter.com | 3112293 | 2001-01-25 | 2022-03-14 | 2026-04-09 | 444 B | 492 kB | ![]() 3.167.2.16 | |
gyesortsew.site | unknown | 2026-01-14 | 2026-01-19 | 2026-04-09 | 517 B | 1.8 kB | ![]() 188.114.97.1 | |
measure.kickscrew.com | 2938101 | 2009-08-06 | 2024-11-21 | 2025-01-07 | 26 kB | 1.1 MB | ![]() 34.54.198.59 | |
js.klarna.com | 29921 | 2008-12-12 | 2020-09-30 | 2026-04-10 | 1.4 kB | 698 kB | ![]() 3.167.2.71 | |
cdn.nytrng.com | 171604 | 2017-12-11 | 2020-10-02 | 2026-04-11 | 410 B | 483 B | ![]() 52.84.50.44 | |
shopper.shop.pe | 86284 | unknown | 2017-07-18 | 2026-04-11 | 414 B | 29 kB | ![]() 35.190.54.17 | |
www.gstatic.com | 146047 | 2008-02-11 | 2012-05-29 | 2026-04-12 | 5.2 kB | 323 kB | ![]() 172.217.20.163 | |
api.wishlist.storefront.kickscrew.com | 2845132 | 2009-08-06 | 2023-11-28 | 2026-04-09 | 4.6 kB | 5.5 kB | ![]() 142.251.143.147 | |
fe39d2a783c04f4aac958afba8c82c5e-e9982d77f36d.cdn.forter.com | unknown | unknown | No data | No data | 1.5 kB | 1.9 kB | ![]() 54.160.16.26 | |
sc-static.net | 3142 | 2017-03-16 | 2017-09-05 | 2026-04-08 | 418 B | 59 kB | ![]() 3.163.248.4 | |
www.ojrq.net | 41085 | 2009-01-28 | 2012-06-28 | 2026-04-10 | 1.2 kB | 411 kB | ![]() 34.95.127.121 | |
www.upsellit.com | 55826 | 2005-01-15 | 2017-01-30 | 2026-04-11 | 427 B | 357 B | ![]() 34.117.39.58 | |
www.kickscrew.com | 248748 | 2009-08-06 | 2015-08-23 | 2026-04-09 | 106 kB | 5.5 MB | ![]() 104.20.33.122 | ![]() |
conf.kickscrew.com | 2903533 | 2009-08-06 | 2026-04-09 | 2026-04-09 | 2.2 kB | 8.5 kB | ![]() 172.66.169.30 | |
www.pubxtags.com | 1433626 | 2020-10-14 | 2020-10-14 | 2026-04-05 | 562 B | 483 B | ![]() 13.74.43.137 | |
pixel.marqo-ep.ai | unknown | unknown | 2025-11-21 | 2026-04-13 | 455 B | 37 kB | ![]() 104.18.15.231 | |
kickscrewshop.myshopify.com | 2798452 | 2006-03-03 | 2022-11-05 | 2026-04-09 | 3.6 kB | 173 kB | ![]() 23.227.38.74 | |
bat.bing.net | 24312 | 1997-09-03 | 2023-11-04 | 2026-04-13 | 2.0 kB | 1.6 kB | ![]() 150.171.28.10 | |
tracead.com | 163927 | 2006-01-23 | 2015-08-21 | 2026-04-05 | 2.0 kB | 218 kB | ![]() 34.253.63.200 | |
cdn0.forter.com | 24751 | 2001-01-25 | 2016-01-26 | 2026-04-11 | 2.7 kB | 1.8 kB | ![]() 34.192.191.43 | |
j.shopsoonee.com | unknown | unknown | 2025-11-19 | 2026-04-02 | 1.0 kB | 1.2 kB | ![]() 0.0.0.0 |
Google Cloud CDN (CDN)
Cloud CDN uses Google's global edge network to serve content closer to users.Google Cloud (IaaS)
Google Cloud is a suite of cloud computing services.Nginx (Web servers, Reverse proxies)
Nginx is a web server that can also be used as a reverse proxy, load balancer, mail proxy and HTTP cache.Cloudflare (CDN)
Cloudflare is a web-infrastructure and website-security company, providing content-delivery-network services, DDoS mitigation, Internet security, and distributed domain-name-server services.Express (Web frameworks, Web servers)
Express is a web application framework for Node.js, released as free and open-source software under the MIT License. It is designed for building web applications and APIs.Node.js (Programming languages)
Node.js is an open-source, cross-platform, JavaScript runtime environment that executes JavaScript code outside a web browser.Google Cloud Trace (Performance)
Google Cloud Trace is a distributed tracing system that collects latency data from applications and displays it in the Google Cloud Console.Amazon S3 (CDN)
Amazon S3 or Amazon Simple Storage Service is a service offered by Amazon Web Services (AWS) that provides object storage through a web service interface.Amazon Web Services (PaaS)
Amazon Web Services (AWS) is a comprehensive cloud services platform offering compute power, database storage, content delivery and other functionality.Amazon CloudFront (CDN)
Amazon CloudFront is a fast content delivery network (CDN) service that securely delivers data, videos, applications, and APIs to customers globally with low latency, high transfer speeds.Google Cloud Storage (Miscellaneous)
Google Cloud Storage allows world-wide storage and retrieval of any amount of data at any time.Varnish (Caching)
Varnish is a reverse caching proxy.gunicorn (Web servers)
Python (Programming languages)
Python is an interpreted and general-purpose programming language.Apache HTTP Server (Web servers)
Apache is a free and open-source cross-platform web server software.Webpack (Miscellaneous)
Webpack is an open-source JavaScript module bundler.Google Tag Manager (Tag managers)
Google Tag Manager is a tag management system (TMS) that allows you to quickly and easily update measurement codes and related code fragments collectively known as tags on your website or mobile app.Google Pay (Payment processors)
Google Pay is a digital wallet platform and online payment system developed by Google to power in-app and tap-to-pay purchases on mobile devices, enabling users to make payments with Android phones, tablets or watches.Next.js (JavaScript frameworks, Web frameworks)
Next.js is a React framework for developing single page Javascript applications.Cloudflare Browser Insights (Analytics, RUM)
Cloudflare Browser Insights is a tool that measures the performance of websites from the perspective of users.NextAuth.js (Authentication)
NextAuth.js is a complete open-source authentication solution for Next.js applications.React (JavaScript frameworks)
React is an open-source JavaScript library for building user interfaces or UI components.PHP:5.5.9 (Programming languages)
PHP is a general-purpose scripting language used for web development.Nginx:1.16.0 (Web servers, Reverse proxies)
Nginx is a web server that can also be used as a reverse proxy, load balancer, mail proxy and HTTP cache.Ubuntu (Operating systems)
Ubuntu is a free and open-source operating system on Linux for the enterprise server, desktop, cloud, and IoT.Nginx:1.22.1 (Web servers, Reverse proxies)
Nginx is a web server that can also be used as a reverse proxy, load balancer, mail proxy and HTTP cache.Related reports
Network Intrusion Detection Systems
Suricata /w Emerging Threats Pro
| Timestamp | Severity | Source IP | Destination IP | Alert |
|---|---|---|---|---|
| low | Client IP | ![]() 52.23.111.175 | ET INFO Session Traversal Utilities for NAT (STUN Binding Request) | |
| low | ![]() 52.23.111.175 | Client IP | ET INFO Session Traversal Utilities for NAT (STUN Binding Response) |
Threat Detection Systems
No alerts detected
JavaScript (113)
No JavaScripts
HTTP Transactions (220)
| URL | IP | Response | Size |
|---|





