Report Overview
Visitedpublic
2026-02-14 09:24:07
Tags
Submit Tags
URL
padiisahbet801.com/
Finishing URL
padiisahbet801.com/tr/
IP / ASN

172.67.169.203
Title
Padişahbet, Şansa Davet!
Detections
urlquery
0
Network Intrusion Detection
0
Threat Detection Systems
1
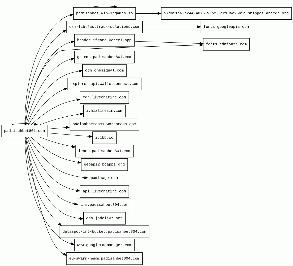
Host Summary
| Host | Rank | Registered | First Seen | Last Seen | Sent | Received | IP | Fingerprints |
|---|---|---|---|---|---|---|---|---|
explorer-api.walletconnect.com | 466611 | 2009-12-19 | 2022-10-10 | 2026-02-12 | 5.1 kB | 449 kB | ![]() 104.20.35.94 | |
57db31a6-b244-4076-95bc-5ec10ac25b3e.snippet.anjcdn.org | unknown | 2025-08-28 | 2025-11-18 | 2025-12-20 | 1.2 kB | 0 B | ![]() 0.0.0.0 | |
pamimage.com | unknown | 2025-09-23 | 2025-12-02 | 2026-02-12 | 936 B | 3.2 kB | ![]() 172.67.151.42 | |
go-cms.padisahbet804.com | unknown | 2024-11-11 | 2026-02-12 | 2026-02-12 | 7.8 kB | 0 B | ![]() 0.0.0.0 | |
api.livechatinc.com | 29526 | 2005-10-31 | 2013-12-20 | 2026-02-09 | 1.1 kB | 581 B | ![]() 2.22.225.83 | |
header-iframe.vercel.app | unknown | 2020-01-28 | 2026-02-12 | 2026-02-12 | 529 B | 7.1 kB | ![]() 64.29.17.131 | |
cms.padisahbet804.com | unknown | 2024-11-11 | 2026-02-12 | 2026-02-12 | 1.0 kB | 0 B | ![]() 0.0.0.0 | |
cdn.jsdelivr.net | 1678 | 2012-05-16 | 2012-09-30 | 2026-02-08 | 426 B | 81 kB | ![]() 151.101.1.229 | |
fonts.cdnfonts.com | 50661 | 2018-10-03 | 2020-06-10 | 2026-02-11 | 2.4 kB | 191 kB | ![]() 104.21.72.124 | |
padisahbetcom1.wordpress.com | unknown | 2000-03-03 | 2025-11-18 | 2026-02-12 | 476 B | 14 kB | ![]() 192.0.78.12 | |
eu-swarm-newm.padisahbet804.com | unknown | 2024-11-11 | 2026-02-12 | 2026-02-12 | 2.3 kB | 0 B | ![]() 0.0.0.0 | |
padisahbet.winwingames.io | unknown | 2025-08-15 | 2025-12-20 | 2026-02-12 | 2.4 kB | 58 kB | ![]() 188.114.97.1 | |
fonts.googleapis.com | 313 | 2005-01-25 | 2012-05-23 | 2026-02-08 | 931 B | 5.3 kB | ![]() 172.217.20.170 | |
padiisahbet801.com 93 alert(s) on this Host | unknown | 2026-01-27 | 2026-02-12 | 2026-02-12 | 49 kB | 8.5 MB | ![]() 172.67.169.203 | ![]() ![]() |
www.googletagmanager.com | 283 | 2011-11-11 | 2012-10-04 | 2026-02-08 | 1.3 kB | 1.3 MB | ![]() 142.251.38.104 | |
i.ibb.co | 21643 | 2010-07-20 | 2018-11-25 | 2026-02-11 | 886 B | 54 kB | ![]() 45.43.142.6 | |
crm-lib.fasttrack-solutions.com | 1905587 | 2016-01-28 | 2019-02-04 | 2026-02-10 | 2.4 kB | 2.9 MB | ![]() 104.26.5.72 | |
cdn.livechatinc.com | 36142 | 2005-10-31 | 2012-06-22 | 2026-02-09 | 422 B | 100 kB | ![]() 23.36.77.179 | |
i.hizliresim.com | 1356069 | 2006-10-11 | 2014-01-15 | 2026-02-10 | 440 B | 220 kB | ![]() 172.67.154.131 | |
cdn.onesignal.com | 31060 | 2011-09-10 | 2015-04-22 | 2026-02-11 | 429 B | 10 kB | ![]() 104.16.160.145 | |
dataspot-int-bucket.padisahbet804.com | unknown | 2024-11-11 | 2026-02-12 | 2026-02-12 | 472 B | 0 B | ![]() 0.0.0.0 | |
icons.padisahbet804.com | unknown | 2024-11-11 | 2026-02-12 | 2026-02-12 | 7.2 kB | 0 B | ![]() 0.0.0.0 | |
geoapi2.bcapps.org | 1722879 | 2019-01-31 | 2022-12-18 | 2026-02-13 | 934 B | 1.8 kB | ![]() 185.162.230.7 |
Cloudflare (CDN)
Cloudflare is a web-infrastructure and website-security company, providing content-delivery-network services, DDoS mitigation, Internet security, and distributed domain-name-server services.Vercel (PaaS)
Vercel is a cloud platform for static frontends and serverless functions.Nginx (Web servers, Reverse proxies)
Nginx is a web server that can also be used as a reverse proxy, load balancer, mail proxy and HTTP cache.jsDelivr (CDN)
JSDelivr is a free public CDN for open-source projects. It can serve web files directly from the npm registry and GitHub repositories without any configuration.LiteSpeed (Web servers)
LiteSpeed is a high-scalability web server.CodeIgniter (Web frameworks)
PHP (Programming languages)
PHP is a general-purpose scripting language used for web development.SweetAlert2:11 (JavaScript libraries)
SweetAlert2 is a JavaScript library that provides customisable, visually appealing, and responsive alert and modal dialog boxes for web applications.Litespeed Cache (Caching, WordPress plugins)
LiteSpeed Cache is an all-in-one site acceleration plugin for WordPress.LiteSpeed Cache (Caching, WordPress plugins)
LiteSpeed Cache is an all-in-one site acceleration plugin for WordPress.Amazon CloudFront (CDN)
Amazon CloudFront is a fast content delivery network (CDN) service that securely delivers data, videos, applications, and APIs to customers globally with low latency, high transfer speeds.Amazon Web Services (PaaS)
Amazon Web Services (AWS) is a comprehensive cloud services platform offering compute power, database storage, content delivery and other functionality.Google Cloud Storage (Miscellaneous)
Google Cloud Storage allows world-wide storage and retrieval of any amount of data at any time.Google Cloud (IaaS)
Google Cloud is a suite of cloud computing services.Cloudflare Bot Management (Security)
Cloudflare bot management solution identifies and mitigates automated traffic to protect websites from bad bots.Google Cloud CDN (CDN)
Cloud CDN uses Google's global edge network to serve content closer to users.Related reports
Threat Detection Systems
| Detection System | Indicator | Verdict | Alert |
|---|---|---|---|
| Hagezi Threat Feed | padiisahbet801.com | malicious | Sinkholed |
JavaScript (59)
No JavaScripts
HTTP Transactions (172)
| URL | IP | Response | Size |
|---|






