Report Overview
Visitedpublic
2026-03-04 09:15:43
Tags
Submit Tags
URL
email.moneymarketing.co.uk/c/15WiXpjQxjU3TCqn203QcHbd3DJo
Finishing URL
www.moneymarketing.co.uk/?utm_id=21371&delivery_name=37394&utm_campaign=INDIGO_MM_FLAGSTONE_COMM_E1_FEB2025&utm_content=&utm_term=Footer%20Website%20Link%20-%20Contact%20Us&utm_medium=email&utm_source=Adestra&eea=
IP / ASN

3.164.230.101
Title
Money Marketing : UK latest financial news
Detections
urlquery
0
Network Intrusion Detection
0
Threat Detection Systems
2
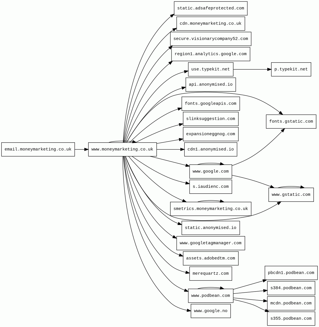
Host Summary
| Host | Rank | Registered | First Seen | Last Seen | Sent | Received | IP | Fingerprints |
|---|---|---|---|---|---|---|---|---|
www.google.no | 92680 | 2001-02-26 | 2012-06-26 | 2026-03-01 | 738 B | 580 B | ![]() 142.251.142.227 | |
static.anonymised.io | 57456 | 2022-06-29 | 2023-05-16 | 2026-03-04 | 441 B | 13 kB | ![]() 34.117.250.57 | |
s384.podbean.com | unknown | 2006-02-14 | 2025-06-03 | 2025-10-26 | 606 B | 936 B | ![]() 40.160.21.129 | |
mcdn.podbean.com | 248865 | 2006-02-14 | 2018-08-13 | 2026-02-22 | 1.1 kB | 46 kB | ![]() 54.196.127.151 | |
slinksuggestion.com 2 alert(s) on this Host | 2259402 | 2022-08-02 | 2022-08-02 | 2026-02-12 | 1.1 kB | 1.9 kB | ![]() 34.110.146.185 | |
pbcdn1.podbean.com | 406510 | 2006-02-14 | 2018-11-20 | 2026-02-23 | 3.3 kB | 167 kB | ![]() 151.101.67.52 | |
s.iaudienc.com | 476623 | 2017-03-08 | 2017-06-16 | 2025-08-07 | 466 B | 64 B | ![]() 3.253.249.181 | |
static.adsafeprotected.com | 4895 | 2010-04-01 | 2015-03-27 | 2026-02-25 | 460 B | 664 B | ![]() 52.84.50.110 | |
p.typekit.net | 4638 | 2010-08-02 | 2012-05-23 | 2026-03-01 | 526 B | 340 B | ![]() 23.36.77.57 | |
email.moneymarketing.co.uk | 5652814 | 1998-04-01 | 2025-08-12 | 2026-03-04 | 525 B | 300 kB | ![]() 3.167.2.71 | |
www.moneymarketing.co.uk | 3296726 | 1998-04-01 | 2013-04-20 | 2025-08-12 | 49 kB | 2.7 MB | ![]() 52.211.71.102 | ![]() ![]() ![]() ![]() |
cdn.moneymarketing.co.uk | 3806186 | 1998-04-01 | 2019-05-20 | 2025-08-12 | 23 kB | 1.9 MB | ![]() 3.167.2.109 | |
secure.visionarycompany52.com | 5581950 | 2022-05-30 | 2022-06-13 | 2026-02-16 | 878 B | 0 B | ![]() 0.0.0.0 | |
assets.adobedtm.com | 3051 | 2013-11-22 | 2014-01-28 | 2026-03-02 | 1.0 kB | 112 kB | ![]() 96.6.17.25 | |
smetrics.moneymarketing.co.uk | unknown | 1998-04-01 | 2014-06-19 | 2025-08-12 | 2.6 kB | 2.4 kB | ![]() 63.140.62.172 | |
expansioneggnog.com 1 alert(s) on this Host | 175814 | 2021-07-06 | 2021-07-06 | 2026-02-07 | 482 B | 105 kB | ![]() 34.111.60.177 | |
cdn1.anonymised.io | unknown | 2022-06-29 | 2025-11-03 | 2026-03-04 | 878 B | 178 kB | ![]() 79.127.216.111 | |
api.anonymised.io | 275110 | 2022-06-29 | 2025-08-05 | 2026-02-28 | 1.1 kB | 710 B | ![]() 34.117.250.57 | |
www.gstatic.com | 146047 | 2008-02-11 | 2012-05-29 | 2026-03-01 | 7.7 kB | 9.0 MB | ![]() 172.217.20.163 | |
fonts.googleapis.com | 313 | 2005-01-25 | 2012-05-23 | 2026-03-01 | 1.5 kB | 57 kB | ![]() 142.250.74.10 | |
merequartz.com | 18071 | 2023-04-24 | 2023-04-24 | 2026-02-27 | 495 B | 564 B | ![]() 34.8.113.107 | |
www.podbean.com | 193432 | 2006-02-14 | 2012-06-26 | 2026-03-03 | 5.9 kB | 1.4 MB | ![]() 104.20.17.97 | |
region1.analytics.google.com | 22257 | 1997-09-15 | 2022-03-17 | 2026-03-01 | 1.7 kB | 858 B | ![]() 216.239.34.36 | |
www.google.com | 22 | 1997-09-15 | 2015-05-10 | 2026-03-01 | 6.6 kB | 328 kB | ![]() 172.217.19.228 | |
fonts.gstatic.com | unknown | 2008-02-11 | 2014-04-02 | 2026-03-01 | 3.8 kB | 285 kB | ![]() 216.58.207.195 | |
use.typekit.net | 4054 | 2010-08-02 | 2012-07-05 | 2026-03-02 | 2.2 kB | 128 kB | ![]() 23.36.77.115 | |
www.googletagmanager.com | 283 | 2011-11-11 | 2012-10-04 | 2026-03-01 | 2.1 kB | 1.3 MB | ![]() 142.251.142.232 | |
s355.podbean.com | 4944783 | 2006-02-14 | 2022-06-02 | 2026-02-11 | 596 B | 44 kB | ![]() 51.81.221.39 |
Google Cloud CDN (CDN)
Cloud CDN uses Google's global edge network to serve content closer to users.Google Cloud (IaaS)
Google Cloud is a suite of cloud computing services.Amazon S3 (CDN)
Amazon S3 or Amazon Simple Storage Service is a service offered by Amazon Web Services (AWS) that provides object storage through a web service interface.Amazon Web Services (PaaS)
Amazon Web Services (AWS) is a comprehensive cloud services platform offering compute power, database storage, content delivery and other functionality.Varnish (Caching)
Varnish is a reverse caching proxy.Amazon CloudFront (CDN)
Amazon CloudFront is a fast content delivery network (CDN) service that securely delivers data, videos, applications, and APIs to customers globally with low latency, high transfer speeds.Nginx (Web servers, Reverse proxies)
Nginx is a web server that can also be used as a reverse proxy, load balancer, mail proxy and HTTP cache.MySQL (Databases)
MySQL is an open-source relational database management system.OWL Carousel (JavaScript libraries)
OWL Carousel is an enabled jQuery plugin that lets you create responsive carousel sliders.reCAPTCHA (Security)
reCAPTCHA is a free service from Google that helps protect websites from spam and abuse.Google Publisher Tag (Advertising)
Google Publisher Tag (GPT) is an ad tagging library for Google Ad Manager which is used to dynamically build ad requests.PHP (Programming languages)
PHP is a general-purpose scripting language used for web development.Linkedin Ads (Advertising)
Linkedin Ads is a paid marketing tool that offers access to Linkedin social networks through various sponsored posts and other methods.WordPress:6.8.1 (CMS, Blogs)
WordPress is a free and open-source content management system written in PHP and paired with a MySQL or MariaDB database. Features include a plugin architecture and a template system.Redis Object Cache (Caching)
Yoast SEO:26.7 (SEO, WordPress plugins)
Yoast SEO is a search engine optimisation plugin for WordPress and other platforms.Redis (Databases)
Redis is an in-memory data structure project implementing a distributed, in-memory key–value database with optional durability. Redis supports different kinds of abstract data structures, such as strings, lists, maps, sets, sorted sets, HyperLogLogs, bitmaps, streams, and spatial indexes.jQuery Migrate:3.4.1 (JavaScript libraries)
Query Migrate is a javascript library that allows you to preserve the compatibility of your jQuery code developed for versions of jQuery older than 1.9.Max Mega Menu:3.2.2 (Widgets, WordPress plugins)
Max Mega Menu is a popular WordPress plugin that enhances the menu functionality on WordPress websites.Google Tag Manager (Tag managers)
Google Tag Manager is a tag management system (TMS) that allows you to quickly and easily update measurement codes and related code fragments collectively known as tags on your website or mobile app.Slick (JavaScript libraries)
Yoast SEO Premium:26.7 (SEO)
Yoast SEO Premium is a search engine optimisation plugin for WordPress and other platforms.jQuery (JavaScript libraries)
jQuery is a JavaScript library which is a free, open-source software designed to simplify HTML DOM tree traversal and manipulation, as well as event handling, CSS animation, and Ajax.Google Cloud Storage (Miscellaneous)
Google Cloud Storage allows world-wide storage and retrieval of any amount of data at any time.Bunny (CDN)
Cloudflare (CDN)
Cloudflare is a web-infrastructure and website-security company, providing content-delivery-network services, DDoS mitigation, Internet security, and distributed domain-name-server services.Related reports
Threat Detection Systems
| Detection System | Indicator | Verdict | Alert |
|---|---|---|---|
| DigiCert UltraDNS | slinksuggestion.com | malicious | Sinkholed |
| DigiCert UltraDNS | expansioneggnog.com | malicious | Sinkholed |
JavaScript (144)
No JavaScripts
HTTP Transactions (215)
| URL | IP | Response | Size |
|---|






