Report Overview
Visitedpublic
2026-03-27 15:16:30
Tags
Submit Tags
URL
aldronholdings.com/
Finishing URL
aldronholdings.com/
IP / ASN

104.219.248.117
Title
Aldron Holdings - Crypto Investment | Real Estate Investment | Agriculture Investment | Oil and Gas Investment
Detections
urlquery
0
Network Intrusion Detection
0
Threat Detection Systems
0
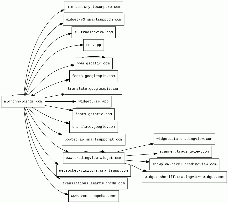
Host Summary
| Host | Rank | Registered | First Seen | Last Seen | Sent | Received | IP | Fingerprints |
|---|---|---|---|---|---|---|---|---|
fonts.gstatic.com | unknown | 2008-02-11 | 2014-04-02 | 2026-03-22 | 4.2 kB | 168 kB | ![]() 172.217.19.227 | |
websocket-visitors.smartsupp.com | 411464 | 2012-08-25 | 2021-07-12 | 2026-03-26 | 607 B | 224 B | ![]() 52.58.164.94 | |
translate.googleapis.com | 6317 | 2005-01-25 | 2012-05-31 | 2026-03-23 | 1.7 kB | 420 kB | ![]() 142.250.178.74 | |
www.gstatic.com | 146047 | 2008-02-11 | 2012-05-29 | 2026-03-22 | 1.6 kB | 25 kB | ![]() 142.250.178.67 | |
scanner.tradingview.com | 111106 | 2010-03-20 | 2016-08-02 | 2026-03-26 | 2.1 kB | 3.4 kB | ![]() 3.167.2.97 | |
snowplow-pixel.tradingview.com | 110021 | 2010-03-20 | 2020-02-21 | 2026-03-24 | 1.0 kB | 1.0 kB | ![]() 44.237.11.130 | ![]() |
min-api.cryptocompare.com | 433733 | 2013-11-03 | 2017-01-31 | 2026-03-25 | 2.1 kB | 2.9 kB | ![]() 104.18.30.136 | |
bootstrap.smartsuppchat.com | 425291 | 2014-02-02 | 2018-01-29 | 2026-03-26 | 529 B | 1.6 kB | ![]() 35.159.180.15 | |
rss.app | 41672 | 2018-05-05 | 2016-10-18 | 2026-03-22 | 1.1 kB | 8.7 kB | ![]() 172.66.160.245 | |
www.tradingview-widget.com | 196495 | 2020-06-05 | 2021-04-08 | 2026-03-26 | 41 kB | 1.5 MB | ![]() 194.242.11.186 | ![]() |
aldronholdings.com | unknown | 2025-04-21 | 2026-03-27 | 2026-03-27 | 14 kB | 3.1 MB | ![]() 104.219.248.117 | ![]() ![]() |
translate.google.com | 609 | 1997-09-15 | 2012-05-30 | 2026-03-23 | 464 B | 82 kB | ![]() 142.250.178.110 | |
widget-v3.smartsuppcdn.com | 532262 | 2018-11-20 | 2022-10-03 | 2026-03-26 | 1.4 kB | 325 kB | ![]() 185.76.9.27 | ![]() |
widgetdata.tradingview.com | 179381 | 2010-03-20 | 2015-02-20 | 2026-03-20 | 1.4 kB | 448 B | ![]() 92.223.127.168 | |
translations.smartsuppcdn.com | 560346 | 2018-11-20 | 2022-11-04 | 2026-03-26 | 496 B | 7.7 kB | ![]() 185.76.9.27 | ![]() |
www.smartsuppchat.com | 491650 | 2014-02-02 | 2017-01-30 | 2026-03-26 | 423 B | 19 kB | ![]() 185.76.9.27 | ![]() |
fonts.googleapis.com | 313 | 2005-01-25 | 2012-05-23 | 2026-03-22 | 1.1 kB | 42 kB | ![]() 142.251.38.106 | |
s3.tradingview.com | 165395 | 2010-03-20 | 2018-06-24 | 2026-03-27 | 1.4 kB | 43 kB | ![]() 194.242.11.186 | |
widget-sheriff.tradingview-widget.com | 206730 | 2020-06-05 | 2024-02-01 | 2026-03-27 | 1.6 kB | 1.8 kB | ![]() 52.84.50.39 | |
widget.rss.app | 519666 | 2018-05-05 | 2020-01-06 | 2026-03-25 | 418 B | 196 kB | ![]() 104.20.31.127 |
Amazon CloudFront (CDN)
Amazon CloudFront is a fast content delivery network (CDN) service that securely delivers data, videos, applications, and APIs to customers globally with low latency, high transfer speeds.Amazon Web Services (PaaS)
Amazon Web Services (AWS) is a comprehensive cloud services platform offering compute power, database storage, content delivery and other functionality.Akka HTTP:10.2.9 (Web frameworks, Web servers)
Snowplow Analytics (Analytics, IaaS)
Snowplow is an open-source behavioral data management platform for businesses.Cloudflare (CDN)
Cloudflare is a web-infrastructure and website-security company, providing content-delivery-network services, DDoS mitigation, Internet security, and distributed domain-name-server services.Bunny (CDN)
C3.js (JavaScript libraries)
D3 based reusable chart libraryPayPal (Payment processors)
PayPal is an online payments system that supports online money transfers and serves as an electronic alternative to traditional paper methods like checks and money orders.LiteSpeed (Web servers)
LiteSpeed is a high-scalability web server.Litespeed Cache (Caching, WordPress plugins)
LiteSpeed Cache is an all-in-one site acceleration plugin for WordPress.LiteSpeed Cache (Caching, WordPress plugins)
LiteSpeed Cache is an all-in-one site acceleration plugin for WordPress.Magnific Popup (JavaScript libraries)
Magnific Popup is a responsive lightbox & dialog script with focus on performance and providing best experience for user with any device.Swiper (JavaScript libraries)
Swiper is a JavaScript library that creates modern touch sliders with hardware-accelerated transitions.PHP:5.6.40 (Programming languages)
PHP is a general-purpose scripting language used for web development.jQuery:3.4.1 (JavaScript libraries)
jQuery is a JavaScript library which is a free, open-source software designed to simplify HTML DOM tree traversal and manipulation, as well as event handling, CSS animation, and Ajax.Bootstrap (UI frameworks)
Bootstrap is a free and open-source CSS framework directed at responsive, mobile-first front-end web development. It contains CSS and JavaScript-based design templates for typography, forms, buttons, navigation, and other interface components.CDN77 (CDN)
CDN77 is a content delivery network (CDN).Related reports
Threat Detection Systems
No alerts detected
JavaScript (80)
No JavaScripts
HTTP Transactions (148)
| URL | IP | Response | Size |
|---|









